Maconomy Information Center

Table of Contents
Expand|Collapse
Index
Glossary
Search Results
No search has been performed.

Parents and Children

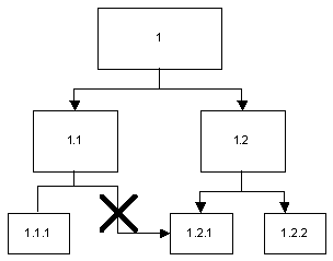
A node located directly beneath another node is called a child while the node directly above another node is referred to as the parent.

While a node can have any number of children, it cannot have more than one parent.

Incorrect: A node can have no more than one parent

Parent Topic: Central Concepts
Home
Maconomy User Guides
Concepts Guide
Reporting
Reporting Concepts
Central Concepts
Parents and Children
  • Copyright © Deltek Inc. All rights reserved.

  • Powered by Suite Solutions