Event Plan
An event plan describes the events to be created as a result of the outcome of a previous event.
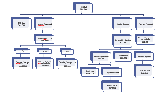
When an Events Plan List is created with the Credit Control type, you can track the history for customer contact and To-Dos can be mailed to the controller for follow up.
Standard Event Flow
Event Flow Tips
Each of the stages with a follow up call generates a new call, whereupon the route effectively starts again, with the same results available as from the first call.
However, because Event Plans cannot be circular, there is a restriction on the number of steps you can take and so you should not close the 4th event in your Event Flow (Cash Collection tab) as this will not derive a 5th event.
Parent Topic: Credit Control Setup