Costpoint Online Help

Table of Contents
Expand|Collapse
Index
Glossary
Search Results
No search has been performed.

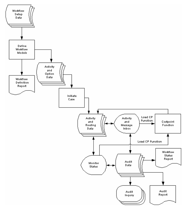
Workflow Flowchart

The workflow diagram describes the overall process involved in Workflow.

Parent Topic: Costpoint WorkFlow Overview
Home
Admin
Workflow
Costpoint WorkFlow Overview
Workflow Flowchart
  • Copyright © Deltek Inc. All rights reserved.

  • Powered by Suite Solutions