Contract Default Triggers and Process Flow
This topic includes information on how Costpoint populates contract defaults in Manage Contracts.
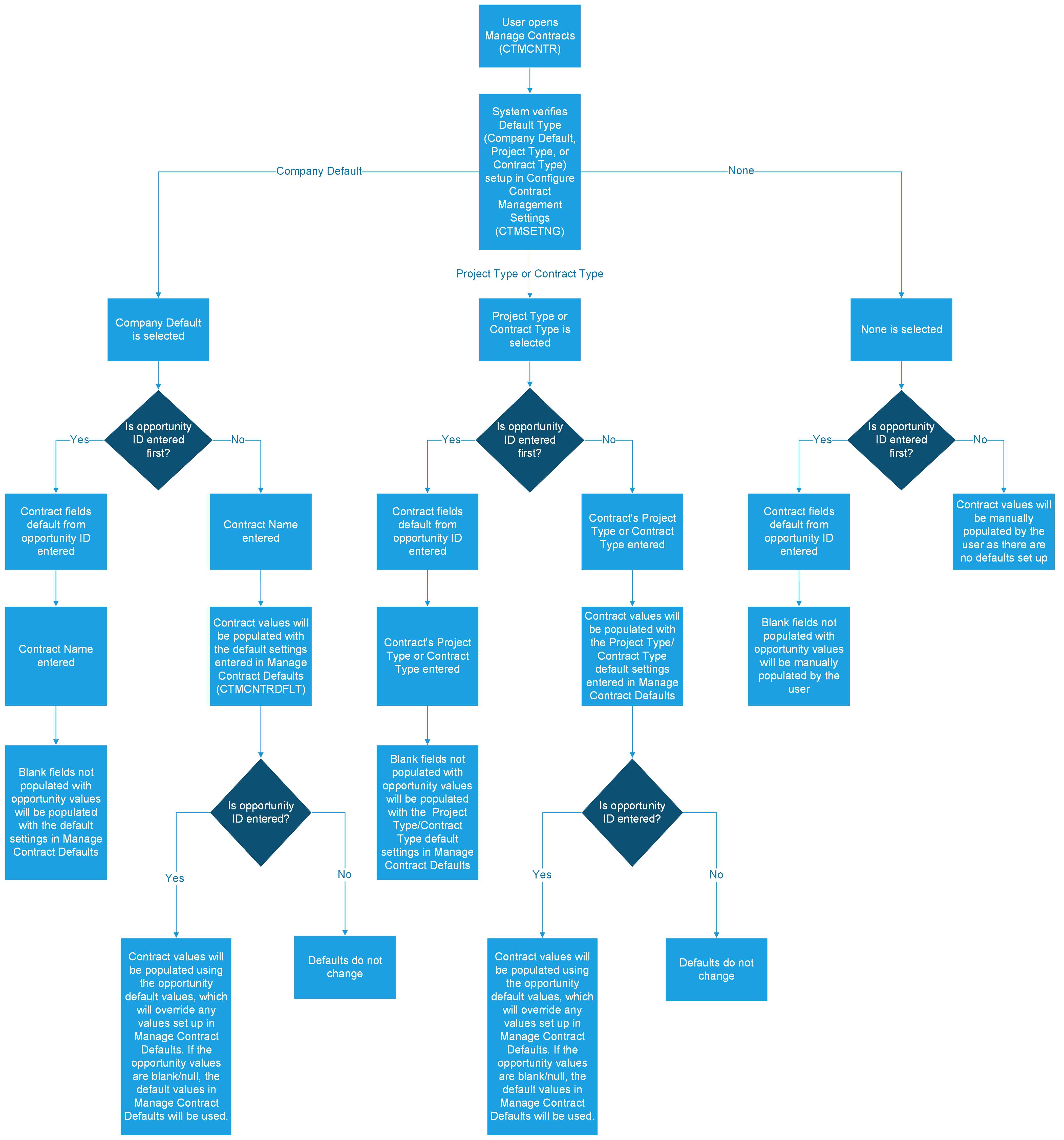
If contract defaults are set up and enabled on the Configure Contract Management Settings and Manage Contract Defaults screens, Costpoint applies the default to relevant fields according to the following triggers and process flow. Note, however, that defaults from the opportunity ID linked to the contract will always override the defaults set up in Manage Contract Defaults.
Triggers and Default Logic
| Default Option | Trigger Field in Manage Contracts | Default Logic | Validation and Error Messages |
|---|---|---|---|
| Company Default | Contract Name |
When you enter the Contract Name and move out of the field, Costpoint checks if the default option in Configure Contract Management Settings is set to Company Default. If so, the defaults will populate from Manage Contract Defaults. If you later enter a Costpoint opportunity ID after entering the Contract Name, the opportunity record's default values will override those from Manage Contract Defaults (unless the opportunity ID defaults are null). Otherwise, Company Default values will be used. If you enter a Costpoint opportunity ID before the Contract Name, the opportunity defaults will populate the record. After entering the Contract Name, only blank fields will be populated based on the defaults set up in Manage Contract Defaults, without overwriting the opportunity defaults. |
If a Company Default contract default record is active, when you enter a Contract Name and then tab out of the field, Costpoint displays the following message: "If a default is created in Manage Contract Defaults, would you like to update this record with this information?" If you click OK, any fields with data will be overwritten with the defaults set up in Manage Contract Defaults. If you click Cancel, values in Manage Contract Defaults will not be used. |
| Contract Type | Contract Type |
When you select the Contract Type and move out of the field, Costpoint checks if the default option in Configure Contract Management Settings is set to Contract Type. If so, the defaults will populate from Manage Contract Defaults along with the matching contract type, provided that the contract type default record is active. If that contract type default record is not active, no defaults will populate the contract record. If you later enter a Costpoint opportunity ID after entering the Contract Type, the opportunity record's default values will override those from Manage Contract Defaults (unless the opportunity ID defaults are null). Otherwise, Contract Type default values will be used. If you enter a Costpoint opportunity ID before the Contract Type, the opportunity defaults will populate the record. After entering the Contract Type, only blank fields will be populated based on the defaults set up in Manage Contract Defaults, without overwriting the opportunity defaults. |
If a Contract Type default record is active, when you enter or select a matching Contract Type, Costpoint displays the following message: "If a default is created in Manage Contract Defaults, would you like to update this record with this information?" If you click OK, any fields with data will be overwritten with the defaults set up in Manage Contract Defaults. If you click Cancel, values in Manage Contract Defaults will not be used. |
| Project Type | Project Type |
When you select the Project Type and move out of the field, Costpoint checks if the default option in Configure Contract Management Settings is set to Project Type. If so, the defaults will populate from Manage Contract Defaults along with the matching project type, provided that the project type default record is active. If that project type default record is not active, no defaults will populate the contract record. If you later enter a Costpoint opportunity ID after entering the Project Type, the opportunity record's default values will override those from Manage Contract Defaults (unless the opportunity ID defaults are null). Otherwise, Project Type default values will be used. If you enter a Costpoint opportunity ID before the Project Type, the opportunity defaults will populate the record. After entering the Project Type, only blank fields will be populated based on the defaults set up in Manage Contract Defaults, without overwriting the opportunity defaults. |
If a Project Type default record is active, when you enter or select a matching Project Type, Costpoint displays the following message: "If a default is created in Manage Contract Defaults, would you like to update this record with this information?" If you click OK, any fields with data will be overwritten with the defaults set up in Manage Contract Defaults. If you click Cancel, values in Manage Contract Defaults will not be used. |
Process Flow