Costpoint Online Help

Table of Contents
Expand|Collapse
Index
Glossary
Search Results
No search has been performed.

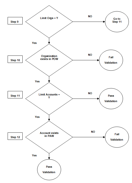
Project/Account/Organization Validation Flowchart

This flowchart displays Costpoint validations on project/account/organization combinations.

Parent Topic: Project/Account/Organization Validations
Home
Projects
Project Setup
Related Topics
Project/Account/Organization Validations
Project/Account/Organization Validation Flowchart
  • Copyright © Deltek Inc. All rights reserved.

  • Powered by Suite Solutions