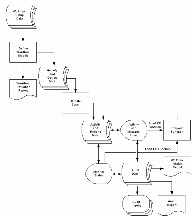
Workflow Flowchart The workflow diagram describes the overall process involved in Workflow. Parent Topic: Costpoint WorkFlow Overview HomeAdminWorkflowCostpoint WorkFlow OverviewWorkflow Flowchart
Workflow Flowchart The workflow diagram describes the overall process involved in Workflow. Parent Topic: Costpoint WorkFlow Overview HomeAdminWorkflowCostpoint WorkFlow OverviewWorkflow Flowchart