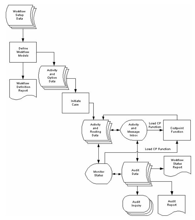
Workflow Flowchart The workflow diagram describes the overall process involved in Workflow. Parent Topic: Costpoint WorkFlow Overview HomeAdministrationWorkflowCostpoint WorkFlow OverviewWorkflow Flowchart
Workflow Flowchart The workflow diagram describes the overall process involved in Workflow. Parent Topic: Costpoint WorkFlow Overview HomeAdministrationWorkflowCostpoint WorkFlow OverviewWorkflow Flowchart