Costpoint Online Help

Using the Help Search
Using the Help Search
  • Phrase:Returns all topics that contain the exact phrase in the search criteria. Use quotation marks around the phrase.
    Ex."system administration"
  • And:Returns all topics that contain all the words in the search criteria, in any combination. Insert a plus sign between all words in the search criteria.
    Ex.system + administration
  • Or:Returns all topics with any combination of words in the search criteria. This is the default.
    Ex.system administration
For more information:Searching Online Help
Table of Contents
Expand|Collapse
Index
Glossary
Search Results
No search has been performed.

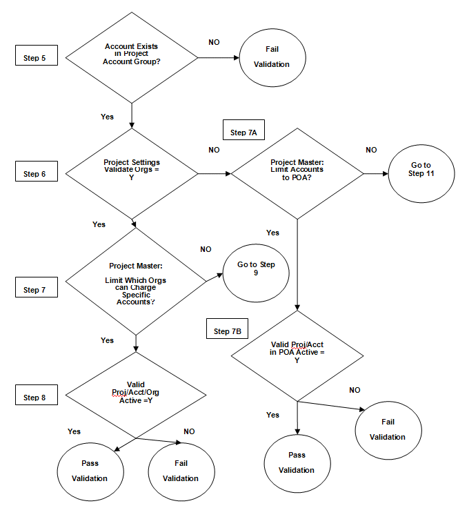
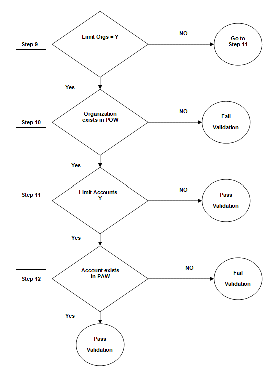
Project/Account/Organization Validation Flowchart

This flowchart displays Costpoint validations on project/account/organization combinations.

Parent Topic: Project/Account/Organization Validations
Home
Projects
Project Setup
Related Topics
Project/Account/Organization Validations
Project/Account/Organization Validation Flowchart
  • Copyright © Deltek Inc. All rights reserved.

  • Powered by Suite Solutions