help.deltek.com - /products/Costpoint/6.1 (SP2)/GA/ClientServer/


[To Parent Directory]

1/7/2008 10:06 AM 13604 1099_tips_special_topic_ap_6.htm
1/7/2008 10:06 AM 2399 a_p_1099_flowchart.htm
1/7/2008 10:06 AM 19377 a_r_aging_report_to_the_g_l_special_topic_ar_3.htm
1/7/2008 10:06 AM 2601 a_r_flowchart_special_topic_ar_1.htm
1/7/2008 10:06 AM 7683 accessing_your_inbox_from_outlook_special_topic_wf_2.htm
1/7/2008 10:06 AM 2625 accounts_payable_checks_flowchart_figure_ap_2.htm
1/7/2008 10:06 AM 2589 accounts_payable_flowchart_figure_ap_1.htm
1/7/2008 10:06 AM 2934 accounts_payable_overview.htm
1/7/2008 10:06 AM 2906 accounts_receivable_overview.htm
10/29/2007 6:11 PM 1005 action.gif
1/7/2008 10:06 AM 6849 active_bank_accounts.htm
1/7/2008 10:06 AM 3121 adjustments_to_travel_advances_special_topic_tr_6.htm
1/7/2008 10:06 AM 6886 adp_timesheet_interface_overview.htm
1/7/2008 10:06 AM 3083 advanced_project_budgeting.htm
1/7/2008 10:06 AM 3104 affirmative_action_overview.htm
1/7/2008 10:06 AM 27098 alternate_project_structure_special_topic_pj_5.htm
1/7/2008 10:06 AM 7807 aomactvt.htm
1/7/2008 10:06 AM 20632 aomadp25.htm
1/7/2008 10:06 AM 17102 aomadpmp.htm
1/7/2008 10:06 AM 6829 aomaielm.htm
1/7/2008 10:06 AM 18894 aomaievm.htm
5/30/2008 12:55 PM 22023 aomaiics.htm
5/30/2008 12:55 PM 13492 aomaiics_interface_instance_configuration.htm
5/30/2008 12:55 PM 11480 aomaiics_interface_instance_source_target_definition.htm
1/7/2008 10:06 AM 25998 aomcbbet.htm
1/7/2008 10:06 AM 20087 aomcbchg.htm
1/7/2008 10:06 AM 7139 aomcbcst.htm
1/7/2008 10:06 AM 25251 aomcbext.htm
1/7/2008 10:06 AM 7991 aomcbprj.htm
1/7/2008 10:06 AM 13353 aomcbpyc.htm
1/7/2008 10:06 AM 6513 aomcbpyc_prior_year_pool_amounts.htm
1/7/2008 10:06 AM 15038 aomcbset.htm
5/30/2008 12:55 PM 3890 aomcdccn.htm
1/7/2008 10:06 AM 12349 aomcdcid.htm
5/30/2008 12:55 PM 8158 aomcdcmp.htm
5/30/2008 12:55 PM 5484 aomcdcmp_populate_mapping_table.htm
5/30/2008 12:55 PM 6185 aomcset.htm
5/30/2008 12:55 PM 4032 AOMCTDAT.htm
5/30/2008 12:55 PM 4810 AOMCTDAT_PERIODIC_TAX_DATA.htm
5/30/2008 12:55 PM 3857 AOMCTDAT_QUARTERLY_TAX_DATA.htm
1/7/2008 10:06 AM 4489 aomctsw2.htm
1/7/2008 10:06 AM 5039 aomessal.htm
1/7/2008 10:06 AM 8449 aomessap.htm
1/7/2008 10:06 AM 5195 aomessap_approve_dependent_elections.htm
1/7/2008 10:06 AM 9752 aomessbe.htm
1/7/2008 10:06 AM 6994 aomessbe_dependent_ess_benefit_elections.htm
1/7/2008 10:06 AM 4890 aomessbe_ess_fsa_elections.htm
1/7/2008 10:06 AM 11063 aomessbl.htm
1/7/2008 10:06 AM 7138 aomessbl_dependent_ess_benefit_elections.htm
1/7/2008 10:06 AM 4849 aomessbl_ess_fsa_elections.htm
1/7/2008 10:06 AM 5324 aomesscl.htm
1/7/2008 10:06 AM 13556 aomesscs.htm
1/7/2008 10:06 AM 6134 aomesscs_deferred_compensation_settings.htm
1/7/2008 10:06 AM 5986 aomessgs.htm
1/7/2008 10:06 AM 5941 aomessle.htm
1/7/2008 10:06 AM 7832 aomessrb.htm
1/7/2008 10:06 AM 5834 aomessst.htm
1/7/2008 10:06 AM 6740 aomessuf.htm
1/7/2008 10:06 AM 5158 aommicec.htm
1/7/2008 10:06 AM 5962 aommicor.htm
1/7/2008 10:06 AM 5933 aommicpj.htm
1/7/2008 10:06 AM 15136 aommicrs.htm
5/30/2008 12:55 PM 4304 aomplnst.htm
1/7/2008 10:06 AM 14815 aomplnst_error_messages.htm
1/7/2008 10:06 AM 6598 aomplnst_mapping_tab.htm
1/7/2008 10:06 AM 11396 aomplnst_standard_source_file_information_tab.htm
7/21/2008 9:05 AM 4695 aomsuebp.htm
5/30/2008 12:55 PM 18123 aomsusap.htm
1/7/2008 10:06 AM 20588 aomsusje.htm
1/7/2008 10:06 AM 16038 aomsuste.htm
1/7/2008 10:06 AM 20359 aomsustp.htm
1/7/2008 10:06 AM 15692 aomvsac.htm
1/7/2008 10:06 AM 4299 aomvsacm.htm
1/7/2008 10:06 AM 7819 aomvsacm_account_mappings.htm
1/7/2008 10:06 AM 11122 aomvsact.htm
1/7/2008 10:06 AM 17285 aomvsact_cost_and_revenue_options.htm
1/7/2008 10:06 AM 8624 aomvsca.htm
1/7/2008 10:06 AM 21779 aomvscl.htm
1/7/2008 10:06 AM 32682 aomvscu.htm
1/7/2008 10:06 AM 45082 aomvsem.htm
1/7/2008 10:06 AM 26511 aomvsor.htm
1/7/2008 10:06 AM 38267 aomvspj.htm
1/7/2008 10:06 AM 23351 aomvspj1.htm
1/7/2008 10:06 AM 9828 aomvspj_configure_project_options_project_association.htm
1/7/2008 10:06 AM 14569 aomvspj_configure_project_options_project_selection.htm
1/7/2008 10:06 AM 16430 aomvspjm.htm
1/7/2008 10:06 AM 15677 aomvsrt.htm
1/7/2008 10:06 AM 37175 aomvsvn.htm
1/7/2008 10:06 AM 105739 aopadpts.htm
5/30/2008 12:55 PM 411390 aopbom.htm
5/30/2008 12:55 PM 168681 aopbom_detailed_table_specifications.htm
1/7/2008 10:06 AM 10453 aopcblab.htm
5/30/2008 12:55 PM 75913 aopcdcts.htm
5/30/2008 12:55 PM 10601 aopcdmm.htm
1/7/2008 10:06 AM 15773 aopcplcp.htm
5/30/2008 12:55 PM 10693 aopctsw2.htm
1/7/2008 10:06 AM 34385 aopepad.htm
1/7/2008 10:06 AM 70508 aopeppao.htm
1/7/2008 10:06 AM 23464 aopeprc.htm
1/7/2008 10:06 AM 25231 aopeprc_error_and_warning_messages.htm
1/7/2008 10:06 AM 47646 aopepvn.htm
1/7/2008 10:06 AM 11963 aopessdb.htm
1/7/2008 10:06 AM 6679 aopessli.htm
1/7/2008 10:06 AM 7043 aopesspg.htm
1/7/2008 10:06 AM 7192 aopessud.htm
1/7/2008 10:06 AM 9101 aopessue.htm
1/7/2008 10:06 AM 23391 aopintrn.htm
1/7/2008 10:06 AM 33071 aopintrn_actual_counts.htm
1/7/2008 10:06 AM 49008 aopintrn_issues_to_manufacturing_orders_(transaction_type__w_).htm
1/7/2008 10:06 AM 61301 aopintrn_issues_to_project_account_organization_combinations_(transaction_type__i_).htm
1/7/2008 10:06 AM 33794 aopintrn_location_transfers_(transaction_type__l_).htm
1/7/2008 10:06 AM 12587 aopitem.htm
5/30/2008 12:55 PM 24698 aopitem_alternate_part_apt.htm
1/7/2008 10:06 AM 29719 aopitem_contract_line_item_number_cost_schedule_ccs.htm
1/7/2008 10:06 AM 28970 aopitem_contract_line_item_number_price_schedule_cps.htm
1/7/2008 10:06 AM 25788 aopitem_contract_line_item_number_warranty_cost_schedule_cws.htm
5/30/2008 12:55 PM 100335 aopitem_error_messages.htm
1/7/2008 10:06 AM 38166 aopitem_item_cost_cst.htm
1/7/2008 10:06 AM 34710 aopitem_item_itm.htm
1/7/2008 10:06 AM 18684 aopitem_item_lead_time_ilt.htm
1/7/2008 10:06 AM 36261 aopitem_item_product_prd.htm
1/7/2008 10:06 AM 40269 aopitem_item_project_cost_ipc.htm
1/7/2008 10:06 AM 19181 aopitem_item_text_txt.htm
1/7/2008 10:06 AM 19702 aopitem_item_unit_of_measure_conversion_umc.htm
1/7/2008 10:06 AM 17877 aopitem_item_unit_of_measure_line_ium.htm
1/7/2008 10:06 AM 23648 aopitem_item_user_defined_udf.htm
1/7/2008 10:06 AM 36917 aopitem_item_vendor_vnd.htm
1/7/2008 10:06 AM 74957 aopitem_oracle_part_pt2.htm
1/7/2008 10:06 AM 28938 aopitem_part_project_ppj.htm
1/7/2008 10:06 AM 88977 aopitem_part_prt.htm
1/7/2008 10:06 AM 25517 aopitem_processing_details.htm
1/7/2008 10:06 AM 29048 aopitem_product_cost_schedule_pcs.htm
1/7/2008 10:06 AM 30257 aopitem_product_price_catalog_ppc.htm
1/7/2008 10:06 AM 28680 aopitem_product_price_schedule_pps.htm
1/7/2008 10:06 AM 25553 aopitem_product_warranty_cost_schedule_pws.htm
1/7/2008 10:06 AM 35612 aopitem_project_client_line_item_number_product_pcp.htm
1/7/2008 10:06 AM 20848 aopitem_project_contract_line_item_number_cln.htm
1/7/2008 10:06 AM 22867 aopitem_project_substitute_part_psp.htm
1/7/2008 10:06 AM 17738 aopitem_sql_error_messages.htm
1/7/2008 10:06 AM 10342 aopitem_sql_item_preprocessor.htm
1/7/2008 10:06 AM 75238 aopitem_sql_part_pt2.htm
1/7/2008 10:06 AM 15849 aopitem_sql_processing_details.htm
1/7/2008 10:06 AM 19870 aopitem_substitute_part_spt.htm
1/7/2008 10:06 AM 38747 aopmicdn.htm
1/7/2008 10:06 AM 4775 aoppj98.htm
1/7/2008 10:06 AM 4727 aoppj98_appendix_a_implementing_the_costpoint_interface_macro.htm
1/7/2008 10:06 AM 43311 aoppj98_appendix_b_processing_details.htm
1/7/2008 10:06 AM 3708 aoppj98_database_wizard_category_selection.htm
1/7/2008 10:06 AM 3317 aoppj98_database_wizard_database_connection.htm
1/7/2008 10:06 AM 2987 aoppj98_database_wizard_finish.htm
1/7/2008 10:06 AM 2719 aoppj98_database_wizard_introduction.htm
1/7/2008 10:06 AM 3603 aoppj98_database_wizard_labor.htm
1/7/2008 10:06 AM 3576 aoppj98_database_wizard_non_labor.htm
1/7/2008 10:06 AM 3928 aoppj98_database_wizard_project_selection.htm
1/7/2008 10:06 AM 5395 aoppj98_gather_prepare.htm
1/7/2008 10:06 AM 5974 aoppj98_interface_sequence.htm
1/7/2008 10:06 AM 3141 aoppj98_microsoft_project.htm
1/7/2008 10:06 AM 3288 aoppj98_microsoft_project_template_mpp.htm
1/7/2008 10:06 AM 3054 aoppj98_task.htm
1/7/2008 10:06 AM 3426 aoppj98_template_mpp.htm
1/7/2008 10:06 AM 3766 aoppj98_update_project_import.htm
1/7/2008 10:06 AM 8892 aoppj98_view_gathered_data.htm
5/30/2008 12:55 PM 4381 aopplncp.htm
1/7/2008 10:06 AM 8208 aopplncp_error_messages.htm
1/7/2008 10:06 AM 6803 aopplncp_select_mapping_input_values_and_process_tab.htm
1/7/2008 10:06 AM 4583 aopplncp_select_source_file_s_tab.htm
1/7/2008 10:06 AM 59016 aoppovch.htm
1/7/2008 10:06 AM 3866 aoppovch_appendix.htm
1/7/2008 10:06 AM 126917 aoppovch_detailed_table_specifications.htm
1/7/2008 10:06 AM 71521 aoppovch_error_messages.htm
1/7/2008 10:06 AM 8842 aoppovch_payment_info.htm
1/7/2008 10:06 AM 44348 aoppovch_processing_details_for_po_voucher_header_and_povoucher_line.htm
1/7/2008 10:06 AM 6040 aopprim.htm
1/7/2008 10:06 AM 28467 aopprim_appendix_processing_details.htm
1/7/2008 10:06 AM 11518 aopprim_gather_prepare_tab.htm
1/7/2008 10:06 AM 13993 aopprim_move_tab.htm
1/7/2008 10:06 AM 9039 aopprim_set_up_projects_tab.htm
1/7/2008 10:06 AM 24774 aopprim_set_up_resources_tab.htm
1/7/2008 10:06 AM 10111 aopprim_view_gathered_tab.htm
1/7/2008 10:06 AM 82227 aopqtv.htm
1/7/2008 10:06 AM 72640 aopqtv_detailed_table_specifications.htm
1/7/2008 10:06 AM 57204 aopqtv_error_messages.htm
5/30/2008 12:55 PM 18691 aoprcpre.htm
5/30/2008 12:55 PM 11468 aoprcpre_error_and_warning_messages.htm
5/30/2008 12:55 PM 99176 aoprcpre_input_files.htm
5/30/2008 12:55 PM 59357 aoprcpre_output_tables.htm
5/30/2008 12:55 PM 42820 aoprqpp.htm
5/30/2008 12:55 PM 120754 aoprqpp_input_file.htm
5/30/2008 12:55 PM 91279 aoprqpp_report_process_validations.htm
5/30/2008 12:55 PM 20958 aoprqpp_reports_requisition_processor_error_report.htm
5/30/2008 12:55 PM 91091 AOPRQPP_Staging_Tables_Layout.htm
5/30/2008 12:55 PM 137666 aoprqpp_table_updates_inserts.htm
5/30/2008 12:55 PM 16746 aopscst.htm
5/30/2008 12:55 PM 122042 aopscst_detailed_table_specifications.htm
5/30/2008 12:55 PM 35775 aopscst_error_messages.htm
5/30/2008 12:55 PM 36039 aopscst_processing_details.htm
5/30/2008 12:55 PM 16940 aopsopp.htm
1/7/2008 10:06 AM 47532 aopsopp_error_messages.htm
1/7/2008 10:06 AM 174665 aopsopp_input_file_and_error_file_layout.htm
1/7/2008 10:06 AM 155745 aopsopp_processing_details.htm
5/30/2008 12:55 PM 18173 aoputlam_a_p_voucher_suspense_setup.htm
5/30/2008 12:55 PM 6470 aoputlam_exchange_rates.htm
5/30/2008 12:55 PM 11581 aoputlam_multicurrency_a_p_voucher_preprocessor.htm
5/30/2008 12:55 PM 178476 aoputlam_processing.htm
1/7/2008 10:06 AM 373005 aoputlap.htm
1/7/2008 10:06 AM 44832 aoputldl.htm
7/21/2008 9:05 AM 396675 aoputlel.htm
1/7/2008 10:06 AM 223631 aoputlje.htm
5/30/2008 12:55 PM 230923 aoputlpo.htm
1/7/2008 10:06 AM 329145 aoputlpo_detailed_table_specifications.htm
1/7/2008 10:06 AM 76539 aoputlpo_error_messages.htm
5/30/2008 12:55 PM 142666 aoputlte.htm
5/30/2008 12:55 PM 36791 aoputlte_column_mappings_for_ap_voucher_tables.htm
5/30/2008 12:55 PM 4927 aoputlte_currency_calculations.htm
5/30/2008 12:55 PM 3930 aoputlte_input_file_user_named.htm
5/30/2008 12:55 PM 3212 aoputlte_reports.htm
5/30/2008 12:55 PM 10406 aoputlte_screen_error_messages.htm
5/30/2008 12:55 PM 7092 aoputlte_technical_details.htm
5/30/2008 12:55 PM 41423 aoputlte_validations_for_te_preprocessor_input_file.htm
5/30/2008 12:55 PM 3336 aoputlte_vouchers_created.htm
1/7/2008 10:06 AM 231615 aoputlts.htm
1/7/2008 10:06 AM 49787 aoputlvu.htm
5/11/2007 3:23 PM 37080 aoputlvu.jpg
1/7/2008 10:06 AM 11645 aopvslab.htm
1/7/2008 10:06 AM 6779 aoresspl.htm
1/7/2008 10:06 AM 4824 ap_voucher_with_only_vat_amount_special_topic_ap_13.htm
1/7/2008 10:06 AM 12873 apm1099.htm
1/7/2008 10:06 AM 3949 apm1099_check_detail.htm
1/7/2008 10:06 AM 6150 apmacct.htm
1/7/2008 10:06 AM 3278 apmbndty.htm
1/7/2008 10:06 AM 6781 apmcash.htm
1/7/2008 10:06 AM 5554 apmccupi.htm
1/7/2008 10:06 AM 6272 apmcisvh.htm
1/7/2008 10:06 AM 10165 apmckhst.htm
1/7/2008 10:06 AM 6176 apmckhst_exchange_rates.htm
1/7/2008 10:06 AM 7031 apmcshrq.htm
1/7/2008 10:06 AM 7027 apmcshrq_exchange_rates.htm
1/7/2008 10:06 AM 4210 apminscr.htm
1/7/2008 10:06 AM 3460 apminsty.htm
1/7/2008 10:06 AM 4308 apmlwdoc.htm
1/7/2008 10:06 AM 4169 apmlwmnt.htm
1/7/2008 10:06 AM 4349 apmlwmnt_lien_waiver_detail.htm
1/7/2008 10:06 AM 4366 apmlwprj.htm
1/7/2008 10:06 AM 11363 apmmanck.htm
1/7/2008 10:06 AM 9494 apmmanck_exchange_rates.htm
1/7/2008 10:06 AM 16106 apmopen.htm
1/7/2008 10:06 AM 4325 apmopen_currency_line_info.htm
1/7/2008 10:06 AM 9502 apmopen_exchange_rates.htm
1/7/2008 10:06 AM 3742 apmopen_pay_when_paid_voucher_history.htm
1/7/2008 10:06 AM 2527 apmopen_purchase_order_detail.htm
1/7/2008 10:06 AM 3627 apmopen_total.htm
1/7/2008 10:06 AM 5797 apmopen_voucher_detail.htm
1/7/2008 10:06 AM 4620 apmopen_voucher_totals.htm
1/7/2008 10:06 AM 3951 apmreccd.htm
1/7/2008 10:06 AM 3476 apmreccd_link_periods.htm
1/7/2008 10:06 AM 6030 apmsbnd.htm
1/7/2008 10:06 AM 3095 apmseta.htm
1/7/2008 10:06 AM 15786 apmsetng.htm
1/7/2008 10:06 AM 3567 apmsetva.htm
1/7/2008 10:06 AM 2832 apmsetva_link_users.htm
1/7/2008 10:06 AM 6433 apmsetvn.htm
1/7/2008 10:06 AM 8817 apmsetvr.htm
1/7/2008 10:06 AM 6813 apmsins.htm
1/7/2008 10:06 AM 6063 apmslien.htm
1/7/2008 10:06 AM 6979 apmterm.htm
1/7/2008 10:06 AM 3921 apmvcci.htm
1/7/2008 10:06 AM 73445 apmvchr.htm
1/7/2008 10:06 AM 6158 apmvchr_address.htm
1/7/2008 10:06 AM 6679 apmvchr_check.htm
1/7/2008 10:06 AM 4602 apmvchr_check_notes.htm
1/7/2008 10:06 AM 5553 apmvchr_currency_line_info.htm
1/7/2008 10:06 AM 12105 apmvchr_customs_info.htm
1/7/2008 10:06 AM 4967 apmvchr_document_location.htm
1/7/2008 10:06 AM 12781 apmvchr_exchange_rates.htm
1/7/2008 10:06 AM 13757 apmvchr_header_info.htm
1/7/2008 10:06 AM 6276 apmvchr_recur.htm
1/7/2008 10:06 AM 13526 apmvchr_vendor_labor.htm
1/7/2008 10:06 AM 6231 apmvchr_voucher_totals.htm
1/7/2008 10:06 AM 9179 apmvchra.htm
1/7/2008 10:06 AM 4260 apmvchra_check.htm
1/7/2008 10:06 AM 4405 apmvchra_currency_line_info.htm
1/7/2008 10:06 AM 9477 apmvchra_exchange_rates.htm
1/7/2008 10:06 AM 4778 apmvchra_po_voucher_lines.htm
1/7/2008 10:06 AM 6254 apmvchra_voucher_detail.htm
1/7/2008 10:06 AM 5106 apmvchra_voucher_totals.htm
1/7/2008 10:06 AM 17098 apmvend.htm
1/7/2008 10:06 AM 5537 apmvend_1099s.htm
1/7/2008 10:06 AM 5133 apmvend_cis_info.htm
1/7/2008 10:06 AM 3506 apmvend_contacts.htm
1/7/2008 10:06 AM 10686 apmvend_defaults.htm
1/7/2008 10:06 AM 6506 apmvend_multicurrency.htm
1/7/2008 10:06 AM 2397 apmvend_notes.htm
1/7/2008 10:06 AM 5840 apmvend_subcontractor_payment_control.htm
1/7/2008 10:06 AM 3612 apmvend_vat_info.htm
1/7/2008 10:06 AM 4242 apmvend_vendor_classification_codes.htm
1/7/2008 10:06 AM 5208 apmvenda.htm
1/7/2008 10:06 AM 5279 apmvende.htm
1/7/2008 10:06 AM 35138 apmvendh.htm
1/7/2008 10:06 AM 3909 apmvendh_address.htm
1/7/2008 10:06 AM 4215 apmvendh_currency_line_info.htm
1/7/2008 10:06 AM 11924 apmvendh_customs_info.htm
1/7/2008 10:06 AM 3302 apmvendh_document_location.htm
1/7/2008 10:06 AM 7332 apmvendh_exchange_rates.htm
1/7/2008 10:06 AM 10158 apmvendh_header_info.htm
1/7/2008 10:06 AM 2703 apmvendh_line_notes.htm
1/7/2008 10:06 AM 4974 apmvendh_vendor_labor.htm
1/7/2008 10:06 AM 4370 apmvendh_voucher_totals.htm
1/7/2008 10:06 AM 5652 apmvneft.htm
1/7/2008 10:06 AM 6302 apmvnlab.htm
1/7/2008 10:06 AM 3910 apmvnlab_validated_text.htm
1/7/2008 10:06 AM 4821 apmvnudf.htm
1/7/2008 10:06 AM 15864 apmvwvr.htm
1/7/2008 10:06 AM 4410 apmvwvr_currency_line_info.htm
1/7/2008 10:06 AM 9645 apmvwvr_exchange_rates.htm
1/7/2008 10:06 AM 2582 apmvwvr_pay_when_paid_voucher_history.htm
1/7/2008 10:06 AM 2637 apmvwvr_purchase_order_detail.htm
1/7/2008 10:06 AM 4897 apmvwvr_total.htm
1/7/2008 10:06 AM 5143 apmvwvr_vendor_totals.htm
1/7/2008 10:06 AM 5983 apmvwvr_voucher_detail.htm
1/7/2008 10:06 AM 4946 apmvwvr_voucher_totals.htm
1/7/2008 10:06 AM 16729 app1099c.htm
1/7/2008 10:06 AM 4230 appcissp.htm
1/7/2008 10:06 AM 6593 appcka.htm
1/7/2008 10:06 AM 5891 appcka_check_detail.htm
1/7/2008 10:06 AM 9237 appcka_exchange_rates.htm
1/7/2008 10:06 AM 17418 appeft.htm
1/7/2008 10:06 AM 10768 application_locking_dynamic_tables_special_topic_sa_4.htm
1/7/2008 10:06 AM 33776 applying_burden_rates_to_inventory_special_topic_in_4.htm
1/7/2008 10:06 AM 18386 apppostv.htm
1/7/2008 10:06 AM 9873 apppstcd.htm
1/7/2008 10:06 AM 10523 apppurvr.htm
1/7/2008 10:06 AM 11022 apprate.htm
1/7/2008 10:06 AM 9133 apprecvr.htm
1/7/2008 10:06 AM 5544 apprevvr.htm
1/7/2008 10:06 AM 5418 apprunck.htm
1/7/2008 10:06 AM 15557 appselvr.htm
1/7/2008 10:06 AM 3467 apptool.htm
1/7/2008 10:06 AM 2533 apptool_clieop03_netherlands_file_options.htm
1/7/2008 10:06 AM 3906 apptool_electronic_funds_transfer_eft_file_conversion.htm
1/7/2008 10:06 AM 3653 apptool_initialize_1099_line_types.htm
1/7/2008 10:06 AM 4165 apptool_reorder_vendor_address_line_information.htm
1/7/2008 10:06 AM 4837 apptool_update_discount_method_for_posted_vouchers.htm
1/7/2008 10:06 AM 5352 apptool_update_vendor_default_account_descriptions.htm
1/7/2008 10:06 AM 5943 appunrl.htm
1/7/2008 10:06 AM 6458 appuppwp.htm
1/7/2008 10:06 AM 5335 apputlcc.htm
1/7/2008 10:06 AM 18183 apqckhst.htm
1/7/2008 10:06 AM 2689 apqckhst_accounts.htm
1/7/2008 10:06 AM 3574 apqckhst_contacts.htm
1/7/2008 10:06 AM 4708 apqckhst_currency_line_info_(ap).htm
1/7/2008 10:06 AM 5426 apqckhst_currency_line_info_(po).htm
1/7/2008 10:06 AM 5279 apqckhst_exchange_rates.htm
1/7/2008 10:06 AM 6531 apqckhst_po_detail.htm
1/7/2008 10:06 AM 3862 apqckhst_vendor.htm
1/7/2008 10:06 AM 5830 apqckhst_vendor_labor.htm
1/7/2008 10:06 AM 6050 apqckhst_vendor_labor1.htm
1/7/2008 10:06 AM 6316 apqckhst_voucher_detail.htm
1/7/2008 10:06 AM 6140 apqckhst_voucher_detail_po.htm
1/7/2008 10:06 AM 3043 apqckhst_voucher_form_view.htm
1/7/2008 10:06 AM 5028 apqckhst_voucher_totals_(ap).htm
1/7/2008 10:06 AM 5596 apqckhst_voucher_totals_(po).htm
1/7/2008 10:06 AM 8558 apqckhst_vouchers.htm
1/7/2008 10:06 AM 12351 apqvchrh.htm
1/7/2008 10:06 AM 7091 apqvchrh_checks_disbursed.htm
1/7/2008 10:06 AM 4644 apqvchrh_currency_line_info_(ap).htm
1/7/2008 10:06 AM 5422 apqvchrh_currency_line_info_(po).htm
1/7/2008 10:06 AM 5552 apqvchrh_exchange_rates.htm
1/7/2008 10:06 AM 2829 apqvchrh_form_view.htm
1/7/2008 10:06 AM 2728 apqvchrh_notes.htm
1/7/2008 10:06 AM 2835 apqvchrh_po_detail.htm
1/7/2008 10:06 AM 10260 apqvchrh_vendor_labor.htm
1/7/2008 10:06 AM 8334 apqvchrh_voucher_detail.htm
1/7/2008 10:06 AM 4781 apqvchrh_voucher_totals_(ap).htm
1/7/2008 10:06 AM 5448 apqvchrh_voucher_totals_(po).htm
1/7/2008 10:06 AM 14996 apqvendh.htm
1/7/2008 10:06 AM 2698 apqvendh_accounts.htm
1/7/2008 10:06 AM 3430 apqvendh_address.htm
1/7/2008 10:06 AM 7378 apqvendh_checks_disbursed.htm
1/7/2008 10:06 AM 4504 apqvendh_checks_disbursed_(main_screen).htm
1/7/2008 10:06 AM 3248 apqvendh_contacts.htm
1/7/2008 10:06 AM 4505 apqvendh_currency_line_info_(ap).htm
1/7/2008 10:06 AM 5159 apqvendh_currency_line_info_(po).htm
1/7/2008 10:06 AM 5474 apqvendh_exchange_rates.htm
1/7/2008 10:06 AM 2512 apqvendh_form_view.htm
1/7/2008 10:06 AM 2781 apqvendh_notes.htm
1/7/2008 10:06 AM 4803 apqvendh_po_detail.htm
1/7/2008 10:06 AM 3400 apqvendh_vendor_labor.htm
1/7/2008 10:06 AM 4965 apqvendh_voucher_detail.htm
1/7/2008 10:06 AM 4464 apqvendh_voucher_detail_po.htm
1/7/2008 10:06 AM 5127 apqvendh_voucher_totals_(ap).htm
1/7/2008 10:06 AM 5441 apqvendh_voucher_totals_(po).htm
1/7/2008 10:06 AM 3712 apqvendh_vouchers-1.htm
1/7/2008 10:06 AM 9882 apqvendh_vouchers.htm
1/7/2008 10:06 AM 33905 apr1099.htm
1/7/2008 10:06 AM 9366 apr1099e.htm
1/7/2008 10:06 AM 3957 aprbank.htm
1/7/2008 10:06 AM 13635 aprcash.htm
1/7/2008 10:06 AM 27608 aprck.htm
1/7/2008 10:06 AM 7144 aprckpre.htm
1/7/2008 10:06 AM 12371 aprckreg.htm
1/7/2008 10:06 AM 6399 aprdupin.htm
1/7/2008 10:06 AM 5193 aprefted.htm
1/7/2008 10:06 AM 5797 apreftpr.htm
1/7/2008 10:06 AM 10617 aprhist.htm
1/7/2008 10:06 AM 8700 aprlwprt.htm
1/7/2008 10:06 AM 16116 apropen.htm
1/7/2008 10:06 AM 7838 aprpend.htm
1/7/2008 10:06 AM 11006 aprsub.htm
1/7/2008 10:06 AM 7341 aprunrl.htm
1/7/2008 10:06 AM 21680 aprvchr.htm
1/7/2008 10:06 AM 7729 aprvchra.htm
1/7/2008 10:06 AM 4495 aprvend.htm
1/7/2008 10:06 AM 7171 aprvinfo.htm
1/7/2008 10:06 AM 11952 aprvreg.htm
1/9/2007 5:24 PM 15524 apst1.gif
1/9/2007 5:24 PM 19618 apst2.gif
1/9/2007 5:25 PM 8396 apst3.gif
1/5/2007 4:39 PM 11509 ar-flow.gif
1/7/2008 10:06 AM 26226 armcr.htm
1/7/2008 10:06 AM 3336 armcr_document_location.htm
1/7/2008 10:06 AM 4566 armcr_exchange_rates.htm
1/7/2008 10:06 AM 15854 armcr_invoice_information.htm
1/7/2008 10:06 AM 6282 armcr_transfers.htm
1/7/2008 10:06 AM 7370 armcr_travel_advance.htm
1/7/2008 10:06 AM 18293 armcrec.htm
1/7/2008 10:06 AM 3982 armcrec_(cash_receipt_detail)_exchange_rates.htm
1/7/2008 10:06 AM 4004 armcrec_(computed_finance_charge_detail)_exchange_rates.htm
1/7/2008 10:06 AM 7815 armcrec_cash_receipt_detail.htm
1/7/2008 10:06 AM 6545 armcrec_computed_finance_charge_detail.htm
1/7/2008 10:06 AM 3827 armcrec_contacts.htm
1/7/2008 10:06 AM 2499 armcrec_customer_notes.htm
1/7/2008 10:06 AM 4401 armcrec_exchange_rates.htm
1/7/2008 10:06 AM 12981 armcrec_invoice_detail.htm
1/7/2008 10:06 AM 4917 armcrec_invoice_notes.htm
1/7/2008 10:06 AM 3032 armcrec_sales_tax.htm
1/7/2008 10:06 AM 3664 armcrlim.htm
1/7/2008 10:06 AM 5346 armcrnum.htm
1/7/2008 10:06 AM 4596 armcrnum_journal_activity_inquiry.htm
1/7/2008 10:06 AM 3403 armcrrat.htm
1/7/2008 10:06 AM 3155 armctype.htm
1/7/2008 10:06 AM 18489 armcust.htm
1/7/2008 10:06 AM 4166 armcust_contacts.htm
1/7/2008 10:06 AM 3640 armcust_default_accounts.htm
1/7/2008 10:06 AM 6237 armcust_finance_and_credit_information.htm
1/7/2008 10:06 AM 5991 armcust_multicurrency.htm
1/7/2008 10:06 AM 3081 armcust_notes.htm
1/7/2008 10:06 AM 8219 armcust_sales_order.htm
1/7/2008 10:06 AM 3603 armcust_vat_info.htm
1/7/2008 10:06 AM 19615 armhist.htm
1/7/2008 10:06 AM 3992 armhist_(cash_receipt_detail)_exchange_rates.htm
1/7/2008 10:06 AM 4004 armhist_(computed_finance_charge_detail)_exchange_rates.htm
1/7/2008 10:06 AM 7639 armhist_cash_receipt_detail.htm
1/7/2008 10:06 AM 6549 armhist_computed_finance_charge_detail.htm
1/7/2008 10:06 AM 3870 armhist_contacts.htm
1/7/2008 10:06 AM 2506 armhist_customer_notes.htm
1/7/2008 10:06 AM 4581 armhist_exchange_rates.htm
1/7/2008 10:06 AM 11883 armhist_invoice_detail.htm
1/7/2008 10:06 AM 5128 armhist_invoice_notes.htm
1/7/2008 10:06 AM 2955 armhist_sales_tax.htm
1/7/2008 10:06 AM 4249 armlwdoc.htm
1/7/2008 10:06 AM 4570 armlwmnt.htm
1/7/2008 10:06 AM 3903 armlwmnt_lien_waiver_detail.htm
1/7/2008 10:06 AM 5172 armlwprj.htm
1/7/2008 10:06 AM 17668 armorec.htm
1/7/2008 10:06 AM 4007 armorec_(computed_finance_charge_detail)_exchange_rates.htm
1/7/2008 10:06 AM 4163 armorec_(invoice_detail)_exchange_rates.htm
1/7/2008 10:06 AM 7911 armorec_cash_receipt_detail.htm
1/7/2008 10:06 AM 6548 armorec_computed_finance_charge_detail.htm
1/7/2008 10:06 AM 3852 armorec_contacts.htm
1/7/2008 10:06 AM 2489 armorec_customer_notes.htm
1/7/2008 10:06 AM 3977 armorec_exchange_rates.htm
1/7/2008 10:06 AM 12243 armorec_invoice_detail.htm
1/7/2008 10:06 AM 5004 armorec_invoice_notes.htm
1/7/2008 10:06 AM 3107 armorec_sales_tax.htm
1/7/2008 10:06 AM 18555 armprec.htm
1/7/2008 10:06 AM 4015 armprec_(computed_finance_charge_detail)_exchange_rates.htm
1/7/2008 10:06 AM 4377 armprec_(invoice_detail)_exchange_rates.htm
1/7/2008 10:06 AM 7762 armprec_cash_receipt_detail.htm
1/7/2008 10:06 AM 6563 armprec_computed_finance_charge_detail.htm
1/7/2008 10:06 AM 3863 armprec_contacts.htm
1/7/2008 10:06 AM 2890 armprec_customer_notes.htm
1/7/2008 10:06 AM 3977 armprec_exchange_rates.htm
1/7/2008 10:06 AM 11910 armprec_invoice_detail.htm
1/7/2008 10:06 AM 4777 armprec_invoice_notes.htm
1/7/2008 10:06 AM 3067 armprec_sales_tax.htm
1/7/2008 10:06 AM 3056 armsalet.htm
1/7/2008 10:06 AM 9540 armsetng.htm
1/7/2008 10:06 AM 2842 armshipm.htm
1/7/2008 10:06 AM 8875 armterm.htm
1/7/2008 10:06 AM 5556 armtract.htm
1/7/2008 10:06 AM 4455 armudinf.htm
1/7/2008 10:06 AM 7618 armusrdf.htm
1/7/2008 10:06 AM 4288 armusrdf_validated_text.htm
1/7/2008 10:06 AM 9099 arpcr.htm
1/7/2008 10:06 AM 6213 arpfinch.htm
1/7/2008 10:06 AM 13411 arppadj.htm
1/7/2008 10:06 AM 9325 arppcust.htm
1/7/2008 10:06 AM 8020 arppurcr.htm
1/7/2008 10:06 AM 10770 arprate.htm
1/7/2008 10:06 AM 8082 arprescr.htm
1/7/2008 10:06 AM 2416 arptool.htm
1/7/2008 10:06 AM 12290 arraged.htm
1/7/2008 10:06 AM 5725 arraged_currency.htm
1/7/2008 10:06 AM 8064 arraged_report_options.htm
1/7/2008 10:06 AM 9144 arrcr.htm
1/7/2008 10:06 AM 10263 arrcrreg.htm
1/7/2008 10:06 AM 4854 arrcust.htm
1/7/2008 10:06 AM 12553 arrhist.htm
1/7/2008 10:06 AM 9535 arrlwprt.htm
12/22/2006 5:47 PM 544 arrow1.gif
12/22/2006 5:46 PM 550 arrow2.gif
11/20/2006 6:17 PM 75 arrow_bulltet.gif
4/13/2007 12:10 PM 731 arrows_normal.gif
4/11/2007 10:35 AM 673 arrows_selected.gif
1/7/2008 10:06 AM 8941 arrstmt.htm
1/7/2008 10:06 AM 2394 asset_master_flowchart.htm
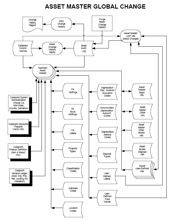
1/7/2008 10:06 AM 2408 asset_master_global_change_flowchart.htm
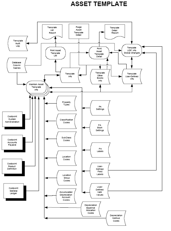
1/7/2008 10:06 AM 2396 asset_template_flowchart.htm
1/7/2008 10:06 AM 2410 asset_template_global_change_flowchart.htm
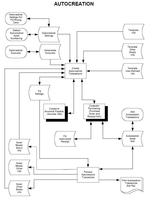
1/7/2008 10:06 AM 2394 autocreation_flowchart.htm
4/17/2002 9:04 AM 881 back_test_h.gif
4/17/2002 9:04 AM 880 back_test_n.gif
11/10/2006 9:52 AM 28050 balance_sheet_revaluation.jpg
1/7/2008 10:06 AM 9055 balance_sheet_revaluation_-_special_topic_gl_5.htm
1/7/2008 10:06 AM 21997 bank_account_management_menu.htm
1/7/2008 10:06 AM 2471 bank_reconciliation_flowchart_-_figure_gl-1.htm
1/7/2008 10:06 AM 6367 bank_reconciliations_overview_special_topic_gl_2.htm
12/22/2006 5:02 PM 789 banner_short.gif
1/7/2008 10:06 AM 9244 basic_concepts.htm
1/7/2008 10:06 AM 3446 basic_functions.htm
1/7/2008 10:06 AM 8037 basic_revenue_formula_types.htm
1/7/2008 10:06 AM 5488 benefits_overview.htm
1/7/2008 10:06 AM 5999 bf_about_costpoint.htm
1/7/2008 10:06 AM 3864 bf_change_default_period.htm
1/7/2008 10:06 AM 4944 bf_change_password.htm
1/7/2008 10:06 AM 14226 bf_clone.htm
1/7/2008 10:06 AM 3567 bf_connection_information.htm
1/7/2008 10:06 AM 3856 bf_costpoint.htm
1/7/2008 10:06 AM 15328 bf_costpoint_customer_support.htm
1/7/2008 10:06 AM 5738 bf_costpoint_login.htm
1/7/2008 10:06 AM 3073 bf_costpoint_mymenu.htm
1/7/2008 10:06 AM 4401 bf_find.htm
1/7/2008 10:06 AM 12112 bf_find_replace.htm
1/7/2008 10:06 AM 10155 bf_general_information.htm
1/7/2008 10:06 AM 7741 bf_generate_random__password.htm
1/7/2008 10:06 AM 3771 bf_logged_in_users_of_costpoint.htm
1/7/2008 10:06 AM 5154 bf_lookup.htm
1/7/2008 10:06 AM 9994 bf_maintain_general_preferences.htm
1/7/2008 10:06 AM 3621 bf_maintain_mymenu.htm
1/7/2008 10:06 AM 20191 bf_menu_summary.htm
1/7/2008 10:06 AM 14765 bf_query.htm
1/7/2008 10:06 AM 2600 bf_resources_available.htm
1/7/2008 10:06 AM 4389 bf_save_table_order.htm
1/7/2008 10:06 AM 10124 bf_subquery.htm
1/7/2008 10:06 AM 4710 bf_system_solutions_group.htm
1/7/2008 10:06 AM 11451 bf_toolbar_icons.htm
1/7/2008 10:06 AM 15841 billing_and_cash_receipts_in_multiple_currencies.htm
1/7/2008 10:06 AM 3256 billing_flowcharts_special_topic_bl_1.htm
1/7/2008 10:06 AM 16757 billing_in_foreign_currencies_special_topic_bl_10.htm
5/30/2008 12:55 PM 10127 billing_overview.htm
1/7/2008 10:06 AM 7618 bills_of_material_overview.htm
9/14/2007 10:57 AM 131 binoculars.gif
1/22/2007 12:12 PM 19781 bl1.gif
1/22/2007 12:19 PM 24894 bl2a.gif
1/22/2007 12:20 PM 12904 bl2b.gif
1/22/2007 12:20 PM 21434 bl2c.gif
1/22/2007 12:21 PM 15191 bl2d.gif
1/22/2007 12:21 PM 25069 bl3a.gif
1/22/2007 12:22 PM 12924 bl3b.gif
1/22/2007 12:22 PM 17075 bl3c.gif
1/7/2008 10:06 AM 11019 blanket_pos_and_releases_special_topic_po_3.htm
1/7/2008 10:06 AM 7531 blmaddr.htm
1/7/2008 10:06 AM 5849 blmadsc.htm
1/7/2008 10:06 AM 25744 blmbfrm.htm
1/7/2008 10:06 AM 18859 blmbfrm_accounts.htm
1/7/2008 10:06 AM 3488 blmbfrm_footer.htm
1/7/2008 10:06 AM 13417 blmbfrm_header.htm
1/7/2008 10:06 AM 11581 blmbfrm_hours.htm
1/7/2008 10:06 AM 2917 blmbfrm_incurred.htm
1/7/2008 10:06 AM 3880 blmbfrm_unit.htm
1/7/2008 10:06 AM 21582 blmbhist.htm
1/7/2008 10:06 AM 4485 blmblcyc.htm
1/7/2008 10:06 AM 6925 blmcash.htm
1/7/2008 10:06 AM 7773 blmcdsc.htm
1/7/2008 10:06 AM 3670 blmcdsc_accounts.htm
1/7/2008 10:06 AM 23138 blmclose.htm
1/7/2008 10:06 AM 2623 blmclose_comments.htm
1/7/2008 10:06 AM 9740 blmclose_labor.htm
1/7/2008 10:06 AM 8008 blmclose_other.htm
1/7/2008 10:06 AM 2656 blmclose_reason.htm
1/7/2008 10:06 AM 3352 blmclose_sales_tax.htm
1/7/2008 10:06 AM 5279 blmclose_units.htm
1/7/2008 10:06 AM 17802 blmcpbil.htm
1/7/2008 10:06 AM 9211 blmcpbil_addresses.htm
1/7/2008 10:06 AM 4102 blmcpbil_currency_line_info.htm
1/7/2008 10:06 AM 11423 blmcpbil_customs_info.htm
1/7/2008 10:06 AM 4398 blmcpbil_document_location.htm
1/7/2008 10:06 AM 8120 blmcpbil_exchange_rates.htm
1/7/2008 10:06 AM 3800 blmcpbil_invoice_totals.htm
1/7/2008 10:06 AM 2479 blmcpbil_notes.htm
1/7/2008 10:06 AM 4168 blmcpbil_other_charges.htm
1/7/2008 10:06 AM 3105 blmcpbil_standard_text.htm
1/7/2008 10:06 AM 7647 blmctadr.htm
1/7/2008 10:06 AM 9653 blmedi.htm
1/7/2008 10:06 AM 6484 blmedist.htm
1/7/2008 10:06 AM 12950 blmeubrc.htm
1/7/2008 10:06 AM 23256 blmgbill.htm
1/7/2008 10:06 AM 11905 blmgbill_addresses.htm
1/7/2008 10:06 AM 11453 blmgbill_customs_info.htm
1/7/2008 10:06 AM 34947 blmgbill_detail.htm
1/7/2008 10:06 AM 4296 blmgbill_document_location.htm
1/7/2008 10:06 AM 6891 blmgbill_exchange_rates.htm
1/7/2008 10:06 AM 8353 blmgbill_header.htm
1/7/2008 10:06 AM 6299 blmgbill_totals.htm
1/7/2008 10:06 AM 7291 blmgpo.htm
1/7/2008 10:06 AM 37272 blminfo.htm
1/7/2008 10:06 AM 8000 blminfo_1443_info.htm
1/7/2008 10:06 AM 8072 blminfo_billings_from_schedule.htm
1/7/2008 10:06 AM 4672 blminfo_cash_basis.htm
1/7/2008 10:06 AM 4791 blminfo_customer_s.htm
1/7/2008 10:06 AM 24497 blminfo_other_info.htm
1/7/2008 10:06 AM 4177 blminfo_supporting_schedule_headers_detail_bills.htm
1/7/2008 10:06 AM 125659 blmmab.htm
1/7/2008 10:06 AM 5300 blmmab_accounts.htm
1/7/2008 10:06 AM 5735 blmmab_plc_mapping.htm
1/7/2008 10:06 AM 13115 blmmnbil.htm
1/7/2008 10:06 AM 11218 blmmnbil_customs_info.htm
1/7/2008 10:06 AM 3508 blmmnbil_document_location.htm
1/7/2008 10:06 AM 8307 blmmnbil_exchange_rates.htm
1/7/2008 10:06 AM 4247 blmmnbil_invoice_totals.htm
1/7/2008 10:06 AM 36223 blmmpcb.htm
1/7/2008 10:06 AM 11811 blmmpcb_addresses.htm
1/7/2008 10:06 AM 4219 blmmpcb_currency_line_info.htm
1/7/2008 10:06 AM 11274 blmmpcb_customs_info.htm
1/7/2008 10:06 AM 4017 blmmpcb_document_location.htm
1/7/2008 10:06 AM 7885 blmmpcb_exchange_rates.htm
1/7/2008 10:06 AM 7469 blmmpcb_miscellaneous_charges.htm
1/7/2008 10:06 AM 6241 blmmpcb_report_options.htm
1/7/2008 10:06 AM 3466 blmmpcb_standard_text.htm
1/7/2008 10:06 AM 3151 blmmpcb_statement_of_work.htm
1/7/2008 10:06 AM 8121 blmmpcb_summary_info.htm
1/7/2008 10:06 AM 21408 blmopen.htm
1/7/2008 10:06 AM 6665 blmopen_cash_basis_information.htm
1/7/2008 10:06 AM 2645 blmopen_comments.htm
1/7/2008 10:06 AM 9800 blmopen_labor.htm
1/7/2008 10:06 AM 6514 blmopen_other.htm
1/7/2008 10:06 AM 2760 blmopen_reason.htm
1/7/2008 10:06 AM 4744 blmopen_units.htm
1/7/2008 10:06 AM 10558 blmoth.htm
1/7/2008 10:06 AM 10194 blmpbs.htm
1/7/2008 10:06 AM 14239 blmpclos.htm
1/7/2008 10:06 AM 7686 blmpclos_line_10_detail.htm
1/7/2008 10:06 AM 4235 blmpclos_line_13_detail.htm
1/7/2008 10:06 AM 7628 blmpclos_line_9_detail.htm
1/7/2008 10:06 AM 5614 blmpclos_section_i_addresses.htm
1/7/2008 10:06 AM 9089 blmpclos_section_i_identification_information.htm
1/7/2008 10:06 AM 4541 blmpclos_section_i_remit_to.htm
1/7/2008 10:06 AM 8024 blmpdsc.htm
1/7/2008 10:06 AM 3482 blmpdsc_accounts.htm
1/7/2008 10:06 AM 27641 blmpjprd.htm
1/7/2008 10:06 AM 3771 blmpjprd_acrns.htm
1/7/2008 10:06 AM 10240 blmpjprd_addresses.htm
1/7/2008 10:06 AM 4704 blmpjprd_currency_line_info.htm
1/7/2008 10:06 AM 11219 blmpjprd_customs_info.htm
1/7/2008 10:06 AM 3971 blmpjprd_document_location.htm
1/7/2008 10:06 AM 7268 blmpjprd_exchange_rates.htm
1/7/2008 10:06 AM 4195 blmpjprd_invoice_totals.htm
1/7/2008 10:06 AM 3570 blmpjprd_milstrips.htm
1/7/2008 10:06 AM 2583 blmpjprd_notes.htm
1/7/2008 10:06 AM 4202 blmpjprd_other_charges.htm
1/7/2008 10:06 AM 3323 blmpjprd_standard_text.htm
1/7/2008 10:06 AM 3691 blmpjprd_wawf_info.htm
1/7/2008 10:06 AM 15902 blmprogp.htm
1/7/2008 10:06 AM 4784 blmprogp_document_location.htm
1/7/2008 10:06 AM 12464 blmprogp_line_10_detail.htm
1/7/2008 10:06 AM 4460 blmprogp_line_13_detail.htm
1/7/2008 10:06 AM 8352 blmprogp_line_14a_detail.htm
1/7/2008 10:06 AM 8402 blmprogp_line_14b_detail.htm
1/7/2008 10:06 AM 8279 blmprogp_line_14d_detail.htm
1/7/2008 10:06 AM 12426 blmprogp_line_9_detail.htm
1/7/2008 10:06 AM 11763 blmprogp_section_i_addresses.htm
1/7/2008 10:06 AM 9224 blmprogp_section_i_identification_information.htm
1/7/2008 10:06 AM 6847 blmprogp_section_i_remit_to.htm
1/7/2008 10:06 AM 26844 blmsetng.htm
1/7/2008 10:06 AM 4299 blmsetng_select_billing_formulas.htm
1/7/2008 10:06 AM 23509 blmshfrm.htm
1/7/2008 10:06 AM 3614 blmsttxt.htm
1/7/2008 10:06 AM 13787 blmsubpp.htm
1/7/2008 10:06 AM 4418 blmsubpp_payments.htm
1/7/2008 10:06 AM 4982 blmtaxal.htm
1/7/2008 10:06 AM 7240 blmtaxcd.htm
1/7/2008 10:06 AM 13219 blmubrc.htm
1/7/2008 10:06 AM 19225 blmuhist.htm
1/7/2008 10:06 AM 4656 blmuhist_notes.htm
1/7/2008 10:06 AM 21146 blmusage.htm
1/7/2008 10:06 AM 4367 blmusage_notes.htm
1/7/2008 10:06 AM 5294 blmusgrp.htm
1/7/2008 10:06 AM 17784 blmwawf.htm
1/7/2008 10:06 AM 5196 blmwawf_2n1.htm
1/7/2008 10:06 AM 16556 blmwawf_clin_mapping.htm
1/7/2008 10:06 AM 22627 blmwawf_clin_mapping_accounts.htm
1/7/2008 10:06 AM 28010 blmwawf_clin_mapping_plc_mapping.htm
1/7/2008 10:06 AM 7505 blmwawf_combo.htm
1/7/2008 10:06 AM 5977 blmwawf_commercial_invoice.htm
1/7/2008 10:06 AM 4778 blmwawf_cost_voucher.htm
1/7/2008 10:06 AM 7463 blmwawf_progress_payment.htm
1/7/2008 10:06 AM 3103 blmwawf_rfid_information.htm
1/7/2008 10:06 AM 6027 blmwawf_uid_information.htm
1/7/2008 10:06 AM 6548 blmwbs.htm
1/7/2008 10:06 AM 16312 blpacrn.htm
1/7/2008 10:06 AM 577150 blpacrn_billing_requirement_includes_mapping.htm
1/7/2008 10:06 AM 277516 blpacrn_billing_requirement_without_mapping.htm
1/7/2008 10:06 AM 60479 blpaobd.htm
1/7/2008 10:06 AM 5025 blpcashb.htm
1/7/2008 10:06 AM 11446 blpcuspd.htm
1/7/2008 10:06 AM 11309 blpedi.htm
5/30/2008 12:55 PM 21607 blpgbill.htm
1/7/2008 10:06 AM 11066 blpgen.htm
1/7/2008 10:06 AM 12477 blpldrat.htm
1/7/2008 10:06 AM 12051 blpmanb.htm
1/7/2008 10:06 AM 8151 blpmpcb.htm
1/7/2008 10:06 AM 10248 blppobd.htm
1/7/2008 10:06 AM 12934 blppro.htm
1/7/2008 10:06 AM 16492 blpprogp.htm
1/7/2008 10:06 AM 12715 blpprojb.htm
1/7/2008 10:06 AM 18950 blprbil.htm
1/7/2008 10:06 AM 11230 blprevb.htm
1/7/2008 10:06 AM 11098 blpselct.htm
1/7/2008 10:06 AM 8416 blpsubpp.htm
1/7/2008 10:06 AM 5334 blptool.htm
1/7/2008 10:06 AM 2663 blptool_assign_source_project_ids.htm
1/7/2008 10:06 AM 2733 blptool_billing_detail_history_item_key_fix.htm
1/7/2008 10:06 AM 2714 blptool_billing_sum_item_key_fix.htm
1/7/2008 10:06 AM 3010 blptool_manual_bill_edit_serial_no_fix.htm
1/7/2008 10:06 AM 3972 blptool_open_billing_detail_function_code_toolkit.htm
1/7/2008 10:06 AM 2758 blptool_open_billing_detail_item_key_fix.htm
1/7/2008 10:06 AM 2811 blptool_open_billing_detail_labor_toolkit.htm
1/7/2008 10:06 AM 2781 blptool_project_product_invc_ln_item_key_fix.htm
1/7/2008 10:06 AM 9290 blptool_update_billing_currency_amounts.htm
1/7/2008 10:06 AM 5366 blptool_update_billing_tables_for_cumulative_tax.htm
1/7/2008 10:06 AM 4871 blptool_update_open_billing_detail_billlabcatdescr.htm
1/7/2008 10:06 AM 6480 blptool_validate_units_transaction_type_records.htm
1/7/2008 10:06 AM 7079 blpunbil.htm
1/7/2008 10:06 AM 15681 blpupobd.htm
1/7/2008 10:06 AM 9397 blpupuu.htm
1/7/2008 10:06 AM 12539 blpusage.htm
1/7/2008 10:06 AM 23038 blpwawf.htm
1/7/2008 10:06 AM 483164 blpwawf_ftp_file_layouts_mocas_project_product_bills.htm
1/7/2008 10:06 AM 533218 blpwawf_ftp_file_layouts_mocas_standard_bills.htm
1/7/2008 10:06 AM 525428 blpwawf_ftp_file_layouts_other_project_product_bills.htm
1/7/2008 10:06 AM 546943 blpwawf_ftp_file_layouts_other_standard_bills.htm
1/7/2008 10:06 AM 53593 blpwawf_ftp_file_layouts_other_standard_bills_attachment.htm
1/7/2008 10:06 AM 158104 blpwawf_ftp_file_layouts_progress_payment_bills.htm
1/7/2008 10:06 AM 62863 blpwawf_mocas_attachment.htm
1/7/2008 10:06 AM 8189 blqstdhs.htm
1/7/2008 10:06 AM 4666 blqstdhs_bill_invoice_header_history.htm
1/7/2008 10:06 AM 4506 blqstdhs_bill_invoice_header_history_addresses.htm
1/7/2008 10:06 AM 5271 blqstdhs_bill_invoice_totals_history.htm
1/7/2008 10:06 AM 5766 blqstdhs_billing_detail_history.htm
1/7/2008 10:06 AM 19859 blqstdhs_billing_detail_history_transactions.htm
1/7/2008 10:06 AM 16049 blr1034.htm
1/7/2008 10:06 AM 16252 blracrn.htm
1/7/2008 10:06 AM 13631 blrbreg.htm
1/7/2008 10:06 AM 8143 blrcprod.htm
1/7/2008 10:06 AM 18888 blrmbil.htm
1/7/2008 10:06 AM 11260 blrmpcb.htm
1/7/2008 10:06 AM 10348 blrobd.htm
1/7/2008 10:06 AM 16144 blrpbil.htm
1/7/2008 10:06 AM 10885 blrpjprd.htm
1/7/2008 10:06 AM 10770 blrrbil.htm
1/7/2008 10:06 AM 8851 blruedit.htm
1/7/2008 10:06 AM 9464 blruhist.htm
1/7/2008 10:06 AM 13851 blrunbil.htm
1/7/2008 10:06 AM 3890 bmmcid.htm
1/7/2008 10:06 AM 3924 bmmcid_link_projects.htm
1/7/2008 10:06 AM 3006 bmmdocmd.htm
1/7/2008 10:06 AM 2971 bmmdocsz.htm
1/7/2008 10:06 AM 6110 bmmdoctp.htm
1/7/2008 10:06 AM 27090 bmmebom1.htm
1/7/2008 10:06 AM 6353 bmmebom1_component_alternate_part_numbers.htm
1/7/2008 10:06 AM 5025 bmmebom1_component_reference_designators.htm
1/7/2008 10:06 AM 5366 bmmebom1_component_substitute_parts.htm
1/7/2008 10:06 AM 5814 bmmebom1_component_text.htm
1/7/2008 10:06 AM 9405 bmmebom1_documents.htm
1/7/2008 10:06 AM 9580 bmmebom1_documents2.htm
1/7/2008 10:06 AM 5670 bmmebom1_ebom_assembly_information.htm
1/7/2008 10:06 AM 9508 bmmebom1_provisional_part.htm
1/7/2008 10:06 AM 24820 bmmebom2.htm
1/7/2008 10:06 AM 6381 bmmebom2_component_alternate_part_numbers.htm
1/7/2008 10:06 AM 5024 bmmebom2_component_reference_designators.htm
1/7/2008 10:06 AM 5398 bmmebom2_component_substitute_parts.htm
1/7/2008 10:06 AM 5833 bmmebom2_component_text.htm
1/7/2008 10:06 AM 9505 bmmebom2_documents.htm
1/7/2008 10:06 AM 9586 bmmebom2_documents_(comp).htm
1/7/2008 10:06 AM 5667 bmmebom2_ebom_assembly_information.htm
1/7/2008 10:06 AM 9883 bmmebom2_provisional_part.htm
1/7/2008 10:06 AM 5784 bmmeicn.htm
1/7/2008 10:06 AM 4415 bmmeicn_link_projects.htm
1/7/2008 10:06 AM 11707 bmmerels.htm
1/7/2008 10:06 AM 9414 bmmerels_components.htm
1/7/2008 10:06 AM 9169 bmmerels_documents.htm
1/7/2008 10:06 AM 21804 bmmmbom1.htm
1/7/2008 10:06 AM 5693 bmmmbom1_assembly_information.htm
1/7/2008 10:06 AM 7720 bmmmbom1_component.htm
1/7/2008 10:06 AM 6085 bmmmbom1_component_alternate_parts.htm
1/7/2008 10:06 AM 5006 bmmmbom1_component_reference_designators.htm
1/7/2008 10:06 AM 5391 bmmmbom1_component_substitute_parts.htm
1/7/2008 10:06 AM 5642 bmmmbom1_component_text.htm
1/7/2008 10:06 AM 9743 bmmmbom1_documents.htm
1/7/2008 10:06 AM 9563 bmmmbom1_documents1.htm
1/7/2008 10:06 AM 19020 bmmmbom2.htm
1/7/2008 10:06 AM 5625 bmmmbom2_assembly_information.htm
1/7/2008 10:06 AM 7516 bmmmbom2_component.htm
1/7/2008 10:06 AM 6057 bmmmbom2_component_alternate_parts.htm
1/7/2008 10:06 AM 5043 bmmmbom2_component_reference_designators.htm
1/7/2008 10:06 AM 5266 bmmmbom2_component_substitute_parts.htm
1/7/2008 10:06 AM 5588 bmmmbom2_component_text.htm
1/7/2008 10:06 AM 9679 bmmmbom2_documents.htm
1/7/2008 10:06 AM 9752 bmmmbom2_documents1.htm
1/7/2008 10:06 AM 8656 bmmmdoc.htm
1/7/2008 10:06 AM 4380 bmmmdoc_details.htm
1/7/2008 10:06 AM 3776 bmmmdoc_location.htm
1/7/2008 10:06 AM 7901 bmmmdoc_parts.htm
1/7/2008 10:06 AM 4320 bmmmdoc_text.htm
1/7/2008 10:06 AM 3147 bmmmntg.htm
1/7/2008 10:06 AM 12191 bmmmrels.htm
1/7/2008 10:06 AM 9191 bmmmrels_components.htm
1/7/2008 10:06 AM 9401 bmmmrels_documents.htm
1/7/2008 10:06 AM 8684 bmmrdoc.htm
1/7/2008 10:06 AM 4249 bmmrdoc_details.htm
1/7/2008 10:06 AM 3677 bmmrdoc_location.htm
1/7/2008 10:06 AM 6832 bmmrdoc_parts.htm
1/7/2008 10:06 AM 4321 bmmrdoc_text.htm
1/7/2008 10:06 AM 8673 bmmset.htm
1/7/2008 10:06 AM 4057 bmmset_bom_corporate_settings.htm
1/7/2008 10:06 AM 7254 bmmwcm.htm
1/7/2008 10:06 AM 3886 bmmwcm_alternate_work_centers.htm
1/7/2008 10:06 AM 4592 bmmwcm_equipment.htm
1/7/2008 10:06 AM 4231 bmmwcm_work_center_detail.htm
1/7/2008 10:06 AM 4553 bmmwcm_work_center_labor_classification.htm
1/7/2008 10:06 AM 6359 bmmwcm_work_center_maintenance.htm
1/7/2008 10:06 AM 35916 bmpcopy.htm
1/7/2008 10:06 AM 15369 bmpcost.htm
1/7/2008 10:06 AM 5312 bmpcost_additional_options.htm
1/7/2008 10:06 AM 5332 bmpllc.htm
1/7/2008 10:06 AM 12476 bmpmcc.htm
1/7/2008 10:06 AM 6645 bmpmcc_component_eboms_where_used.htm
1/7/2008 10:06 AM 7084 bmpmcc_component_mboms_where_used.htm
1/7/2008 10:06 AM 3314 bmptool.htm
1/7/2008 10:06 AM 3642 bmptool_1_convert_reference_designators_from_standard_to.htm
1/7/2008 10:06 AM 3618 bmptool_2_convert_reference_designators_from_extended_length_to.htm
1/7/2008 10:06 AM 9858 bmqpqry.htm
1/7/2008 10:06 AM 14829 bmqsmlb.htm
1/7/2008 10:06 AM 6180 bmqsmlb_assembly_information.htm
1/7/2008 10:06 AM 5882 bmqsmlb_component_alternate_parts.htm
1/7/2008 10:06 AM 7287 bmqsmlb_component_information.htm
1/7/2008 10:06 AM 5030 bmqsmlb_component_reference_designators.htm
1/7/2008 10:06 AM 5204 bmqsmlb_component_substitute_parts.htm
1/7/2008 10:06 AM 5953 bmqsmlb_component_text_codes.htm
1/7/2008 10:06 AM 9432 bmqsmlb_documents(comp).htm
1/7/2008 10:06 AM 9361 bmqsmlb_documents.htm
1/7/2008 10:06 AM 5209 bmqsmlb_text.htm
1/7/2008 10:06 AM 15222 bmqwu.htm
1/7/2008 10:06 AM 5208 bmqwu_assembly_information.htm
1/7/2008 10:06 AM 4842 bmqwu_component_information.htm
1/7/2008 10:06 AM 5365 bmqwu_component_line_text_codes.htm
1/7/2008 10:06 AM 4887 bmqwu_component_reference_designators.htm
1/7/2008 10:06 AM 3952 bmqwu_configuration_projects.htm
1/7/2008 10:06 AM 9582 bmqwu_documents(comp).htm
1/7/2008 10:06 AM 9563 bmqwu_documents.htm
1/7/2008 10:06 AM 4525 bmqwu_end_part_configuration_projects.htm
1/7/2008 10:06 AM 4449 bmqwu_end_part_configurations.htm
1/7/2008 10:06 AM 4608 bmqwu_text.htm
1/7/2008 10:06 AM 18596 bmrcomp.htm
1/7/2008 10:06 AM 14391 bmrslmlb.htm
1/7/2008 10:06 AM 13291 bmrsumbm.htm
1/7/2008 10:06 AM 10200 bmrwu.htm
1/7/2008 10:06 AM 3727 bpmaglc.htm
1/7/2008 10:06 AM 3579 bpmaplc.htm
1/7/2008 10:06 AM 22064 bpmpbetc.htm
1/7/2008 10:06 AM 17291 bpmpbetc_labor_etc.htm
1/7/2008 10:06 AM 8811 bpmpbetc_maintain_project_budget_and_etc_fee_subtask_project.htm
1/7/2008 10:06 AM 29153 bpmpbetc_maintain_project_budgets_and_etc_-_labor_subtask_project_budget_detail.htm
1/7/2008 10:06 AM 21788 bpmpbetc_maintain_project_budgets_and_etc_direct_subtask.htm
1/7/2008 10:06 AM 13603 bpmpbetc_maintain_project_budgets_and_etc_etc_subtask_project.htm
1/7/2008 10:06 AM 6127 bpmpbetc_maintain_project_budgets_and_etc_indirect_subtask.htm
1/7/2008 10:06 AM 18842 bpmpbetc_maintain_project_budgets_and_etc_project_budget.htm
1/7/2008 10:06 AM 16074 bpmpbetc_maintain_project_budgets_and_etc_units_subtask.htm
1/7/2008 10:06 AM 4347 bpmpbetc_revise_etc_subtask.htm
1/7/2008 10:06 AM 4116 bpmpbetc_update_incurred_costs_for_etc_subtask.htm
1/7/2008 10:06 AM 4982 bpmpdday.htm
1/7/2008 10:06 AM 4042 bpmrvsn.htm
1/7/2008 10:06 AM 8207 bpmset.htm
1/7/2008 10:06 AM 7274 bppbrecl.htm
1/7/2008 10:06 AM 7151 bppetcup.htm
1/7/2008 10:06 AM 9021 bppmass.htm
1/7/2008 10:06 AM 7615 bppmbrt.htm
1/7/2008 10:06 AM 6219 bpprev.htm
1/7/2008 10:06 AM 11356 bpqbbud.htm
1/7/2008 10:06 AM 14375 bpqbetc.htm
1/7/2008 10:06 AM 11255 bprlbetc.htm
1/7/2008 10:06 AM 14004 bprpjbud.htm
1/7/2008 10:06 AM 6083 bprpjbud_print_project_budget_report_continued.htm
1/7/2008 10:06 AM 10894 bprpjetc.htm
1/7/2008 10:06 AM 16103 bprpjev.htm
1/7/2008 10:06 AM 13393 bprpjsub.htm
1/7/2008 10:06 AM 5806 bprpjsub_print_project_budget_detail_reports_continued.htm
1/7/2008 10:06 AM 2609 budgeting_and_etc_overview.htm
1/7/2008 10:06 AM 24191 burden_rates_processing_special_topic_pj_10.htm
12/22/2006 5:41 PM 576 button1.gif
12/22/2006 5:40 PM 576 button2.gif
1/7/2008 10:06 AM 3189 calculate_billings_flowchart_figure_bl_2a.htm
1/7/2008 10:06 AM 3254 calculate_billings_flowchart_figure_bl_2b.htm
1/7/2008 10:06 AM 3280 calculate_billings_flowchart_figure_bl_2c.htm
1/7/2008 10:06 AM 2816 calculate_billings_flowchart_figure_bl_2d.htm
1/7/2008 10:06 AM 120728 calculate_billings_special_topic_bl_3.htm
1/7/2008 10:06 AM 301195 calculate_depreciation_special_topic_fa_3.htm
1/18/2007 11:51 AM 4089 capacity_changes_on_key_resource_screen.gif
1/7/2008 10:06 AM 5024 cash_basis_billing_special_topic_bl_9.htm
5/30/2008 12:55 PM 3765 ceridian_tax_services_interface_overview.htm
5/30/2008 12:55 PM 3824 ceridian_timesheet_interface.htm
1/7/2008 10:06 AM 22375 changes_to_existing_5_1_costpoint_applications.htm
1/7/2008 10:06 AM 27505 changes_to_existing_costpoint_40_applications.htm
1/7/2008 10:06 AM 8254 changing_an_owning_organization_on_a_project_special_topic.htm
1/7/2008 10:06 AM 3851 changing_revenue_formulas_special_topic_pj_23.htm
2/28/2002 4:49 PM 221 ckmark1.gif
1/7/2008 10:06 AM 33127 closing_the_accounting_period_special_topic_gl_6.htm
1/7/2008 10:06 AM 17293 closing_the_fiscal_year_special_topic_gl_7.htm
1/7/2008 10:06 AM 4270 cmcmo_cash_management_overview.htm
1/7/2008 10:06 AM 3934 cmmcfa.htm
1/7/2008 10:06 AM 6971 cmmcft.htm
1/7/2008 10:06 AM 6707 cmmecf.htm
1/7/2008 10:06 AM 9678 cmpccf.htm
1/7/2008 10:06 AM 3884 cmptool.htm
1/7/2008 10:06 AM 5489 cmrcf_print_cash_forecasts.htm
1/7/2008 10:06 AM 5770 cmtac_cash_forecast_template_account_linkage.htm
1/7/2008 10:06 AM 3017 cobra_administration_overview.htm
1/7/2008 10:06 AM 5316 comeao.htm
1/7/2008 10:06 AM 4304 comlnklc.htm
1/7/2008 10:06 AM 4709 comlnklc_consolidation_percentage.htm
1/7/2008 10:06 AM 6331 comloc.htm
1/7/2008 10:06 AM 12863 commap.htm
1/31/2023 3:06 PM <dir> company_procedures
1/7/2008 10:06 AM 5105 compensation_budgeting_menu.htm
1/7/2008 10:06 AM 3198 compensation_reports_menu.htm
1/7/2008 10:06 AM 2966 compute_burden_cost_flowchart_figure_pj_3.htm
1/7/2008 10:06 AM 2890 compute_pool_rates_flowchart_figure_pj_2a.htm
1/7/2008 10:06 AM 2980 compute_pool_rates_flowchart_figure_pj_2b.htm
1/7/2008 10:06 AM 2916 compute_revenue_flowchart_figure_pj_4a.htm
1/7/2008 10:06 AM 3281 compute_revenue_flowchart_figure_pj_4b.htm
1/7/2008 10:06 AM 2916 compute_revenue_flowchart_figure_pj_4c.htm
1/7/2008 10:06 AM 3822 comsetng.htm
1/7/2008 10:06 AM 5113 comsusp.htm
1/7/2008 10:06 AM 3026 comsusp_comments.htm
1/7/2008 10:06 AM 7607 comxfrhs.htm
1/7/2008 10:06 AM 30845 considerations_when_changing_depreciation_methods_special_topic_7.htm
1/7/2008 10:06 AM 9692 consolidations_overview.htm
4/13/2007 12:15 PM 707 contents_normal.gif
1/7/2008 10:06 AM 6213 copelim.htm
1/7/2008 10:06 AM 8139 copentry.htm
1/7/2008 10:06 AM 7527 copentry_exchange_rates.htm
1/7/2008 10:06 AM 7425 copexppj.htm
1/7/2008 10:06 AM 6995 copexppj_exchange_rates.htm
1/7/2008 10:06 AM 3542 copimprt.htm
1/7/2008 10:06 AM 8647 copupbb.htm
1/7/2008 10:06 AM 13893 copupld.htm
1/7/2008 10:06 AM 4894 copy_of_bf_change_password.htm
1/7/2008 10:06 AM 5355 corporate_planner_to_costpoint_interface_overview.htm
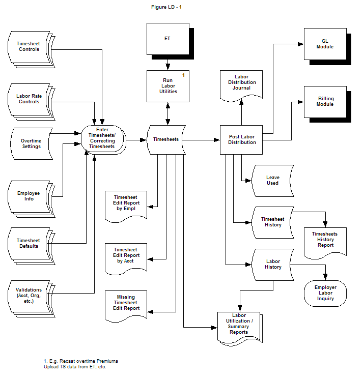
1/7/2008 10:06 AM 65641 correction_timesheets_special_topic_ld_4.htm
1/7/2008 10:06 AM 3384 cosptoint_web_setup.htm
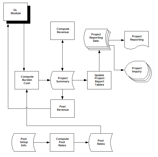
5/30/2008 12:55 PM 4897 cost_and_revenue_processing_overview.htm
1/7/2008 10:11 AM 129221 costpoint 61.log
1/7/2008 10:06 AM 5347 costpoint.htm
1/7/2008 10:06 AM 2707 costpoint_account_setup.htm
1/7/2008 10:06 AM 3619 costpoint_employee_installation.htm
1/7/2008 10:06 AM 3392 costpoint_exchange_rates_setup.htm
10/8/2007 10:27 AM 4257 costpoint_login_-_sa-8.gif
1/7/2008 10:06 AM 4887 costpoint_overview.htm
1/7/2008 10:06 AM 3635 costpoint_process_server_login.htm
1/7/2008 10:06 AM 2758 costpoint_setting_screens.htm
1/7/2008 10:06 AM 2642 costpoint_travel_flowchart_special_topic_tr_1.htm
1/7/2008 10:06 AM 15329 costpoint_travel_initialization_special_topic_tr_2.htm
1/7/2008 10:06 AM 14446 costpoint_workflow_overview.htm
9/28/2007 1:24 PM 151 cpclose.gif
9/28/2007 1:24 PM 113 cpcmplte.gif
9/28/2007 1:25 PM 107 cpexec.gif
9/28/2007 1:25 PM 140 cpexport.gif
9/17/2007 1:18 PM 137 cpfind.gif
9/28/2007 1:26 PM 115 cpfirst.gif
9/28/2007 1:26 PM 122 cphelp.gif
9/28/2007 1:27 PM 115 cplast.gif
9/17/2007 7:42 AM 131 cplookup.gif
9/28/2007 1:28 PM 133 cpmymenu.gif
9/28/2007 1:28 PM 129 cpnavgat.gif
9/28/2007 1:29 PM 122 cpnew.gif
9/28/2007 1:29 PM 150 cpnewln.gif
9/28/2007 1:29 PM 106 cpnext.gif
9/28/2007 1:30 PM 106 cpprev.gif
9/17/2007 1:18 PM 133 cpquery.gif
9/17/2007 1:17 PM 129 cpsave.gif
9/28/2007 1:33 PM 129 cpsqry.gif
1/7/2008 10:06 AM 3652 create_revaluation_entry.htm
11/10/2006 9:52 AM 23904 create_revaluation_entry.jpg
1/7/2008 10:06 AM 17728 creating_a_p_vouchers_special_topic_tr_5.htm
1/7/2008 10:06 AM 92779 creating_and_posting_disposals_special_topic_fa_4.htm
1/7/2008 10:06 AM 14082 creating_multicurrency_pos_special_topic_mu_2.htm
5/30/2008 12:55 PM 6138 cshdat_robohelp.htm
5/30/2008 12:55 PM 5944 cshdat_webhelp.htm
5/30/2008 12:55 PM 46172 cts_interface_data_setup.htm
1/7/2008 10:06 AM 89075 currencies_version_2_1_special_topic_mu_5.htm
1/7/2008 10:06 AM 11427 customer_statement_special_topic_ar_2.htm
11/16/2007 12:36 PM 882 customize.gif
2/16/2007 1:27 PM 914 dash.jpg
1/7/2008 10:06 AM 16773 data_entry_statuses_special_topic_ap_7.htm
1/7/2008 10:06 AM 4214 data_source_installation_special_topic_iw_1.htm
1/7/2008 10:06 AM 3217 deferred_compensation_administration_overview.htm
1/7/2008 10:06 AM 9416 delivery_invoices.htm
1/7/2008 10:06 AM 9437 deltek_crm_govwin_rp_integration_menu.htm
1/7/2008 10:09 AM 8791 deltekcostpoint.css
1/7/2008 10:09 AM 8785 deltekcostpoint_ns.css
1/7/2008 10:06 AM 2326 dt_missing.htm
1/7/2008 10:06 AM 26037 ecmamain.htm
1/7/2008 10:06 AM 3852 ecmamain_copy_part_assemblies_data.htm
1/7/2008 10:06 AM 4026 ecmamain_copy_part_assemblies_data1.htm
1/7/2008 10:06 AM 4059 ecmamain_copy_part_components_data.htm
1/7/2008 10:06 AM 4428 ecmamain_copy_part_components_data1.htm
1/7/2008 10:06 AM 4059 ecmamain_copy_part_components_data2.htm
1/7/2008 10:06 AM 4235 ecmamain_copy_part_components_data3.htm
1/7/2008 10:06 AM 2941 ecmamain_copy_part_documents_data.htm
1/7/2008 10:06 AM 3220 ecmamain_copy_part_routing_data.htm
1/7/2008 10:06 AM 6800 ecmamain_customer_information.htm
1/7/2008 10:06 AM 14934 ecmamain_ebom_change_to_part_assemblies.htm
1/7/2008 10:06 AM 16851 ecmamain_ebom_components.htm
1/7/2008 10:06 AM 13310 ecmamain_ebom_original_part_assemblies.htm
1/7/2008 10:06 AM 6350 ecmamain_ecn_approval_detail.htm
1/7/2008 10:06 AM 7988 ecmamain_ecn_detail.htm
1/7/2008 10:06 AM 12004 ecmamain_ecn_documents.htm
1/7/2008 10:06 AM 6072 ecmamain_ecn_impacted_groups.htm
1/7/2008 10:06 AM 2829 ecmamain_ecn_notes.htm
1/7/2008 10:06 AM 3444 ecmamain_ecn_standard_text.htm
1/7/2008 10:06 AM 13804 ecmamain_mbom_change_to_part_assemblies.htm
1/7/2008 10:06 AM 15603 ecmamain_mbom_components.htm
1/7/2008 10:06 AM 12004 ecmamain_mbom_original_part_assemblies.htm
1/7/2008 10:06 AM 7657 ecmamain_part_documents.htm
1/7/2008 10:06 AM 12304 ecmamain_routings.htm
1/7/2008 10:06 AM 3549 ecmamain_user_defined_info.htm
1/7/2008 10:06 AM 27454 ecmappr.htm
1/7/2008 10:06 AM 4067 ecmappr_1_copy_part_components_data.htm
1/7/2008 10:06 AM 4444 ecmappr_2_copy_part_components_data.htm
1/7/2008 10:06 AM 3901 ecmappr_3_copy_part_assemblies_data.htm
1/7/2008 10:06 AM 4059 ecmappr_4_copy_part_components_data.htm
1/7/2008 10:06 AM 4240 ecmappr_5_copy_part_components_data.htm
1/7/2008 10:06 AM 4024 ecmappr_6_copy_part_assemblies_data.htm
1/7/2008 10:06 AM 2895 ecmappr_copy_part_documents_data.htm
1/7/2008 10:06 AM 2944 ecmappr_copy_part_routing_data.htm
1/7/2008 10:06 AM 6816 ecmappr_customer_information.htm
1/7/2008 10:06 AM 14892 ecmappr_ebom_change_to_part_assemblies.htm
1/7/2008 10:06 AM 16799 ecmappr_ebom_components.htm
1/7/2008 10:06 AM 13332 ecmappr_ebom_original_part_assemblies.htm
1/7/2008 10:06 AM 6273 ecmappr_ecn_approval_detail.htm
1/7/2008 10:06 AM 8014 ecmappr_ecn_detail.htm
1/7/2008 10:06 AM 11982 ecmappr_ecn_documents.htm
1/7/2008 10:06 AM 6058 ecmappr_ecn_impacted_groups.htm
1/7/2008 10:06 AM 2954 ecmappr_ecn_notes.htm
1/7/2008 10:06 AM 3429 ecmappr_ecn_standard_text.htm
1/7/2008 10:06 AM 13776 ecmappr_mbom_change_to_part_assemblies.htm
1/7/2008 10:06 AM 15602 ecmappr_mbom_components.htm
1/7/2008 10:06 AM 12042 ecmappr_mbom_original_part_assemblies.htm
1/7/2008 10:06 AM 7733 ecmappr_part_documents.htm
1/7/2008 10:06 AM 11709 ecmappr_routings.htm
1/7/2008 10:06 AM 3599 ecmappr_user_defined_info.htm
1/7/2008 10:06 AM 11872 ecmecapp.htm
1/7/2008 10:06 AM 3285 ecmecapp_approval_title_user_projects.htm
1/7/2008 10:06 AM 4349 ecmecapp_approval_title_users.htm
1/7/2008 10:06 AM 3717 ecmecapp_engineering_change_types.htm
1/7/2008 10:06 AM 3431 ecmecapp_link_organizations.htm
1/7/2008 10:06 AM 6580 ecmecapt.htm
1/7/2008 10:06 AM 5014 ecmecapt_assign_user_approval.htm
1/7/2008 10:06 AM 28415 ecmecn.htm
1/7/2008 10:06 AM 4020 ecmecn_copy_part_assemblies_data.htm
1/7/2008 10:06 AM 4111 ecmecn_copy_part_assemblies_data1.htm
1/7/2008 10:06 AM 4574 ecmecn_copy_part_components_data_(ebom).htm
1/7/2008 10:06 AM 4269 ecmecn_copy_part_components_data_(ebom)_1.htm
1/7/2008 10:06 AM 4055 ecmecn_copy_part_components_data_(mbom).htm
1/7/2008 10:06 AM 4084 ecmecn_copy_part_components_data_(mbom)_1.htm
1/7/2008 10:07 AM 2880 ecmecn_copy_part_documents_data.htm
1/7/2008 10:07 AM 3000 ecmecn_copy_part_routing_data.htm
1/7/2008 10:07 AM 6766 ecmecn_customer_information.htm
1/7/2008 10:07 AM 15053 ecmecn_ebom_change_to_part_assemblies.htm
1/7/2008 10:07 AM 16821 ecmecn_ebom_components.htm
1/7/2008 10:07 AM 13397 ecmecn_ebom_original_part_assemblies.htm
1/7/2008 10:07 AM 4962 ecmecn_ecn_approval_detail.htm
1/7/2008 10:07 AM 8089 ecmecn_ecn_detail.htm
1/7/2008 10:07 AM 11881 ecmecn_ecn_documents.htm
1/7/2008 10:07 AM 6128 ecmecn_ecn_impacted_groups.htm
1/7/2008 10:07 AM 2956 ecmecn_ecn_notes.htm
1/7/2008 10:07 AM 3443 ecmecn_ecn_standard_text.htm
1/7/2008 10:07 AM 13904 ecmecn_mbom_change_to_part_assemblies.htm
1/7/2008 10:07 AM 15693 ecmecn_mbom_components.htm
1/7/2008 10:07 AM 12077 ecmecn_mbom_original_part_assemblies.htm
1/7/2008 10:07 AM 7751 ecmecn_part_documents.htm
1/7/2008 10:07 AM 12333 ecmecn_routings.htm
1/7/2008 10:07 AM 3568 ecmecn_user_defined_info.htm
1/7/2008 10:07 AM 5250 ecmigrp.htm
1/7/2008 10:07 AM 4026 ecmigrp_impacted_group_users.htm
1/7/2008 10:07 AM 4620 ecmpopt.htm
1/7/2008 10:07 AM 5351 ecmprapp.htm
1/7/2008 10:07 AM 3118 ecmpri.htm
1/7/2008 10:07 AM 3148 ecmrejr.htm
1/7/2008 10:07 AM 3081 ecmrsn.htm
1/7/2008 10:07 AM 7221 ecmset.htm
1/7/2008 10:07 AM 4074 ecmset_ecn_corporate_settings.htm
1/7/2008 10:07 AM 4401 ecmtype.htm
1/7/2008 10:07 AM 3296 ecmtype_impacted_groups.htm
1/7/2008 10:07 AM 7211 ecmudfl.htm
1/7/2008 10:07 AM 3867 ecmudfl_validated_text.htm
1/7/2008 10:07 AM 10543 ecpinecn.htm
1/7/2008 10:07 AM 8617 ecqecnst.htm
1/7/2008 10:07 AM 4356 ecqecnst_customer_detail.htm
1/7/2008 10:07 AM 4342 ecqecnst_customer_information.htm
1/7/2008 10:07 AM 5311 ecqecnst_documents.htm
1/7/2008 10:07 AM 5709 ecqecnst_ebom_change_part_assemblies.htm
1/7/2008 10:07 AM 4125 ecqecnst_ebom_change_part_reference_designators.htm
1/7/2008 10:07 AM 4225 ecqecnst_ebom_component_reference_designators.htm
1/7/2008 10:07 AM 6046 ecqecnst_ebom_components.htm
1/7/2008 10:07 AM 6039 ecqecnst_ebom_original_part_assemblies.htm
1/7/2008 10:07 AM 4083 ecqecnst_ebom_original_part_reference_designators.htm
1/7/2008 10:07 AM 4770 ecqecnst_ecn_approval_detail.htm
1/7/2008 10:07 AM 3727 ecqecnst_ecn_approval_users.htm
1/7/2008 10:07 AM 5198 ecqecnst_ecn_detail.htm
1/7/2008 10:07 AM 4684 ecqecnst_ecn_impacted_groups.htm
1/7/2008 10:07 AM 2511 ecqecnst_ecn_implementation_notes.htm
1/7/2008 10:07 AM 2460 ecqecnst_ecn_notes.htm
1/7/2008 10:07 AM 9462 ecqecnst_ecn_parts.htm
1/7/2008 10:07 AM 2710 ecqecnst_ecn_standard_text.htm
1/7/2008 10:07 AM 2985 ecqecnst_ecn_standard_text_codes.htm
1/7/2008 10:07 AM 2516 ecqecnst_ecn_technical_notes.htm
1/7/2008 10:07 AM 3919 ecqecnst_ecn_workflow.htm
1/7/2008 10:07 AM 5225 ecqecnst_manufacturing_orders.htm
1/7/2008 10:07 AM 5498 ecqecnst_mbom_change_part_assemblies.htm
1/7/2008 10:07 AM 4095 ecqecnst_mbom_change_part_reference_designators.htm
1/7/2008 10:07 AM 4234 ecqecnst_mbom_component_reference_designators.htm
1/7/2008 10:07 AM 6006 ecqecnst_mbom_components.htm
1/7/2008 10:07 AM 5810 ecqecnst_mbom_original_part_assemblies.htm
1/7/2008 10:07 AM 4089 ecqecnst_mbom_original_part_reference_designators.htm
1/7/2008 10:07 AM 5137 ecqecnst_mo_requirements.htm
1/7/2008 10:07 AM 5125 ecqecnst_part_documents.htm
1/7/2008 10:07 AM 4666 ecqecnst_part_documents1.htm
1/7/2008 10:07 AM 4808 ecqecnst_part_inventory.htm
1/7/2008 10:07 AM 3511 ecqecnst_part_inventory_detail.htm
1/7/2008 10:07 AM 4826 ecqecnst_purchase_orders.htm
1/7/2008 10:07 AM 4876 ecqecnst_requisitions.htm
1/7/2008 10:07 AM 4923 ecqecnst_reservations.htm
1/7/2008 10:07 AM 5641 ecqecnst_routings.htm
1/7/2008 10:07 AM 3540 ecqecnst_user_defined_fields.htm
1/7/2008 10:07 AM 12097 ecqinq.htm
1/7/2008 10:07 AM 6486 ecqinq_alternate_parts.htm
1/7/2008 10:07 AM 7151 ecqinq_documents.htm
1/7/2008 10:07 AM 9066 ecqinq_ecn_parts.htm
1/7/2008 10:07 AM 7420 ecqinq_item_billing.htm
1/7/2008 10:07 AM 7289 ecqinq_item_cost.htm
1/7/2008 10:07 AM 5449 ecqinq_item_standard_text.htm
1/7/2008 10:07 AM 4633 ecqinq_item_standard_text_notes.htm
1/7/2008 10:07 AM 4794 ecqinq_product_costs.htm
1/7/2008 10:07 AM 4865 ecqinq_product_prices.htm
1/7/2008 10:07 AM 4645 ecqinq_product_warranty_costs.htm
1/7/2008 10:07 AM 7975 ecqinq_project_item_cost.htm
1/7/2008 10:07 AM 9727 ecqinq_project_substitute_parts.htm
1/7/2008 10:07 AM 8889 ecqinq_projects.htm
1/7/2008 10:07 AM 5791 ecqinq_substitute_parts.htm
1/7/2008 10:07 AM 7493 ecqinq_vendors.htm
1/7/2008 10:07 AM 4743 ecqinq_where_used.htm
1/7/2008 10:07 AM 14274 ecqpqry.htm
1/7/2008 10:07 AM 9414 ecrimpct.htm
1/7/2008 10:07 AM 7723 ecrtrvlr.htm
1/7/2008 10:07 AM 16777 edi_billing_-_special_topic_bl-8.htm
1/7/2008 10:07 AM 9752 eft_special_topic_special_topic_ap_9.htm
9/28/2007 2:01 PM 371 ehelp.xml
1/28/2004 3:56 PM 125562 ehlpdhtm.js
1/7/2008 10:07 AM 7265 employee_bank_info_inquiry.htm
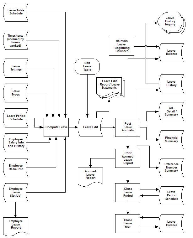
1/7/2008 10:07 AM 3060 employee_leave_flowchart_special_topic_ld_2.htm
1/7/2008 10:07 AM 3210 employee_overview.htm
1/7/2008 10:07 AM 8007 employee_self_service_overview.htm
1/7/2008 10:07 AM 13819 encumbrance_tracking_special_topic_pj_16.htm
1/7/2008 10:07 AM 5420 eprocurement_overview.htm
11/10/2006 9:52 AM 32726 equity_accounts_override.jpg
1/7/2008 10:07 AM 9044 estimate_to_complete_special_topic_pj_13.htm
2/16/2007 1:17 PM 23936 fa_flow1.gif
2/16/2007 1:17 PM 42841 fa_flow2.gif
2/16/2007 1:16 PM 23585 fa_flow3.gif
2/16/2007 1:16 PM 19986 fa_flow4.gif
2/16/2007 1:16 PM 24025 fa_flow5.gif
2/16/2007 1:16 PM 22428 fa_flow6.gif
2/16/2007 1:16 PM 27092 fa_flow7.gif
2/16/2007 1:15 PM 31155 fa_flow8.gif
1/7/2008 10:07 AM 40896 famaacct.htm
1/7/2008 10:07 AM 281068 famacted.htm
1/7/2008 10:07 AM 12334 famacted_template_import_parameters.htm
1/7/2008 10:07 AM 16030 famadact.htm
1/7/2008 10:07 AM 8145 famalbl.htm
1/7/2008 10:07 AM 57993 famanc.htm
1/7/2008 10:07 AM 77191 famasset.htm
1/7/2008 10:07 AM 29683 famasset_account_info_for_g_l_book.htm
1/7/2008 10:07 AM 14099 famasset_cost_info.htm
1/7/2008 10:07 AM 36848 famasset_disposal_info.htm
1/7/2008 10:07 AM 34432 famasset_g_l_book_info_leases.htm
1/7/2008 10:07 AM 43116 famasset_g_l_book_info_units.htm
1/7/2008 10:07 AM 112398 famasset_g_l_book_info_years.htm
1/7/2008 10:07 AM 17809 famasset_government_info.htm
1/7/2008 10:07 AM 37553 famasset_location_info.htm
1/7/2008 10:07 AM 7030 famasset_notes.htm
1/7/2008 10:07 AM 70139 famasset_other_books_info.htm
1/7/2008 10:07 AM 31276 famasset_purchase_info.htm
1/7/2008 10:07 AM 13406 famasset_template_import_parameters.htm
1/7/2008 10:07 AM 18753 famasset_user_defined_field_info.htm
1/7/2008 10:07 AM 13741 famatcs.htm
1/7/2008 10:07 AM 437640 famatcs_asset_template_field_column_names.htm
1/7/2008 10:07 AM 29414 fambcexc.htm
1/7/2008 10:07 AM 8250 famclass.htm
1/7/2008 10:07 AM 18720 famdeact.htm
1/7/2008 10:07 AM 79577 famdeprm.htm
1/7/2008 10:07 AM 30771 famdeprm_auto_calc.htm
1/7/2008 10:07 AM 48780 famdisp.htm
1/7/2008 10:07 AM 7656 famdisty.htm
1/7/2008 10:07 AM 15112 famfy.htm
1/7/2008 10:07 AM 339898 famgca.htm
1/7/2008 10:07 AM 138158 famgct.htm
1/7/2008 10:07 AM 47952 famgctu.htm
1/7/2008 10:07 AM 103184 famgcu.htm
1/7/2008 10:07 AM 7844 famint.htm
1/7/2008 10:07 AM 9920 faminv.htm
1/7/2008 10:07 AM 10223 famloc1.htm
1/7/2008 10:07 AM 10374 famloc2.htm
1/7/2008 10:07 AM 10300 famloc3.htm
1/7/2008 10:07 AM 16543 famlocgp.htm
1/7/2008 10:07 AM 53205 fammdisp.htm
1/7/2008 10:07 AM 3386 fammdisp_edit_form.htm
1/7/2008 10:07 AM 10380 fammnt.htm
1/7/2008 10:07 AM 12153 fampad.htm
1/7/2008 10:07 AM 43140 fampap.htm
1/7/2008 10:07 AM 14261 famprd.htm
1/7/2008 10:07 AM 7783 fampropt.htm
1/7/2008 10:07 AM 27369 famsacct.htm
1/7/2008 10:07 AM 24606 famscost.htm
1/7/2008 10:07 AM 41254 famsdesc.htm
1/7/2008 10:07 AM 39072 famsdisp.htm
1/7/2008 10:07 AM 10293 famsfypd.htm
1/7/2008 10:07 AM 127092 famsglbk.htm
1/7/2008 10:07 AM 18270 famsgovt.htm
1/7/2008 10:07 AM 25505 famsloc.htm
1/7/2008 10:07 AM 111170 famsotbk.htm
1/7/2008 10:07 AM 29064 famspo.htm
1/7/2008 10:07 AM 8296 famspost.htm
1/7/2008 10:07 AM 7611 famsubcl.htm
1/7/2008 10:07 AM 43525 famsyswp.htm
1/7/2008 10:07 AM 5640 famsyswp_corporate_fa_settings.htm
1/7/2008 10:07 AM 55801 famtempl.htm
1/7/2008 10:07 AM 30048 famtempl_account_info_for_g_l_book.htm
1/7/2008 10:07 AM 13193 famtempl_g_l_book_info_leases.htm
1/7/2008 10:07 AM 19642 famtempl_g_l_book_info_units.htm
1/7/2008 10:07 AM 18285 famtempl_g_l_book_info_years.htm
1/7/2008 10:07 AM 11480 famtempl_government_info.htm
1/7/2008 10:07 AM 22818 famtempl_location_info.htm
1/7/2008 10:07 AM 4255 famtempl_notes.htm
1/7/2008 10:07 AM 18673 famtempl_other_books_info.htm
1/7/2008 10:07 AM 15866 famtempl_purchase_info.htm
1/7/2008 10:07 AM 17452 famtempl_user_defined_field_info.htm
1/7/2008 10:07 AM 11044 famtrlbl.htm
1/7/2008 10:07 AM 8881 famtrns.htm
1/7/2008 10:07 AM 7928 famtrt.htm
1/7/2008 10:07 AM 18650 famudast.htm
1/7/2008 10:07 AM 13262 famudlbl.htm
1/7/2008 10:07 AM 6663 famudlbl_validated_text.htm
1/7/2008 10:07 AM 16975 famudtpl.htm
1/7/2008 10:07 AM 9221 famumnt.htm
1/7/2008 10:07 AM 19826 fapacast.htm
1/7/2008 10:07 AM 65884 fapatrns.htm
1/7/2008 10:07 AM 6932 fapbcloc.htm
1/7/2008 10:07 AM 21421 fapbcloc_all_users_with_intermec_bar_code_scanners_or_other.htm
1/7/2008 10:07 AM 29305 fapbcloc_users_with_intermec_bar_code_scanners_models_2410.htm
1/7/2008 10:07 AM 11930 fapbcloc_users_with_non_intermec_bar_code_scanners_or_intermec.htm
1/7/2008 10:07 AM 45559 fapcdepr.htm
1/7/2008 10:07 AM 22930 fapcrdsp.htm
1/7/2008 10:07 AM 17795 fapcrdsp_template.htm
1/7/2008 10:07 AM 29228 fapcrint.htm
1/7/2008 10:07 AM 8582 fapcrint_create_inventory_template.htm
1/7/2008 10:07 AM 28641 fapcrmnt.htm
1/7/2008 10:07 AM 9511 fapcrmnt_create_maintenance_template.htm
1/7/2008 10:07 AM 28403 fapcrtrt.htm
1/7/2008 10:07 AM 7889 fapcrtrt_create_transfer_template.htm
1/7/2008 10:07 AM 53344 fapfajnl.htm
1/7/2008 10:07 AM 7871 fapfypd.htm
1/7/2008 10:07 AM 9117 fapinv.htm
1/7/2008 10:07 AM 8334 fapmnt.htm
1/7/2008 10:07 AM 20883 fappdcls.htm
1/7/2008 10:07 AM 28644 fappde.htm
1/7/2008 10:07 AM 19350 fappgtd.htm
1/7/2008 10:07 AM 44205 fapprgai.htm
1/7/2008 10:07 AM 33032 fapprgal.htm
1/7/2008 10:07 AM 15415 fapprgob.htm
1/7/2008 10:07 AM 32638 faprpost.htm
1/7/2008 10:07 AM 8793 faptool.htm
1/7/2008 10:07 AM 8624 faptool_compute_update_fytd_amount.htm
1/7/2008 10:07 AM 142250 faptool_copy_transfer_data_to_asset_audit_log.htm
1/7/2008 10:07 AM 9964 faptool_maintain_bar_code_scanner_settings.htm
1/7/2008 10:07 AM 9887 faptool_modify_current_depr_yr_days_pds_remaining.htm
1/7/2008 10:07 AM 7815 faptool_update_current_pd_depr_amount.htm
1/7/2008 10:07 AM 4541 faptool_update_fy_period_and_subperiod_for_manual_disposals.htm
1/7/2008 10:07 AM 8063 faptool_update_the_je_req_d_flag_in_the_asset_audit_log.htm
1/7/2008 10:07 AM 9129 faptrns.htm
1/7/2008 10:07 AM 21509 fapvuat.htm
1/7/2008 10:07 AM 27587 fapvudcd.htm
1/7/2008 10:07 AM 21605 faqaal.htm
1/7/2008 10:07 AM 21760 faqdephs.htm
1/7/2008 10:07 AM 16773 faqpde.htm
1/7/2008 10:07 AM 16301 faqtal.htm
1/7/2008 10:07 AM 29712 faracted.htm
1/7/2008 10:07 AM 29827 faradtl.htm
1/7/2008 10:07 AM 23491 faralst.htm
1/7/2008 10:07 AM 16970 farasloc.htm
1/7/2008 10:07 AM 23884 farbkval.htm
1/7/2008 10:07 AM 31573 farcbd.htm
1/7/2008 10:07 AM 12695 farcbd_print_comparative_book_data_continued.htm
1/7/2008 10:07 AM 23534 farcdepr.htm
1/7/2008 10:07 AM 18818 farchist.htm
1/7/2008 10:07 AM 13511 farchist_print_change_history_cont.htm
1/7/2008 10:07 AM 41875 fardcib.htm
1/7/2008 10:07 AM 10770 fardcib_print_depr_component_info_by_book_continued.htm
1/7/2008 10:07 AM 24217 fardisp.htm
1/7/2008 10:07 AM 23814 farinv.htm
1/7/2008 10:07 AM 23488 farmnt.htm
1/7/2008 10:07 AM 25490 farobdh.htm
1/7/2008 10:07 AM 6741 farobdh_print_sequential_other_bks_depr_history_next.htm
1/7/2008 10:07 AM 23935 farpde.htm
1/7/2008 10:07 AM 21789 farpdisp.htm
1/7/2008 10:07 AM 20584 farppur.htm
1/7/2008 10:07 AM 29494 farptdtl.htm
1/7/2008 10:07 AM 31248 farrecon.htm
1/7/2008 10:07 AM 13794 farrecon_print_fa_gl_reconciliation_report_continued.htm
1/7/2008 10:07 AM 25044 farsaa.htm
1/7/2008 10:07 AM 8637 farsaa_print_schedule_of_asset_activity_continued.htm
1/7/2008 10:07 AM 26638 farsada.htm
1/7/2008 10:07 AM 7723 farsada_print_schedule_of_accum_dept_activity_continued.htm
1/7/2008 10:07 AM 33109 farspdh.htm
1/7/2008 10:07 AM 7896 farspdh_print_sequential_posted_depr_history_continued.htm
1/7/2008 10:07 AM 14283 fartdtl.htm
1/7/2008 10:07 AM 11752 fartlst.htm
1/7/2008 10:07 AM 23235 fartrns.htm
1/7/2008 10:07 AM 44889 firm_mrp_planned_order_process_special_topic_mrp_2.htm
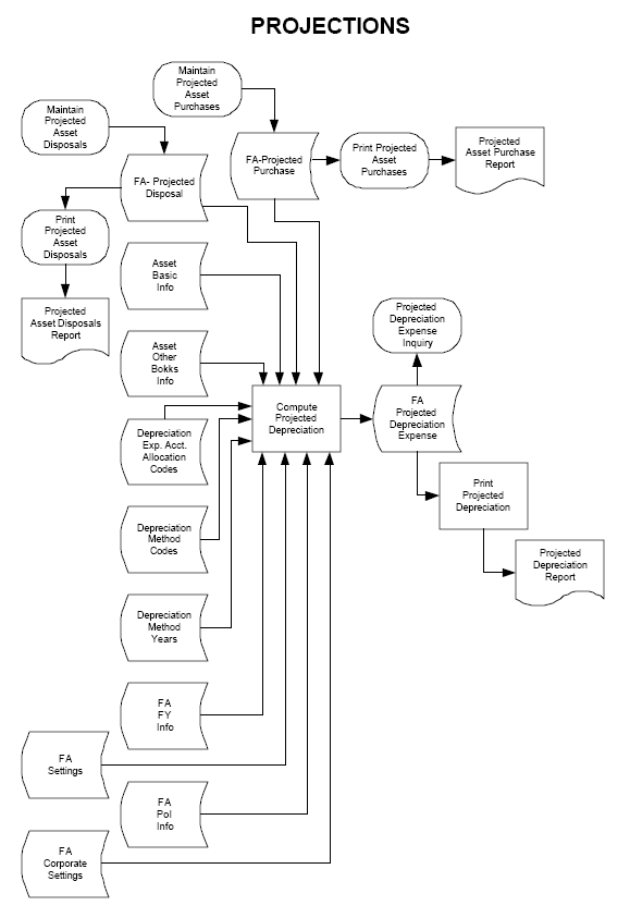
1/7/2008 10:07 AM 3147 fixed_assets_flowcharts_special_topic_fa_1.htm
1/7/2008 10:07 AM 19992 fixed_assets_overview.htm
1/7/2008 10:07 AM 21422 fixed_assets_procedural_checklist_special_topic_fa_6.htm
1/7/2008 10:07 AM 78741 frequently_asked_questions_special_topic_fa_5.htm
1/7/2008 10:07 AM 8303 general_information_on_changing_revenue_formulas.htm
1/7/2008 10:07 AM 2903 general_ledger_flowchart_1_special_topic_gl_1.htm
1/7/2008 10:07 AM 5801 general_ledger_overview.htm
10/29/2007 6:11 PM 1380 generate_random_password.gif
11/10/2006 10:29 AM 1497414 gl_account_setup.bmp
11/10/2006 10:31 AM 956394 gl_comprehensive_income.bmp
11/10/2006 10:19 AM 1143210 gl_exchange_rate.bmp
11/10/2006 10:04 AM 1409854 gl_flow1.bmp
11/10/2006 10:04 AM 1275214 gl_flow2.bmp
11/10/2006 10:22 AM 992514 gl_setting.bmp
1/7/2008 10:07 AM 6815 glmaclab.htm
1/7/2008 10:07 AM 3774 glmaclab_validated_text.htm
1/7/2008 10:07 AM 14799 glmacpt.htm
1/7/2008 10:07 AM 24310 glmacpt_transactions.htm
1/7/2008 10:07 AM 7145 glmacpt_transactions_with_uploaded_bank_statements.htm
1/7/2008 10:07 AM 42895 glmact.htm
1/7/2008 10:07 AM 5174 glmact_link_to_organizations.htm
1/7/2008 10:07 AM 4016 glmacudf.htm
1/7/2008 10:07 AM 31240 glmaeg.htm
1/7/2008 10:07 AM 3701 glmaeg_link_screens.htm
1/7/2008 10:07 AM 7113 glmbank.htm
1/7/2008 10:07 AM 7554 glmbdorg.htm
1/7/2008 10:07 AM 4334 glmbdorg_adjust_actual_org_account_budgets.htm
1/7/2008 10:07 AM 4106 glmbdorg_escalate_org_account_budgets.htm
1/7/2008 10:07 AM 4099 glmbdorg_fill_org_account_budgets.htm
1/7/2008 10:07 AM 5226 glmbdorg_move_org_account_budgets.htm
1/7/2008 10:07 AM 3970 glmbdorg_spread_org_account_budgets.htm
1/7/2008 10:07 AM 3815 glmbdrev.htm
1/7/2008 10:07 AM 6596 glmbegfy.htm
1/7/2008 10:07 AM 7966 glmbegin.htm
1/7/2008 10:07 AM 3651 glmbseao.htm
1/7/2008 10:07 AM 11943 glmcfat.htm
1/7/2008 10:07 AM 6588 glmcflow.htm
1/7/2008 10:07 AM 2290 glmcflow_disclosure.htm
1/7/2008 10:07 AM 8427 glmcobnk.htm
1/7/2008 10:07 AM 12210 glmcobnk_company_eft_bank_info.htm
1/7/2008 10:07 AM 23561 glmcobnk_upload_bank_settings.htm
1/7/2008 10:07 AM 5022 glmcobnk_view_cash_accounts.htm
1/7/2008 10:07 AM 5460 glmcomp.htm
1/7/2008 10:07 AM 13535 glmcurr.htm
1/7/2008 10:07 AM 3961 glmcyc.htm
1/7/2008 10:07 AM 14757 glmcyc_link_to_periods.htm
1/7/2008 10:07 AM 32767 glmfs.htm
1/7/2008 10:07 AM 5901 glmfs_financial_statement_account_linkage.htm
1/7/2008 10:07 AM 6496 glmfy.htm
1/7/2008 10:07 AM 57233 glmje.htm
1/7/2008 10:07 AM 4870 glmje_document_location.htm
1/7/2008 10:07 AM 14609 glmje_employee_labor.htm
1/7/2008 10:07 AM 6984 glmje_exchange_rates.htm
1/7/2008 10:07 AM 6644 glmje_recurring.htm
1/7/2008 10:07 AM 6730 glmje_reversing.htm
1/7/2008 10:07 AM 13885 glmje_vendor_labor.htm
1/7/2008 10:07 AM 5989 glmjea.htm
1/7/2008 10:07 AM 2482 glmjea_exchange_rates.htm
1/7/2008 10:07 AM 2285 glmjea_je_detail.htm
1/7/2008 10:07 AM 5103 glmjenum.htm
1/7/2008 10:07 AM 4683 glmjenum_journal_activity_inquiry.htm
1/7/2008 10:07 AM 13067 glmloa.htm
1/7/2008 10:07 AM 7380 glmlrao.htm
1/7/2008 10:07 AM 7178 glmlreo.htm
1/7/2008 10:07 AM 5438 glmoract.htm
1/7/2008 10:07 AM 7012 glmorlab.htm
1/7/2008 10:07 AM 4154 glmorlab_validated_text.htm
1/7/2008 10:07 AM 9577 glmormnt.htm
1/7/2008 10:07 AM 5239 glmormnt_link_to_accounts.htm
1/7/2008 10:07 AM 15777 glmorset.htm
1/7/2008 10:07 AM 4690 glmorudf.htm
1/7/2008 10:07 AM 7283 glmpd.htm
1/7/2008 10:07 AM 3564 glmpd_entry_edit_status.htm
1/7/2008 10:07 AM 7145 glmpjbeg.htm
1/7/2008 10:07 AM 6767 glmpjbfy.htm
1/7/2008 10:07 AM 4317 glmre.htm
1/7/2008 10:07 AM 3422 glmre_link_reorganizations_to_orgs.htm
1/7/2008 10:07 AM 4658 glmrectm.htm
1/7/2008 10:07 AM 4053 glmrectm_employee_labor.htm
1/7/2008 10:07 AM 8175 glmrectm_posted_je_template.htm
1/7/2008 10:07 AM 4185 glmrectm_vendor_labor.htm
1/7/2008 10:07 AM 4969 glmreo.htm
1/7/2008 10:07 AM 4794 glmreset.htm
1/7/2008 10:07 AM 4018 glmrn.htm
1/7/2008 10:07 AM 3225 glmrn_link_reference_to_acct_orgs.htm
1/7/2008 10:07 AM 5813 glmrnbeg.htm
1/7/2008 10:07 AM 5872 glmrnset.htm
1/7/2008 10:07 AM 4530 glmroa.htm
1/7/2008 10:07 AM 4073 glmseta.htm
1/7/2008 10:07 AM 3487 glmseta_link_users.htm
1/7/2008 10:07 AM 16143 glmsetng.htm
1/7/2008 10:07 AM 7026 glmsetng_corporate_g_l_settings.htm
1/7/2008 10:07 AM 3050 glmsetng_data_entry_headings.htm
1/7/2008 10:07 AM 3949 glmsetng_je_approval_settings.htm
1/7/2008 10:07 AM 12585 glmstmt.htm
1/7/2008 10:07 AM 5055 glmstmt_bank_statement_detail.htm
1/7/2008 10:07 AM 7174 glmsubpd.htm
1/7/2008 10:07 AM 3270 glmsubpd_entry_edit_status.htm
1/7/2008 10:07 AM 8388 glmtaxa.htm
1/7/2008 10:07 AM 4703 glmtaxa_detail.htm
1/7/2008 10:07 AM 5241 glmtaxa_detail1.htm
1/7/2008 10:07 AM 4438 glmtaxa_tax_accounts.htm
1/7/2008 10:07 AM 4664 glmtaxa_tax_accounts1.htm
1/7/2008 10:07 AM 6408 glmtaxt.htm
1/7/2008 10:07 AM 2455 glmtaxt_detail.htm
1/7/2008 10:07 AM 2383 glmtaxt_detail1.htm
1/7/2008 10:07 AM 4361 glmtaxt_tax_accounts.htm
1/7/2008 10:07 AM 4484 glmtaxt_tax_accounts1.htm
4/13/2007 12:05 PM 677 glossary_normal.gif
1/7/2008 10:07 AM 12370 glpbatch.htm
1/7/2008 10:07 AM 8204 glpbkprg.htm
1/7/2008 10:07 AM 12277 glpbktrn.htm
1/7/2008 10:07 AM 3418 glpbktrn_exchange_rates.htm
1/7/2008 10:07 AM 6490 glpbsrev.htm
1/7/2008 10:07 AM 5744 glpcflow.htm
1/7/2008 10:07 AM 11166 glpclose.htm
1/7/2008 10:07 AM 5888 glpcrrpt.htm
1/7/2008 10:07 AM 20708 glpdefer.htm
1/7/2008 10:07 AM 9130 glpinter.htm
1/7/2008 10:07 AM 16637 glpje.htm
1/7/2008 10:07 AM 9160 glpjeprg.htm
1/7/2008 10:07 AM 10656 glpmcbaj.htm
1/7/2008 10:07 AM 5356 glpmcbaj_adjustments_and_revalue.htm
1/7/2008 10:07 AM 4781 glpmcbaj_exchange_rates.htm
1/7/2008 10:07 AM 7062 glppintr.htm
1/7/2008 10:07 AM 10534 glppter.htm
1/7/2008 10:07 AM 8453 glprec.htm
1/7/2008 10:07 AM 5794 glprevje.htm
1/7/2008 10:07 AM 9587 glptupd.htm
1/7/2008 10:07 AM 7890 glpuacct.htm
1/7/2008 10:07 AM 25759 glpupbb.htm
1/7/2008 10:07 AM 7804 glpupfs.htm
1/7/2008 10:07 AM 8409 glpuprs.htm
1/7/2008 10:07 AM 10639 glqaacti.htm
1/7/2008 10:07 AM 9270 glqaacti_journal_detail.htm
1/7/2008 10:07 AM 5724 glqbkinq.htm
1/7/2008 10:07 AM 19268 glqbkinq_bank_statement.htm
1/7/2008 10:07 AM 4669 glqbkinq_bank_statement_outstanding_items.htm
1/7/2008 10:07 AM 5483 glqbkinq_cash_disbursements_per_books.htm
1/7/2008 10:07 AM 5414 glqbkinq_cash_receipts_per_books.htm
1/7/2008 10:07 AM 5363 glqbkinq_deposits_in_transit.htm
1/7/2008 10:07 AM 5400 glqbkinq_manual_adjustments.htm
1/7/2008 10:07 AM 5472 glqbkinq_outstanding_checks.htm
1/7/2008 10:07 AM 5547 glqbkinq_outstanding_manual_adjustments.htm
1/7/2008 10:07 AM 6279 glqbkinq_unmatched_cash_disbursements.htm
1/7/2008 10:07 AM 6137 glqbkinq_unmatched_cash_receipts.htm
1/7/2008 10:07 AM 5325 glqbkinq_unmatched_manual_adjustments.htm
1/7/2008 10:07 AM 7873 glqcomp.htm
1/7/2008 10:07 AM 4816 glqcomp_labor_detail.htm
1/7/2008 10:07 AM 5521 glqcomp_period_detail.htm
1/7/2008 10:07 AM 3470 glqcomp_posting.htm
1/7/2008 10:07 AM 4734 glqcomp_transactions.htm
1/7/2008 10:07 AM 4636 glqcomp_transactions1.htm
1/7/2008 10:07 AM 7504 glqinq.htm
1/7/2008 10:07 AM 3826 glqinq_labor_detail.htm
1/7/2008 10:07 AM 5076 glqinq_labor_detail_1.htm
1/7/2008 10:07 AM 4229 glqinq_period_detail.htm
1/7/2008 10:07 AM 4807 glqinq_posting.htm
1/7/2008 10:07 AM 4626 glqinq_transactions.htm
1/7/2008 10:07 AM 4408 glqinq_transactions_1.htm
1/7/2008 10:07 AM 7438 glract.htm
1/7/2008 10:07 AM 36437 glrbkrec.htm
1/7/2008 10:07 AM 15070 glrbksum.htm
1/7/2008 10:07 AM 13125 glrbudg.htm
1/7/2008 10:07 AM 14274 glrfs.htm
1/7/2008 10:07 AM 8859 glrfsd.htm
1/7/2008 10:07 AM 5353 glrfss.htm
1/7/2008 10:07 AM 10296 glrgldet.htm
1/7/2008 10:07 AM 7694 glrglsum.htm
5/30/2008 12:55 PM 10341 glriect.htm
1/7/2008 10:07 AM 6434 glrinter.htm
1/7/2008 10:07 AM 13807 glrje.htm
1/7/2008 10:07 AM 7994 glrjea.htm
1/7/2008 10:07 AM 5776 glrlhgl.htm
1/7/2008 10:07 AM 7358 glroract.htm
1/7/2008 10:07 AM 5788 glrorg.htm
1/7/2008 10:07 AM 7687 glrpend.htm
1/7/2008 10:07 AM 9431 glrpjdet.htm
1/7/2008 10:07 AM 6116 glrpstsm.htm
1/7/2008 10:07 AM 5709 glrptbal.htm
1/7/2008 10:07 AM 7522 glrsavat.htm
1/7/2008 10:07 AM 8395 glrstmt.htm
1/7/2008 10:07 AM 8231 glrtbal.htm
1/7/2008 10:07 AM 9448 glrunasn.htm
1/7/2008 10:07 AM 13472 hamapset.htm
1/7/2008 10:07 AM 5454 hamapset_assign_labor_locations.htm
1/7/2008 10:07 AM 5674 hamapset_weighted_percentage_setup.htm
1/7/2008 10:07 AM 6881 hamcdata.htm
1/7/2008 10:07 AM 3540 hamfeed.htm
1/7/2008 10:07 AM 3816 hamjbgrp.htm
1/7/2008 10:07 AM 3231 hamrace.htm
1/7/2008 10:07 AM 5619 hamset.htm
1/7/2008 10:07 AM 11219 hapaapln.htm
1/7/2008 10:07 AM 3119 hardware_requirements_in_a_multi_user_environment.htm
1/7/2008 10:07 AM 20214 hareeo1.htm
1/7/2008 10:07 AM 18972 harerost.htm
1/7/2008 10:07 AM 15933 harjobgp.htm
1/7/2008 10:07 AM 21244 harnhire.htm
1/7/2008 10:07 AM 11301 harpers.htm
1/7/2008 10:07 AM 15717 harprof.htm
1/7/2008 10:07 AM 4034 harprog.htm
1/7/2008 10:07 AM 13429 harpromo.htm
1/7/2008 10:07 AM 8835 harsrvy.htm
1/7/2008 10:07 AM 20509 harterm.htm
1/7/2008 10:07 AM 21657 hartrain.htm
1/7/2008 10:07 AM 14422 hartrans.htm
1/7/2008 10:07 AM 17301 harutil.htm
1/7/2008 10:07 AM 11682 harv100.htm
1/7/2008 10:07 AM 17259 harwork.htm
1/7/2008 10:07 AM 6760 hbmaben.htm
1/7/2008 10:07 AM 9765 hbmadep.htm
1/7/2008 10:07 AM 5209 hbmbpkg.htm
1/7/2008 10:07 AM 16607 hbmbpset.htm
1/7/2008 10:07 AM 2956 hbmbpset_benefit_plan_setup_postal_codes.htm
1/7/2008 10:07 AM 3112 hbmbpset_benefit_plan_setup_valid_states.htm
1/7/2008 10:07 AM 10564 hbmbpset_coverage_detail.htm
1/7/2008 10:07 AM 19791 hbmbpset_coverage_options.htm
1/7/2008 10:07 AM 4018 hbmbtype.htm
1/7/2008 10:07 AM 3800 hbmcovop.htm
1/7/2008 10:07 AM 15186 hbmcvage.htm
1/7/2008 10:07 AM 12948 hbmcvsal.htm
1/7/2008 10:07 AM 4831 hbmdcset.htm
1/7/2008 10:07 AM 11079 hbmdephs.htm
1/7/2008 10:07 AM 11128 hbmebelc.htm
1/7/2008 10:07 AM 3155 hbmebelc_total_cost.htm
1/7/2008 10:07 AM 8755 hbmedep.htm
1/7/2008 10:07 AM 4848 hbmedep_address.htm
1/7/2008 10:07 AM 11260 hbmedphs.htm
1/7/2008 10:07 AM 5220 hbmefsa.htm
1/7/2008 10:07 AM 6845 hbmefsa_update_deduction.htm
1/7/2008 10:07 AM 5145 hbmemed.htm
1/7/2008 10:07 AM 9142 hbmemed_detail.htm
1/7/2008 10:07 AM 5029 hbmeqev.htm
1/7/2008 10:07 AM 4834 hbmmcset.htm
1/7/2008 10:07 AM 3696 hbmmedsv.htm
1/7/2008 10:07 AM 5227 hbmmfsa.htm
1/7/2008 10:07 AM 6545 hbmmfsa_update_deduction.htm
1/7/2008 10:07 AM 10490 hbmpasal.htm
1/7/2008 10:07 AM 6895 hbmpdflt.htm
1/7/2008 10:07 AM 13386 hbmprage.htm
1/7/2008 10:07 AM 5946 hbmprov.htm
1/7/2008 10:07 AM 3838 hbmprov_contacts.htm
1/7/2008 10:07 AM 4648 hbmqevnt.htm
1/7/2008 10:07 AM 6967 hbmrdepr.htm
1/7/2008 10:07 AM 6956 hbmrmedr.htm
1/7/2008 10:07 AM 15393 hbmset.htm
1/7/2008 10:07 AM 25125 hbpapded.htm
1/7/2008 10:07 AM 15198 hbrcen.htm
1/7/2008 10:07 AM 15021 hbrcvg.htm
1/7/2008 10:07 AM 13421 hbreben.htm
1/7/2008 10:07 AM 14309 hbredep.htm
1/7/2008 10:07 AM 15611 hbrefsa.htm
1/7/2008 10:07 AM 16548 hbremed.htm
1/7/2008 10:07 AM 4015 hcmben.htm
1/7/2008 10:07 AM 10679 hcmdep.htm
1/7/2008 10:07 AM 4722 hcmevent.htm
1/7/2008 10:07 AM 3937 hcmnocd.htm
1/7/2008 10:07 AM 10271 hcmnoset.htm
1/7/2008 10:07 AM 7018 hcmset.htm
1/7/2008 10:07 AM 4632 hcmtevnt.htm
1/7/2008 10:07 AM 10775 hcmtrack.htm
1/7/2008 10:07 AM 6646 hcpnoths.htm
1/7/2008 10:07 AM 8949 hcqnotif.htm
1/7/2008 10:07 AM 22373 hcrcbook.htm
1/7/2008 10:07 AM 12611 hcrdep.htm
1/7/2008 10:07 AM 17503 hcrelect.htm
1/7/2008 10:07 AM 13429 hcrnolet.htm
1/7/2008 10:07 AM 12457 hcrover.htm
1/7/2008 10:10 AM 4606 help.htm
1/7/2008 10:10 AM 2377 help_csh.htm
1/7/2008 10:10 AM 2379 help_rhc.htm
1/7/2008 10:07 AM 4703 hkmbenin.htm
1/7/2008 10:07 AM 6434 hkmcti.htm
1/7/2008 10:07 AM 5839 hkmded.htm
1/7/2008 10:07 AM 7186 hkme401k.htm
1/7/2008 10:07 AM 3951 hkme401k_loans.htm
1/7/2008 10:07 AM 6251 hkmrel.htm
1/7/2008 10:07 AM 16071 hkmset.htm
1/7/2008 10:07 AM 13531 hkpload.htm
1/7/2008 10:07 AM 13941 hkr415.htm
1/7/2008 10:07 AM 18010 hkracp.htm
1/7/2008 10:07 AM 18205 hkradp.htm
1/7/2008 10:07 AM 14480 hkrfmm.htm
1/7/2008 10:07 AM 15152 hkrhcomp.htm
1/7/2008 10:07 AM 12401 hkrnelig.htm
1/7/2008 10:07 AM 18332 hkrvest.htm
1/7/2008 10:07 AM 9402 hpmainfo.htm
1/7/2008 10:07 AM 10150 hpmainfo_employee.htm
1/7/2008 10:07 AM 4126 hpmainfo_injury_illness_info.htm
1/7/2008 10:07 AM 5962 hpmainfo_osha.htm
1/7/2008 10:07 AM 8083 hpmainfo_osha_300.htm
1/7/2008 10:07 AM 5585 hpmainfo_physician_health_care.htm
1/7/2008 10:07 AM 7845 hpmainfo_time_location_info.htm
1/7/2008 10:07 AM 5122 hpmainfo_worker_s_compensation.htm
1/7/2008 10:07 AM 3532 hpmanat.htm
1/7/2008 10:07 AM 5609 hpmappl.htm
1/7/2008 10:07 AM 5403 hpmareq.htm
1/7/2008 10:07 AM 4024 hpmastep.htm
1/7/2008 10:07 AM 5409 hpmawd.htm
1/7/2008 10:07 AM 5180 hpmcase.htm
1/7/2008 10:07 AM 3274 hpmcrse.htm
1/7/2008 10:07 AM 8506 hpmdegre.htm
1/7/2008 10:07 AM 3222 hpmdoc.htm
1/7/2008 10:07 AM 8407 hpmdpos.htm
1/7/2008 10:07 AM 4916 hpmdpos_degrees.htm
1/7/2008 10:07 AM 3223 hpmdpos_skills.htm
1/7/2008 10:07 AM 3666 hpmdrug.htm
1/7/2008 10:07 AM 5834 hpmeawd.htm
1/7/2008 10:07 AM 3787 hpmedoc.htm
1/7/2008 10:07 AM 4562 hpmedrug.htm
1/7/2008 10:07 AM 5060 hpmeds.htm
1/7/2008 10:07 AM 6577 hpmeds_career_planning.htm
1/7/2008 10:07 AM 5033 hpmeds_courses.htm
1/7/2008 10:07 AM 4693 hpmeds_degrees.htm
1/7/2008 10:07 AM 4865 hpmeds_professional_organizations.htm
1/7/2008 10:07 AM 3974 hpmeds_skills.htm
1/7/2008 10:07 AM 4482 hpmeds_training.htm
1/7/2008 10:07 AM 9265 hpmefset.htm
1/7/2008 10:07 AM 4256 hpmefset_section_ii_security_and_property.htm
1/7/2008 10:07 AM 4254 hpmefset_section_iii_compensation_and_benefits.htm
1/7/2008 10:07 AM 4323 hpmefset_section_iv_leave.htm
1/7/2008 10:07 AM 4194 hpmefset_section_v_amount_owed.htm
1/7/2008 10:07 AM 4045 hpmefset_section_vi_comments.htm
1/7/2008 10:07 AM 4610 hpmelic_state_driver_s_license_by_employee.htm
1/7/2008 10:07 AM 9553 hpmempef.htm
1/7/2008 10:07 AM 5848 hpmempef_section_i_employee_information.htm
1/7/2008 10:07 AM 4468 hpmempef_section_ii_security_and_property.htm
1/7/2008 10:07 AM 4303 hpmempef_section_iii_compensation_and_benefits.htm
1/7/2008 10:07 AM 4854 hpmempef_section_iv_leave.htm
1/7/2008 10:07 AM 4464 hpmempef_section_v_amount_owed.htm
1/7/2008 10:07 AM 3441 hpmempef_section_vi_comments.htm
1/7/2008 10:07 AM 4678 hpmeprop.htm
1/7/2008 10:07 AM 4564 hpmestat.htm
1/7/2008 10:07 AM 5127 hpmeveh.htm
1/7/2008 10:07 AM 3309 hpmf.htm
1/7/2008 10:07 AM 5789 hpmfpos.htm
1/7/2008 10:07 AM 4032 hpmfpos_degrees.htm
1/7/2008 10:07 AM 3230 hpmfpos_skills.htm
1/7/2008 10:07 AM 3873 hpmfreas.htm
1/7/2008 10:07 AM 6774 hpmhrorg.htm
1/7/2008 10:07 AM 14639 hpmi9dat.htm
1/7/2008 10:07 AM 3756 hpminj.htm
1/7/2008 10:07 AM 4515 hpmintid.htm
1/7/2008 10:07 AM 3246 hpmphoto.htm
1/7/2008 10:07 AM 3208 hpmprof.htm
1/7/2008 10:07 AM 3451 hpmprop.htm
1/7/2008 10:07 AM 3921 hpmreqa.htm
1/7/2008 10:07 AM 7411 hpmreqr.htm
1/7/2008 10:07 AM 3600 hpmsecid.htm
1/7/2008 10:07 AM 10099 hpmset.htm
1/7/2008 10:07 AM 3120 hpmskill.htm
1/7/2008 10:07 AM 3197 hpmslvl.htm
1/7/2008 10:07 AM 8322 hpmstudy.htm
1/7/2008 10:07 AM 3658 hpmtrain.htm
1/7/2008 10:07 AM 3091 hpmtrnl.htm
1/7/2008 10:07 AM 5302 hpmtrnps.htm
1/7/2008 10:07 AM 3364 hpmtrns.htm
1/7/2008 10:07 AM 6584 hpmveh.htm
1/7/2008 10:07 AM 4109 hpmwcfr.htm
1/7/2008 10:07 AM 9460 hppawd.htm
1/7/2008 10:07 AM 6403 hpptrne.htm
1/7/2008 10:07 AM 7749 hpracchs.htm
1/7/2008 10:07 AM 9762 hpreawd.htm
1/7/2008 10:07 AM 15500 hpref.htm
1/7/2008 10:07 AM 17626 hpreft.htm
1/7/2008 10:07 AM 3460 hprfreas.htm
1/7/2008 10:07 AM 15182 hprosha.htm
1/7/2008 10:07 AM 6267 hprpos.htm
1/7/2008 10:07 AM 5566 hprprog.htm
1/7/2008 10:07 AM 11663 hprwaghs.htm
1/7/2008 10:07 AM 7641 hprwci.htm
1/7/2008 10:07 AM 5217 hsmbsur.htm
1/7/2008 10:07 AM 5276 hsmbudor.htm
1/7/2008 10:07 AM 6362 hsmbudor_plan_budgets.htm
1/7/2008 10:07 AM 4463 hsmcpdef.htm
1/7/2008 10:07 AM 6717 hsmcpsal.htm
1/7/2008 10:07 AM 4087 hsmcpsal_recalculation.htm
1/7/2008 10:07 AM 7240 hsmcpset.htm
1/7/2008 10:07 AM 5311 hsmdetl.htm
1/7/2008 10:07 AM 5310 hsmeeo.htm
1/7/2008 10:07 AM 7527 hsmemprf.htm
1/7/2008 10:07 AM 7602 hsmemprf_section_i_employee_information.htm
1/7/2008 10:07 AM 5064 hsmemprf_section_ii_employee_evaluation.htm
1/7/2008 10:07 AM 3258 hsmemprf_section_iii_employee_development.htm
1/7/2008 10:07 AM 3376 hsmemprf_section_iv_comments.htm
1/7/2008 10:07 AM 3733 hsmemprf_section_v_comments.htm
1/7/2008 10:07 AM 6700 hsmfunc.htm
1/7/2008 10:07 AM 3126 hsmgrade.htm
1/7/2008 10:07 AM 5834 hsmmgmr.htm
1/7/2008 10:07 AM 4552 hsmnbpay.htm
1/7/2008 10:07 AM 6744 hsmperr.htm
1/7/2008 10:07 AM 3867 hsmrate.htm
1/7/2008 10:07 AM 8196 hsmrateg.htm
1/7/2008 10:07 AM 7765 hsmratep.htm
1/7/2008 10:07 AM 4067 hsmreas.htm
1/7/2008 10:07 AM 6043 hsmrfdef.htm
1/7/2008 10:07 AM 8715 hsmset.htm
1/7/2008 10:07 AM 9070 hsmsetup.htm
1/7/2008 10:07 AM 4934 hsmsetup_section_ii_employee_evaluation.htm
1/7/2008 10:07 AM 4173 hsmsetup_section_iii_employee_development.htm
1/7/2008 10:07 AM 4244 hsmsetup_section_iv_evaluator_comments.htm
1/7/2008 10:07 AM 4230 hsmsetup_section_v_employee_comments.htm
1/7/2008 10:07 AM 3345 hsmsum.htm
1/7/2008 10:07 AM 5113 hsmsur.htm
1/7/2008 10:07 AM 4748 hsmsurcp.htm
1/7/2008 10:07 AM 4615 hsmsurjt.htm
1/7/2008 10:07 AM 16852 hspcomp.htm
1/7/2008 10:07 AM 13820 hspecomp.htm
1/7/2008 10:07 AM 8885 hspmgr.htm
1/7/2008 10:07 AM 13206 hspupsur.htm
1/7/2008 10:07 AM 17607 hsrbudr.htm
1/7/2008 10:07 AM 15831 hsrcpref.htm
1/7/2008 10:07 AM 15652 hsrempt.htm
1/7/2008 10:07 AM 18579 hsrgrade.htm
1/7/2008 10:07 AM 16814 hsrincp.htm
1/7/2008 10:07 AM 13182 hsrjobt.htm
1/7/2008 10:07 AM 19382 hsrratio.htm
1/7/2008 10:07 AM 5672 hsrrf.htm
1/7/2008 10:07 AM 18655 hsrrft.htm
1/7/2008 10:07 AM 18296 hsrrsch.htm
1/7/2008 10:07 AM 15748 hsrssch.htm
1/7/2008 10:07 AM 16740 hsrstate.htm
1/7/2008 10:07 AM 20509 hsrstatm.htm
4/13/2007 12:14 PM 806 index_normal.gif
1/7/2008 10:07 AM 62392 initialization.htm
1/7/2008 10:07 AM 51116 initialization_procedures_special_topic_fa_2.htm
1/7/2008 10:07 AM 7336 inmacct.htm
1/7/2008 10:07 AM 5610 inmacct_burden_options.htm
1/7/2008 10:07 AM 6818 inmbckor.htm
1/7/2008 10:07 AM 9266 inmcsadj.htm
1/7/2008 10:07 AM 2338 inmcsadj_accounting_period.htm
1/7/2008 10:07 AM 4531 inmcsadj_cost_elements.htm
1/7/2008 10:07 AM 2381 inmcsadj_notes.htm
1/7/2008 10:07 AM 2741 inmcsadj_reference_structures.htm
1/7/2008 10:07 AM 15766 inmissu1.htm
1/7/2008 10:07 AM 2766 inmissu1_accounting_period.htm
1/7/2008 10:07 AM 2234 inmissu1_notes.htm
1/7/2008 10:07 AM 11310 inmissu1_serial_lot_assignment.htm
1/7/2008 10:07 AM 12076 inmissu1_serial_lot_disposition.htm
1/7/2008 10:07 AM 11477 inmissu1_serial_lot_information.htm
1/7/2008 10:07 AM 2325 inmissu1_so_header_documents.htm
1/7/2008 10:07 AM 2340 inmissu1_so_line_documents.htm
1/7/2008 10:07 AM 7636 inmloxfr.htm
1/7/2008 10:07 AM 10363 inmloxfr_serial_lot_disposition.htm
1/7/2008 10:07 AM 20381 inmmoiss.htm
1/7/2008 10:07 AM 2375 inmmoiss_accounting_period.htm
1/7/2008 10:07 AM 4127 inmmoiss_cost_elements.htm
1/7/2008 10:07 AM 2315 inmmoiss_documents.htm
1/7/2008 10:07 AM 2382 inmmoiss_notes.htm
1/7/2008 10:07 AM 9576 inmmoiss_serial_lot_assignment.htm
1/7/2008 10:07 AM 10253 inmmoiss_serial_lot_disposition.htm
1/7/2008 10:07 AM 15087 inmpaiss.htm
1/7/2008 10:07 AM 2344 inmpaiss_accounting_period.htm
1/7/2008 10:07 AM 4217 inmpaiss_cost_elements.htm
1/7/2008 10:07 AM 2365 inmpaiss_notes.htm
1/7/2008 10:07 AM 10993 inmpaiss_serial_lot_assignment.htm
1/7/2008 10:07 AM 10740 inmpaiss_serial_lot_disposition.htm
1/7/2008 10:07 AM 13093 inmparsv.htm
1/7/2008 10:07 AM 12322 inmpaxfr.htm
1/7/2008 10:07 AM 2338 inmpaxfr_accounting_period.htm
1/7/2008 10:07 AM 2381 inmpaxfr_notes.htm
1/7/2008 10:07 AM 10439 inmpaxfr_serial_lot_disposition.htm
1/7/2008 10:07 AM 9152 inmpcact.htm
1/7/2008 10:07 AM 4196 inmpcact_cost_elements.htm
1/7/2008 10:07 AM 9038 inmpcact_enter_actual_counts.htm
1/7/2008 10:07 AM 10396 inmpcact_serial_lot_assignment.htm
1/7/2008 10:07 AM 6962 inmpclst.htm
1/7/2008 10:07 AM 6867 inmpclst_maintain_physical_count_list.htm
1/7/2008 10:07 AM 6443 inmpclst_serial_lot_assignment.htm
1/7/2008 10:07 AM 10892 inmporsv.htm
1/7/2008 10:07 AM 10793 inmporsv_enter_po_req_inventory_reservations.htm
1/7/2008 10:07 AM 2893 inmporsv_mfg_bom_information.htm
1/7/2008 10:07 AM 18576 inmproj.htm
1/7/2008 10:07 AM 24101 inmproj_inventory_abbreviations.htm
1/7/2008 10:07 AM 12684 inmproj_inventory_projects.htm
1/7/2008 10:07 AM 6057 inmproj_mo_wip_asset_accounts.htm
1/7/2008 10:07 AM 18508 inmproj_project_inventory_accounts.htm
1/7/2008 10:07 AM 12657 inmqtadj.htm
1/7/2008 10:07 AM 2340 inmqtadj_accounting_period.htm
1/7/2008 10:07 AM 4105 inmqtadj_cost_elements.htm
1/7/2008 10:07 AM 10402 inmqtadj_serial_lot_assignment.htm
1/7/2008 10:07 AM 9228 inmqtadj_serial_lot_disposition.htm
1/7/2008 10:07 AM 3295 inmreasa.htm
1/7/2008 10:07 AM 3011 inmreass.htm
1/7/2008 10:07 AM 11897 inmrqst.htm
1/7/2008 10:07 AM 11607 inmscadj.htm
1/7/2008 10:07 AM 2338 inmscadj_accounting_period.htm
1/7/2008 10:07 AM 4203 inmscadj_cost_elements.htm
1/7/2008 10:07 AM 11349 inmscadj_serial_lot_assignment.htm
1/7/2008 10:07 AM 10210 inmscadj_serial_lot_disposition.htm
1/7/2008 10:07 AM 11417 inmset.htm
1/7/2008 10:07 AM 10452 inmslset.htm
1/7/2008 10:07 AM 9663 inmslset_unique_item_identification_uid.htm
1/7/2008 10:07 AM 4065 inmsludl.htm
1/7/2008 10:07 AM 19294 inmsrlt.htm
1/7/2008 10:07 AM 4595 inmsrlt_serial_lot_location_detail.htm
1/7/2008 10:07 AM 18485 inmwacct.htm
1/7/2008 10:07 AM 7260 inmwhse.htm
1/7/2008 10:07 AM 3746 inmwhse_default_locations.htm
1/7/2008 10:07 AM 20586 inmwhse_location_structure.htm
1/7/2008 10:07 AM 5387 inmwhse_transaction_ids.htm
1/7/2008 10:07 AM 5078 inmwhsel.htm
1/7/2008 10:07 AM 4999 inmwhsel_locations.htm
1/7/2008 10:07 AM 6738 inpedjnl.htm
1/7/2008 10:07 AM 3649 inpfy.htm
1/7/2008 10:07 AM 6472 inpmsxfr.htm
1/7/2008 10:07 AM 2339 inpmsxfr_accounting_period.htm
1/7/2008 10:07 AM 16324 inppcabc.htm
1/7/2008 10:07 AM 9401 inppcabc_perform_abc_analysis.htm
1/7/2008 10:07 AM 8298 inppcdsc.htm
1/7/2008 10:07 AM 2338 inppcdsc_accounting_period.htm
1/7/2008 10:07 AM 10677 inpphys.htm
1/7/2008 10:07 AM 6779 inprecon.htm
1/7/2008 10:07 AM 18931 inpreord.htm
1/7/2008 10:07 AM 4182 inpreord_requisition_information.htm
1/7/2008 10:07 AM 14489 inqhstpr.htm
1/7/2008 10:07 AM 10375 inqhstpr_cost_detail.htm
1/7/2008 10:07 AM 2668 inqhstpr_notes.htm
1/7/2008 10:07 AM 9457 inqhstpr_serial_lot_information.htm
1/7/2008 10:07 AM 10660 inqhstpr_transaction_detail.htm
1/7/2008 10:07 AM 3996 inqhstpr_usage_summary.htm
1/7/2008 10:07 AM 9296 inqinq.htm
1/7/2008 10:07 AM 4715 inqinq_alternate_parts.htm
1/7/2008 10:07 AM 7391 inqinq_documents.htm
1/7/2008 10:07 AM 9266 inqinq_ecn_parts.htm
1/7/2008 10:07 AM 5325 inqinq_item_billing.htm
1/7/2008 10:07 AM 5207 inqinq_item_cost.htm
1/7/2008 10:07 AM 4063 inqinq_item_standard_text.htm
1/7/2008 10:07 AM 3598 inqinq_item_standard_text_notes.htm
1/7/2008 10:07 AM 3711 inqinq_product_costs.htm
1/7/2008 10:07 AM 3759 inqinq_product_prices.htm
1/7/2008 10:07 AM 3591 inqinq_product_warranty_costs.htm
1/7/2008 10:07 AM 5624 inqinq_project_item_cost.htm
1/7/2008 10:07 AM 6726 inqinq_project_substitute_parts.htm
1/7/2008 10:07 AM 6338 inqinq_projects.htm
1/7/2008 10:07 AM 4182 inqinq_substitute_parts.htm
1/7/2008 10:07 AM 5565 inqinq_vendors.htm
1/7/2008 10:07 AM 3667 inqinq_where_used.htm
1/7/2008 10:07 AM 19933 inqpinv.htm
1/7/2008 10:07 AM 5910 inqpinv_cost_detail.htm
1/7/2008 10:07 AM 4606 inqpinv_detail.htm
1/7/2008 10:07 AM 6169 inqpinv_documents.htm
1/7/2008 10:07 AM 13119 inqpinv_engineering_change_notices.htm
1/7/2008 10:07 AM 3419 inqpinv_expediting_notes.htm
1/7/2008 10:07 AM 3161 inqpinv_expediting_notes1.htm
1/7/2008 10:07 AM 3161 inqpinv_expediting_notes2.htm
1/7/2008 10:07 AM 5781 inqpinv_forecast_demand.htm
1/7/2008 10:07 AM 5888 inqpinv_inv_purchase_orders.htm
1/7/2008 10:07 AM 7613 inqpinv_inventory_abbreviation_detail.htm
1/7/2008 10:07 AM 4551 inqpinv_inventory_abbreviation_location_detail.htm
1/7/2008 10:07 AM 4443 inqpinv_location_detail.htm
1/7/2008 10:07 AM 9633 inqpinv_manufacturing_orders.htm
1/7/2008 10:07 AM 5435 inqpinv_non_inv_purchase_orders.htm
1/7/2008 10:07 AM 8957 inqpinv_part_planning.htm
1/7/2008 10:07 AM 4341 inqpinv_part_project_location_detail.htm
1/7/2008 10:07 AM 6662 inqpinv_planned_orders.htm
1/7/2008 10:07 AM 5103 inqpinv_planned_requirements.htm
1/7/2008 10:07 AM 6393 inqpinv_requirements.htm
1/7/2008 10:07 AM 9889 inqpinv_requirements1.htm
1/7/2008 10:07 AM 4947 inqpinv_requisitions.htm
1/7/2008 10:07 AM 7111 inqpinv_routings.htm
1/7/2008 10:07 AM 9633 inqpinv_serial_lot_information.htm
1/7/2008 10:07 AM 9633 inqpinv_serial_lot_information1.htm
1/7/2008 10:07 AM 9633 inqpinv_serial_lot_information2.htm
1/7/2008 10:07 AM 9633 inqpinv_serial_lot_information3.htm
1/7/2008 10:07 AM 7849 inqpinv_substitute_part_inventory.htm
1/7/2008 10:07 AM 4422 inqpinv_substitute_part_project_location_detail.htm
1/7/2008 10:07 AM 9974 inqpqry.htm
1/7/2008 10:07 AM 13607 inqsrlt.htm
1/7/2008 10:07 AM 4954 inqsrlt_inventory_location_detail.htm
1/7/2008 10:07 AM 4943 inqsrlt_sales_order_issues.htm
1/7/2008 10:07 AM 5091 inqsrlt_serial_lot_detail.htm
1/7/2008 10:07 AM 9820 inqsrlt_transaction_detail.htm
1/7/2008 10:07 AM 10596 inqsrlt_transaction_history.htm
1/7/2008 10:07 AM 3206 inquiries_menu.htm
1/7/2008 10:07 AM 2713 inquiry_and_reporting_overview.htm
1/7/2008 10:07 AM 6007 inrhstpa.htm
1/7/2008 10:07 AM 8091 inrists.htm
1/7/2008 10:07 AM 5740 inrphys.htm
1/7/2008 10:07 AM 13100 inrresv.htm
1/7/2008 10:07 AM 6035 inter_company_work_orders_iwo_overview.htm
1/7/2008 10:07 AM 9989 intercompany_receivables_special_topic_gl_4.htm
1/7/2008 10:07 AM 3697 introduction.htm
1/7/2008 10:07 AM 2608 inventory_control_flowchart_special_topic_in_1.htm
1/7/2008 10:07 AM 2952 inventory_control_flowchart_special_topic_in_2.htm
2/23/2007 8:24 AM 15762 inventory_flowchart_1.gif
2/23/2007 8:24 AM 8374 inventory_flowchart_2.gif
2/23/2007 8:49 AM 6162 inventory_flowchart_3.gif
1/7/2008 10:07 AM 2416 inventory_maintence_&_transfer_flowchart.htm
1/7/2008 10:07 AM 4006 inventory_overview.htm
1/7/2008 10:07 AM 13447 inventory_projects_and_abbreviations_special_topic_in_3.htm
1/7/2008 10:07 AM 7139 iwmalloc.htm
1/7/2008 10:07 AM 4618 iwmalloc_labor_detail.htm
1/7/2008 10:07 AM 16956 iwmexpmp.htm
1/7/2008 10:07 AM 5997 iwmexpmp_link_expenses.htm
1/7/2008 10:07 AM 10029 iwmloc.htm
1/7/2008 10:07 AM 24673 iwmproj.htm
1/7/2008 10:07 AM 4940 iwmsusp.htm
1/7/2008 10:07 AM 2856 iwmsusp_comments.htm
1/7/2008 10:07 AM 4300 iwmsusp_labor_detail.htm
1/7/2008 10:07 AM 8625 iwpalloc.htm
1/7/2008 10:07 AM 5776 iwpexprt.htm
1/7/2008 10:07 AM 5523 iwpimprt.htm
1/7/2008 10:07 AM 5619 iwppost.htm
1/7/2008 10:07 AM 8981 iwpupld.htm
1/7/2008 10:07 AM 41951 labor_categories_billing_rates_special_topic_pj_4.htm
1/7/2008 10:07 AM 2901 labor_overview.htm
11/15/2006 2:52 PM 1600314 ld_flow_1.bmp
11/15/2006 2:52 PM 1404534 ld_flow_2.bmp
1/7/2008 10:07 AM 6859 ldmadd.htm
1/7/2008 10:07 AM 4910 ldmaglc.htm
1/7/2008 10:07 AM 3797 ldmclass.htm
1/7/2008 10:07 AM 14876 ldmcost.htm
1/7/2008 10:07 AM 5905 ldmcrew.htm
1/7/2008 10:07 AM 25887 ldmcrts.htm
1/7/2008 10:07 AM 6392 ldmcrts_defaults.htm
1/7/2008 10:07 AM 55342 ldmctime.htm
1/7/2008 10:07 AM 4191 ldmctime_manufacturing_order_timesheet_information.htm
1/7/2008 10:07 AM 2425 ldmctime_pay_type.htm
1/7/2008 10:07 AM 4010 ldmctime_sales_order_timesheet_information.htm
1/7/2008 10:07 AM 7659 ldmead.htm
1/7/2008 10:07 AM 5675 ldmeadd.htm
1/7/2008 10:07 AM 31172 ldmehis.htm
1/7/2008 10:07 AM 10072 ldmehis_hr_info.htm
1/7/2008 10:07 AM 4266 ldmehis_ref_no_comments.htm
1/7/2008 10:07 AM 5353 ldmehis_timesheet_defaults.htm
1/7/2008 10:07 AM 14308 ldmeinfo.htm
1/7/2008 10:07 AM 7226 ldmeinfo_address.htm
1/7/2008 10:07 AM 6384 ldmeinfo_defaults.htm
7/21/2008 9:05 AM 14705 ldmeinfo_hr_data.htm
1/7/2008 10:07 AM 2607 ldmeinfo_notes.htm
1/7/2008 10:07 AM 4488 ldmelset.htm
1/7/2008 10:07 AM 6538 ldmelv.htm
1/7/2008 10:07 AM 16980 ldmempl.htm
1/7/2008 10:07 AM 7173 ldmempl_address.htm
1/7/2008 10:07 AM 4303 ldmempl_calculation_criteria.htm
1/7/2008 10:07 AM 6310 ldmempl_defaults.htm
7/21/2008 9:05 AM 14346 ldmempl_hr_data.htm
1/7/2008 10:07 AM 9947 ldmempl_hr_info.htm
1/7/2008 10:07 AM 8072 ldmempl_maintain_employee_master_employee_contributions.htm
1/7/2008 10:07 AM 9686 ldmempl_maintain_employee_master_employee_deductions.htm
1/7/2008 10:07 AM 5436 ldmempl_maintain_employee_master_employee_government_mandated.htm
1/7/2008 10:07 AM 6542 ldmempl_maintain_employee_master_employee_leave.htm
1/7/2008 10:07 AM 11775 ldmempl_maintain_employee_master_employee_taxes.htm
1/7/2008 10:07 AM 5661 ldmempl_maintain_employee_master_employee_user_defined_info.htm
1/7/2008 10:07 AM 4553 ldmempl_maintain_employee_master_maintain_leave_beginning.htm
1/7/2008 10:07 AM 23620 ldmempl_maintain_employee_master_salary_info_and_history.htm
1/7/2008 10:07 AM 4732 ldmempl_mutli_state_taxes.htm
1/7/2008 10:07 AM 2594 ldmempl_notes.htm
1/7/2008 10:07 AM 3921 ldmempl_ref_no_comments.htm
1/7/2008 10:07 AM 8437 ldmempl_tax_reporting_info.htm
1/7/2008 10:07 AM 5325 ldmempl_timesheet_defaults.htm
1/7/2008 10:07 AM 6559 ldmepd.htm
1/7/2008 10:07 AM 5662 ldmfceil.htm
1/7/2008 10:07 AM 4092 ldmfmc.htm
1/7/2008 10:07 AM 6972 ldmfp.htm
1/7/2008 10:07 AM 3290 ldmfrg.htm
1/7/2008 10:07 AM 4341 ldmglc.htm
1/7/2008 10:07 AM 18384 ldmlabor.htm
1/7/2008 10:07 AM 9389 ldmlabor_corporate_labor_settings.htm
1/7/2008 10:07 AM 4461 ldmlabrt.htm
1/7/2008 10:07 AM 6963 ldmlad.htm
1/7/2008 10:07 AM 4734 ldmlbb.htm
1/7/2008 10:07 AM 7222 ldmleave.htm
1/7/2008 10:07 AM 7252 ldmledit.htm
1/7/2008 10:07 AM 4326 ldmlloc.htm
1/7/2008 10:07 AM 4277 ldmlset.htm
1/7/2008 10:07 AM 8030 ldmlvpd.htm
1/7/2008 10:07 AM 22585 ldmlvtab.htm
1/7/2008 10:07 AM 16850 ldmlvtp.htm
1/7/2008 10:07 AM 3490 ldmmaa.htm
1/7/2008 10:07 AM 9542 ldmot.htm
1/7/2008 10:07 AM 6036 ldmotloc.htm
1/7/2008 10:07 AM 12572 ldmotp.htm
1/7/2008 10:07 AM 5990 ldmotst.htm
1/7/2008 10:07 AM 14102 ldmpaytp.htm
1/7/2008 10:07 AM 5621 ldmpaytr.htm
1/7/2008 10:07 AM 6198 ldmpd.htm
1/7/2008 10:07 AM 3612 ldmrace.htm
1/7/2008 10:07 AM 3150 ldmrace_affirmative_action_code_mappings.htm
1/7/2008 10:07 AM 3088 ldmrace_eeo-1_code_mappings.htm
1/7/2008 10:07 AM 6982 ldmtcact.htm
1/7/2008 10:07 AM 3850 ldmtcat.htm
1/7/2008 10:07 AM 5549 ldmtcorg.htm
1/7/2008 10:07 AM 9359 ldmtcpj.htm
1/7/2008 10:07 AM 75784 ldmtime.htm
1/7/2008 10:07 AM 10776 ldmtime_batch.htm
1/7/2008 10:07 AM 4331 ldmtime_manufacturing_order_timesheet_information.htm
1/7/2008 10:07 AM 4050 ldmtime_sales_order_timesheet_information.htm
1/7/2008 10:07 AM 9986 ldmtspd.htm
1/7/2008 10:07 AM 5860 ldmudi.htm
1/7/2008 10:07 AM 6709 ldmudl.htm
1/7/2008 10:07 AM 4362 ldmudl_validated_text.htm
1/7/2008 10:07 AM 5427 ldmunpro.htm
1/7/2008 10:07 AM 7365 ldmunpro_deductions.htm
1/7/2008 10:07 AM 9063 ldmunpro_fringe_table.htm
1/7/2008 10:07 AM 5471 ldmunpro_project_information.htm
1/7/2008 10:07 AM 4940 ldmunpro_reference_no.htm
1/7/2008 10:07 AM 36159 ldmvisa.htm
1/7/2008 10:07 AM 11288 ldmwageo.htm
1/7/2008 10:07 AM 3940 ldmwc.htm
1/7/2008 10:07 AM 8252 ldpadd.htm
1/7/2008 10:07 AM 7115 ldpalloc.htm
1/7/2008 10:07 AM 8994 ldpauto.htm
1/7/2008 10:07 AM 3797 ldpbadd.htm
1/7/2008 10:07 AM 3979 ldpball.htm
1/7/2008 10:07 AM 7898 ldpblpts.htm
1/7/2008 10:07 AM 6150 ldpbotp.htm
1/7/2008 10:07 AM 6592 ldpbret.htm
1/7/2008 10:07 AM 8727 ldpclhf.htm
1/7/2008 10:07 AM 12253 ldpcost.htm
1/7/2008 10:07 AM 4816 ldpcrcp.htm
1/7/2008 10:07 AM 3548 ldpcrts.htm
1/7/2008 10:07 AM 6132 ldpdtc.htm
1/7/2008 10:07 AM 48670 ldpdtc_export_data_to_deltek_time_expense_base_link_tables.htm
1/7/2008 10:07 AM 10015 ldpdtc_export_data_to_deltek_time_expense_charge_trees.htm
1/7/2008 10:07 AM 17959 ldpdtc_export_data_to_deltek_time_expense_employee_info.htm
1/7/2008 10:07 AM 13202 ldpdumts.htm
1/7/2008 10:07 AM 14677 ldpextc.htm
1/7/2008 10:07 AM 7093 ldpextc_defaults.htm
1/7/2008 10:07 AM 11893 ldpextc_download_tables.htm
1/7/2008 10:07 AM 3215 ldpextc_export_info.htm
1/7/2008 10:07 AM 7645 ldpextc_link_tables.htm
1/7/2008 10:07 AM 4448 ldpextc_mo_tables.htm
1/7/2008 10:07 AM 7244 ldpfrng.htm
1/7/2008 10:07 AM 10992 ldpldj.htm
1/7/2008 10:07 AM 7143 ldplhf.htm
1/7/2008 10:07 AM 4058 ldplpcls.htm
1/7/2008 10:07 AM 12162 ldplpts.htm
7/21/2008 9:05 AM 2516 ldplvrj.htm
1/7/2008 10:07 AM 7471 ldplycls.htm
1/7/2008 10:07 AM 4349 ldpnet.htm
1/7/2008 10:07 AM 3347 ldpplhf.htm
1/7/2008 10:07 AM 2929 ldppthf.htm
1/7/2008 10:07 AM 14212 ldpretro.htm
1/7/2008 10:07 AM 4831 ldprevts.htm
1/7/2008 10:07 AM 13562 ldprotp.htm
1/7/2008 10:07 AM 8357 ldptool.htm
1/7/2008 10:07 AM 3047 ldptool_assign_benefit_package_defaults_to_taxable_entities.htm
1/7/2008 10:07 AM 2524 ldptool_convert_employee_gov_t_mandated_orders_to_employee.htm
1/7/2008 10:07 AM 2496 ldptool_convert_race_ethnicity_codes.htm
1/7/2008 10:07 AM 2544 ldptool_encrypt_ess_pin.htm
1/7/2008 10:07 AM 3925 ldptool_export_used_leave_to_deltek_time_expense.htm
1/7/2008 10:07 AM 4450 ldptool_purge_labor_history_table.htm
1/7/2008 10:07 AM 5776 ldptool_reorder_employee_address_line_information.htm
1/7/2008 10:07 AM 2853 ldptool_update_dependent_beneficiary_id_s.htm
1/7/2008 10:07 AM 4683 ldptool_update_eeo-1_codes.htm
1/7/2008 10:07 AM 4028 ldptool_update_employee_telephone_types.htm
1/7/2008 10:07 AM 3198 ldptool_update_job_group_codes.htm
1/7/2008 10:07 AM 3043 ldptool_update_life_event_change_period_end_date.htm
1/7/2008 10:07 AM 3196 ldptool_update_missouri_filing_statuses_and_allowance_amounts.htm
1/7/2008 10:07 AM 2924 ldptool_update_reference_paycheck_type.htm
1/7/2008 10:07 AM 3128 ldptool_update_salary_info_and_history.htm
1/7/2008 10:07 AM 5843 ldptool_update_tc_timesheet_work_schedule.htm
1/7/2008 10:07 AM 2830 ldptool_version_1_1_fix_earnings_suta_taxable_wages.htm
1/7/2008 10:07 AM 2960 ldptool_version_1_1_timesheet_data_conversion.htm
1/7/2008 10:07 AM 168855 ldpupet.htm
1/7/2008 10:07 AM 11093 ldqlabor.htm
1/7/2008 10:07 AM 3644 ldqlabor_account_charges.htm
1/7/2008 10:07 AM 3702 ldqlabor_account_organization_charges.htm
1/7/2008 10:07 AM 3814 ldqlabor_account_organization_period_charges.htm
1/7/2008 10:07 AM 3564 ldqlabor_account_period_charges.htm
1/7/2008 10:07 AM 7183 ldqlabor_employee_leave.htm
1/7/2008 10:07 AM 7534 ldqlabor_employee_salary_info_history.htm
1/7/2008 10:07 AM 3339 ldqlabor_glc_charges.htm
1/7/2008 10:07 AM 3235 ldqlabor_glc_period_charges.htm
1/7/2008 10:07 AM 2941 ldqlabor_labor_utilization.htm
1/7/2008 10:07 AM 3651 ldqlabor_organization_charges.htm
1/7/2008 10:07 AM 3652 ldqlabor_organization_period_charges.htm
1/7/2008 10:07 AM 3339 ldqlabor_plc_charges.htm
1/7/2008 10:07 AM 3235 ldqlabor_plc_period_charges.htm
1/7/2008 10:07 AM 3399 ldqlabor_project_charges.htm
1/7/2008 10:07 AM 3282 ldqlabor_project_period_charges.htm
1/7/2008 10:07 AM 4594 ldqlabor_timesheet_charges.htm
1/7/2008 10:07 AM 6300 ldqlhf.htm
1/7/2008 10:07 AM 30084 ldqthf.htm
1/7/2008 10:07 AM 3950 ldqthf_accounting_period.htm
1/7/2008 10:07 AM 7097 ldqthf_batch.htm
1/7/2008 10:07 AM 19117 ldraedit.htm
1/7/2008 10:07 AM 15053 ldrcrts.htm
1/7/2008 10:07 AM 3506 ldrehir.htm
1/7/2008 10:07 AM 7661 ldrehis.htm
1/7/2008 10:07 AM 7689 ldrelsum.htm
1/7/2008 10:07 AM 17629 ldrelv.htm
1/7/2008 10:07 AM 8957 ldrempl.htm
1/7/2008 10:07 AM 5296 ldreset.htm
1/7/2008 10:07 AM 6585 ldrflsa.htm
1/7/2008 10:07 AM 14403 ldrledit.htm
1/7/2008 10:07 AM 16936 ldrlstat.htm
1/7/2008 10:07 AM 21232 ldrlur.htm
1/7/2008 10:07 AM 15577 ldrlvr.htm
1/7/2008 10:07 AM 16225 ldrmis.htm
1/7/2008 10:07 AM 21616 ldrtedit.htm
1/7/2008 10:07 AM 15261 ldrtfrg.htm
1/7/2008 10:07 AM 19474 ldrthfr.htm
1/7/2008 10:07 AM 23400 leave_processing_step_by_step_special_topic_ld_5.htm
1/7/2008 10:07 AM 3780 life_events.htm
1/7/2008 10:07 AM 43766 line_by_line_discussion_of_the_form_1443.htm
10/8/2007 10:26 AM 31682 local_security_policy-sa8.gif
10/8/2007 10:25 AM 46364 login_policy-sa8-1.gif
10/8/2007 10:26 AM 10559 login_policy-sa8-2.gif
11/20/2006 6:17 PM 698 logo_92x33.gif
1/7/2008 10:07 AM 11634 maintain_employee_bank_info_pending_setup.htm
1/7/2008 10:07 AM 7075 maintain_employee_earnings_direct_deposit_info.htm
2/9/2007 4:17 PM 586294 maintain_other_charges.bmp
1/7/2008 10:07 AM 5202 maintain_payroll_edit_table_direct_deposit_info.htm
1/7/2008 10:07 AM 10278 managing_exchange_rates_special_topic_mu_3.htm
1/7/2008 10:07 AM 6700 manual_checks_special_topic_ap_10.htm
1/7/2008 10:07 AM 27753 mass_add_replicate_capabilities_special_topic_pj_6.htm
1/7/2008 10:07 AM 2592 material_estimating_flow_chart___topic_1.htm
1/7/2008 10:07 AM 3342 material_requirements_planning.htm
1/7/2008 10:07 AM 5938 materials_estimating_overview.htm
3/2/2007 1:17 PM 16745 me-special_topic.gif
1/7/2008 10:07 AM 10932 memecs.htm
1/7/2008 10:07 AM 16888 mempbom.htm
1/7/2008 10:07 AM 4077 mempbom_assembly_information.htm
1/7/2008 10:07 AM 5956 mempbom_component_alternate_parts.htm
1/7/2008 10:07 AM 4766 mempbom_component_substitute_parts.htm
1/7/2008 10:07 AM 8847 mempbom_documents.htm
1/7/2008 10:07 AM 8898 mempbom_documents1.htm
1/7/2008 10:07 AM 15599 memprop.htm
1/7/2008 10:07 AM 2916 memprop_autoload_catalog.htm
1/7/2008 10:07 AM 3450 memprop_autoload_project_clins.htm
1/7/2008 10:07 AM 3413 memprop_burden.htm
1/7/2008 10:07 AM 7922 memprop_details.htm
1/7/2008 10:07 AM 2538 memprop_proposal_notes.htm
1/7/2008 10:07 AM 8998 memprop_provisional_part.htm
1/7/2008 10:07 AM 39142 memprpli.htm
1/7/2008 10:07 AM 14727 memprpli_add_vendor_quotes.htm
1/7/2008 10:07 AM 5790 memprpli_alternate_parts.htm
1/7/2008 10:07 AM 4861 memprpli_assembly_information.htm
1/7/2008 10:07 AM 8953 memprpli_assigned_vendors.htm
1/7/2008 10:07 AM 4553 memprpli_component_part.htm
1/7/2008 10:07 AM 9100 memprpli_documents.htm
1/7/2008 10:07 AM 10130 memprpli_inventory.htm
1/7/2008 10:07 AM 27849 memprpli_materials_cost_worksheet.htm
1/7/2008 10:07 AM 14922 memprpli_other_cost_worksheet.htm
1/7/2008 10:07 AM 15450 memprpli_proposal_item_costs.htm
1/7/2008 10:07 AM 13992 memprpli_request_for_quotes.htm
1/7/2008 10:07 AM 13691 memprpli_routings.htm
1/7/2008 10:07 AM 3837 memprpli_substitute_parts.htm
1/7/2008 10:07 AM 30788 memprpls.htm
1/7/2008 10:07 AM 14677 memprpls_add_vendor_quotes.htm
1/7/2008 10:07 AM 5812 memprpls_alternate_parts.htm
1/7/2008 10:07 AM 9555 memprpls_assigned_vendors.htm
1/7/2008 10:07 AM 9356 memprpls_documents.htm
1/7/2008 10:07 AM 10069 memprpls_inventory.htm
1/7/2008 10:07 AM 27594 memprpls_materials_cost_worksheet.htm
1/7/2008 10:07 AM 14938 memprpls_other_cost_worksheet.htm
1/7/2008 10:07 AM 6145 memprpls_pbom_detail.htm
1/7/2008 10:07 AM 14998 memprpls_proposal_item_costs.htm
1/7/2008 10:07 AM 14178 memprpls_request_for_quotes.htm
1/7/2008 10:07 AM 13073 memprpls_routings.htm
1/7/2008 10:07 AM 3826 memprpls_substitute_parts.htm
1/7/2008 10:07 AM 22658 memprpt.htm
1/7/2008 10:07 AM 7899 memprpt_alternate_part_numbers.htm
1/7/2008 10:07 AM 3309 memprpt_comments.htm
1/7/2008 10:07 AM 5223 memprpt_documents.htm
1/7/2008 10:07 AM 10009 memprpt_ebom_components.htm
1/7/2008 10:07 AM 6408 memprpt_engineering_bom_where_used_assembly.htm
1/7/2008 10:07 AM 4722 memprpt_proposal_bom_where_used.htm
1/7/2008 10:07 AM 4467 memprpt_provisional_part_lead_time.htm
1/7/2008 10:07 AM 4610 memprpt_standard_text.htm
1/7/2008 10:07 AM 4336 memprptt.htm
1/7/2008 10:07 AM 16349 memrfqs.htm
1/7/2008 10:07 AM 10629 memrfqs_item_information.htm
1/7/2008 10:07 AM 5303 memrfqs_vendor_information.htm
1/7/2008 10:07 AM 7943 memset.htm
1/7/2008 10:07 AM 14026 mepcpic.htm
1/7/2008 10:07 AM 6350 mepcpic_available_inventory.htm
1/7/2008 10:07 AM 13006 mepgrfq.htm
1/7/2008 10:07 AM 13591 mepmcc.htm
1/7/2008 10:07 AM 6345 mepmcc_assemblies.htm
1/7/2008 10:07 AM 19680 meppbom.htm
1/7/2008 10:07 AM 8556 meppbom_copy_options.htm
1/7/2008 10:07 AM 15930 meqitem.htm
1/7/2008 10:07 AM 4670 meqitem_alternate_parts.htm
1/7/2008 10:07 AM 8163 meqitem_assigned_vendor_list.htm
1/7/2008 10:07 AM 7777 meqitem_documents.htm
1/7/2008 10:07 AM 9113 meqitem_ecn_parts.htm
1/7/2008 10:07 AM 3742 meqitem_expediting_notes.htm
1/7/2008 10:07 AM 2901 meqitem_expediting_notes1.htm
1/7/2008 10:07 AM 4329 meqitem_item_standard_text.htm
1/7/2008 10:07 AM 3499 meqitem_item_standard_text_notes.htm
1/7/2008 10:07 AM 6511 meqitem_item_vendor_performance.htm
1/7/2008 10:07 AM 4409 meqitem_line_charges.htm
1/7/2008 10:07 AM 7906 meqitem_line_detail.htm
1/7/2008 10:07 AM 7221 meqitem_line_detail1.htm
1/7/2008 10:07 AM 2725 meqitem_line_documents.htm
1/7/2008 10:07 AM 3362 meqitem_line_notes.htm
1/7/2008 10:07 AM 3162 meqitem_line_notes1.htm
1/7/2008 10:07 AM 4078 meqitem_line_text_codes.htm
1/7/2008 10:07 AM 2710 meqitem_po_header_documents.htm
1/7/2008 10:07 AM 7063 meqitem_po_history.htm
1/7/2008 10:07 AM 3861 meqitem_po_history_line_text_codes.htm
1/7/2008 10:07 AM 2973 meqitem_po_history_text.htm
1/7/2008 10:07 AM 4303 meqitem_quote_line_charges.htm
1/7/2008 10:07 AM 4855 meqitem_quote_quantity_breakpoints.htm
1/7/2008 10:07 AM 6839 meqitem_reference_quotes.htm
1/7/2008 10:07 AM 5528 meqitem_request_for_quotes.htm
1/7/2008 10:07 AM 6026 meqitem_requisition_lines.htm
1/7/2008 10:07 AM 3380 meqitem_rfq_quantity_breakpoints.htm
1/7/2008 10:07 AM 3005 meqitem_text.htm
1/7/2008 10:07 AM 4450 meqitem_vendor_information.htm
1/7/2008 10:07 AM 6806 meqitem_vendor_quotes.htm
1/7/2008 10:07 AM 5027 meqitem_vendor_returns.htm
1/7/2008 10:07 AM 3385 meqitem_vendor_size_and_classification_information.htm
1/7/2008 10:07 AM 3762 meqitem_where_used.htm
1/7/2008 10:07 AM 10732 meqpwu.htm
1/7/2008 10:07 AM 6545 meqpwu_assembly_information.htm
1/7/2008 10:07 AM 6633 meqpwu_component_information.htm
1/7/2008 10:07 AM 3101 meqpwu_pbom_notes.htm
1/7/2008 10:07 AM 4302 meqpwu_proposal.htm
1/7/2008 10:07 AM 9983 meqvndp.htm
1/7/2008 10:07 AM 5676 meqvndp_assigned_items_list.htm
1/7/2008 10:07 AM 5784 meqvndp_po_receipts.htm
1/7/2008 10:07 AM 4500 meqvndp_vendor_addresses.htm
1/7/2008 10:07 AM 3638 meqvndp_vendor_contacts.htm
1/7/2008 10:07 AM 6113 meqvndp_vendor_item_performance.htm
1/7/2008 10:07 AM 2455 meqvndp_vendor_notes.htm
1/7/2008 10:07 AM 5591 meqvndp_vendor_performance.htm
1/7/2008 10:07 AM 3575 meqvndp_vendor_returns.htm
1/7/2008 10:07 AM 6485 meqvqt.htm
1/7/2008 10:07 AM 3749 meqvqt_line_charges.htm
1/7/2008 10:07 AM 2842 meqvqt_line_notes.htm
1/7/2008 10:07 AM 4951 meqvqt_quantity_breakpoints.htm
1/7/2008 10:07 AM 4808 meqvqt_quote_header.htm
1/7/2008 10:07 AM 6380 meqvqt_quote_lines.htm
1/7/2008 10:07 AM 10172 merpexc.htm
1/7/2008 10:07 AM 11918 merpich.htm
1/7/2008 10:07 AM 4169 microframe_interface_overview.htm
1/7/2008 10:07 AM 9226 miscellaneous_topics.htm
1/12/2007 4:56 PM 13104 mps1.gif
1/31/2007 11:31 AM 4672 mps2.gif
1/7/2008 10:07 AM 15738 mps_act_ecn_parts_subtask.htm
1/7/2008 10:07 AM 10152 mps_act_full_requirements_subtask.htm
1/7/2008 10:07 AM 13349 mps_act_inventory_detail_subtask.htm
1/7/2008 10:07 AM 10488 mps_act_manufacturing_order_(message_detail)_subtask.htm
1/7/2008 10:07 AM 13599 mps_act_part_detail_subtask.htm
1/7/2008 10:07 AM 13574 mps_act_planned_orders_(message_detail)_subtask.htm
1/7/2008 10:07 AM 9808 mps_act_purchase_order_(message_detail)_subtask.htm
1/7/2008 10:07 AM 11526 mps_act_purchase_requisition_(message_detail)_subtask.htm
1/7/2008 10:07 AM 8191 mps_act_requirements_subtask.htm
1/7/2008 10:07 AM 8999 mps_act_selected_projects_subtask.htm
1/7/2008 10:07 AM 11729 mps_act_substitute_part_inventory_subtask.htm
1/7/2008 10:07 AM 10034 mps_act_supply_orders_subtask.htm
1/7/2008 10:07 AM 8919 mps_act_transfer_reservation_(message_detail)_subtask.htm
1/7/2008 10:07 AM 11081 mps_act_warehouse_inventory_subtask.htm
1/7/2008 10:07 AM 8938 mps_act_weekly_detail_(message_detail)_subtask.htm
1/7/2008 10:07 AM 22330 mps_action_messages_subtask.htm
1/7/2008 10:07 AM 12030 mps_demand_information_subtask.htm
1/7/2008 10:07 AM 16055 mps_ecn_parts_subtask.htm
1/7/2008 10:07 AM 11748 mps_forecast_demand_requirements_subtask.htm
1/7/2008 10:07 AM 3562 mps_inquiries_menu.htm
1/7/2008 10:07 AM 6081 mps_inv_purchase_orders_subtask.htm
1/7/2008 10:07 AM 9984 mps_inventory_detail_subtask.htm
1/7/2008 10:07 AM 4834 mps_item_inq_alternate_parts_subtask.htm
1/7/2008 10:07 AM 7031 mps_item_inq_documents_subtask.htm
1/7/2008 10:07 AM 9261 mps_item_inq_ecn_parts_subtask.htm
1/7/2008 10:07 AM 5472 mps_item_inq_item_billing_subtask.htm
1/7/2008 10:07 AM 5411 mps_item_inq_item_cost_subtask.htm
1/7/2008 10:07 AM 3729 mps_item_inq_item_standard_text_notes_subtask.htm
1/7/2008 10:07 AM 4234 mps_item_inq_item_standard_text_subtask.htm
1/7/2008 10:07 AM 3761 mps_item_inq_product_costs_subtask.htm
1/7/2008 10:07 AM 3817 mps_item_inq_product_prices_subtask.htm
1/7/2008 10:07 AM 3741 mps_item_inq_product_warranty_costs_subtask.htm
1/7/2008 10:07 AM 6222 mps_item_inq_project_item_cost_subtask.htm
1/7/2008 10:07 AM 6898 mps_item_inq_project_substitute_parts_subtask.htm
1/7/2008 10:07 AM 6528 mps_item_inq_projects_subtask.htm
1/7/2008 10:07 AM 4447 mps_item_inq_substitute_parts_subtask.htm
1/7/2008 10:07 AM 5670 mps_item_inq_vendors_subtask.htm
1/7/2008 10:07 AM 3876 mps_item_inq_where-used_subtask.htm
1/7/2008 10:07 AM 15920 mps_load_forecasts_subtask.htm
1/7/2008 10:07 AM 5288 mps_master_production_scheduling_menu.htm
1/7/2008 10:07 AM 6869 mps_master_production_scheduling_overview.htm
1/7/2008 10:07 AM 4282 mps_master_production_scheduling_process_diagram.htm
1/7/2008 10:07 AM 4298 mps_mps_controls_menu.htm
1/7/2008 10:07 AM 13115 mps_part_details_subtask.htm
1/7/2008 10:07 AM 6054 mps_part_inq_cost_detail_subtask.htm
1/7/2008 10:07 AM 6308 mps_part_inq_documents_subtask.htm
1/7/2008 10:07 AM 16006 mps_part_inq_ecn_parts_subtask.htm
1/7/2008 10:07 AM 3326 mps_part_inq_expediting_notes_subtask.htm
1/7/2008 10:07 AM 5593 mps_part_inq_forecast_demand_subtask.htm
1/7/2008 10:07 AM 7836 mps_part_inq_inventory_abbreviation_detail_subtask.htm
1/7/2008 10:07 AM 4726 mps_part_inq_inventory_abbreviation_location_detail_subtask.htm
1/7/2008 10:07 AM 4653 mps_part_inq_location_detail_subtask.htm
1/7/2008 10:07 AM 9917 mps_part_inq_manufacturing_orders_subtask.htm
1/7/2008 10:07 AM 4749 mps_part_inq_mo_detail_subtask.htm
1/7/2008 10:07 AM 10038 mps_part_inq_mo_requirements_subtask.htm
1/7/2008 10:07 AM 7227 mps_part_inq_mo_routings_subtask.htm
1/7/2008 10:07 AM 5613 mps_part_inq_non-inv_purchase_orders_subtask.htm
1/7/2008 10:07 AM 11874 mps_part_inq_part_planning_subtask.htm
1/7/2008 10:07 AM 4524 mps_part_inq_part_project_location_detail_subtask.htm
1/7/2008 10:07 AM 6804 mps_part_inq_planned_orders_subtask.htm
1/7/2008 10:07 AM 5254 mps_part_inq_planned_requirements_subtask.htm
1/7/2008 10:07 AM 3348 mps_part_inq_po_expediting_notes_subtask.htm
1/7/2008 10:07 AM 6533 mps_part_inq_requirements_subtask.htm
1/7/2008 10:07 AM 5087 mps_part_inq_requisitions_subtask.htm
1/7/2008 10:07 AM 9783 mps_part_inq_serial_lot_information_subtask.htm
1/7/2008 10:07 AM 8058 mps_part_inq_substitute_part_inventory_subtask.htm
1/7/2008 10:07 AM 4586 mps_part_inq_substitute_part_project_location_detail_subtask.htm
1/7/2008 10:07 AM 14084 mps_planned_order_spread_subtask.htm
1/7/2008 10:07 AM 13557 mps_planned_orders_subtask.htm
1/7/2008 10:07 AM 3998 mps_planning_routings_menu.htm
1/7/2008 10:07 AM 8282 mps_print_mps_actions_process_options_subtask.htm
1/7/2008 10:07 AM 5792 mps_process_options_subtask.htm
1/7/2008 10:07 AM 7812 mps_product_family_subtask.htm
1/7/2008 10:07 AM 3971 mps_reports_menu.htm
1/7/2008 10:07 AM 7620 mps_review_copied_mps_forecasts_subtask.htm
1/7/2008 10:07 AM 7063 mps_roughcut_key_resource_detail_subtask.htm
1/7/2008 10:07 AM 8247 mps_roughcut_weekly_detail_subtask.htm
1/7/2008 10:07 AM 11630 mps_substitute_part_inventory_subtask.htm
1/7/2008 10:07 AM 15427 mps_supply_order_information_subtask.htm
1/7/2008 10:07 AM 32506 mrmactm.htm
1/7/2008 10:07 AM 9099 mrmactm_ecn_parts.htm
1/7/2008 10:07 AM 7458 mrmactm_full_requirements.htm
1/7/2008 10:07 AM 11017 mrmactm_inventory_detail.htm
1/7/2008 10:07 AM 7849 mrmactm_manufacturing_order.htm
1/7/2008 10:07 AM 11892 mrmactm_part_detail.htm
1/7/2008 10:07 AM 8750 mrmactm_planned_order.htm
1/7/2008 10:07 AM 7291 mrmactm_purchase_order.htm
1/7/2008 10:07 AM 8929 mrmactm_purchase_requisition.htm
1/7/2008 10:07 AM 5262 mrmactm_requirements.htm
1/7/2008 10:07 AM 5795 mrmactm_selected_projects.htm
1/7/2008 10:07 AM 10432 mrmactm_substitute_part_inventory.htm
1/7/2008 10:07 AM 7341 mrmactm_supply_order.htm
1/7/2008 10:07 AM 5983 mrmactm_transfer_reservation.htm
1/7/2008 10:07 AM 8936 mrmactm_warehouse_inventory_detail.htm
1/7/2008 10:07 AM 17489 mrmdtpt.htm
1/7/2008 10:07 AM 9005 mrmdtpt_ecn_parts.htm
1/7/2008 10:07 AM 10445 mrmdtpt_inventory_detail.htm
1/7/2008 10:07 AM 6601 mrmdtpt_mo_demand_detail.htm
1/7/2008 10:07 AM 11399 mrmdtpt_mo_supply_detail.htm
1/7/2008 10:07 AM 11735 mrmdtpt_part_detail.htm
1/7/2008 10:07 AM 5495 mrmdtpt_planned_order_demand_detail.htm
1/7/2008 10:07 AM 9088 mrmdtpt_planned_supply_detail.htm
1/7/2008 10:07 AM 6345 mrmdtpt_po_supply_detail.htm
1/7/2008 10:07 AM 5964 mrmdtpt_purchase_req_supply_detail.htm
1/7/2008 10:07 AM 6572 mrmdtpt_reservation_demand_detail.htm
1/7/2008 10:07 AM 5437 mrmdtpt_reservation_supply_detail.htm
1/7/2008 10:07 AM 5764 mrmdtpt_selected_projects.htm
1/7/2008 10:07 AM 6433 mrmdtpt_so_demand_detail.htm
1/7/2008 10:07 AM 10304 mrmdtpt_substitute_part_inventory.htm
1/7/2008 10:07 AM 8784 mrmdtpt_warehouse_inventory_detail.htm
1/7/2008 10:07 AM 9420 mrmiapeg.htm
1/7/2008 10:07 AM 18645 mrmmexpd.htm
1/7/2008 10:07 AM 7100 mrmmexpd_allocations.htm
1/7/2008 10:07 AM 5476 mrmmexpd_assembly_part_demand_.htm
1/7/2008 10:07 AM 11451 mrmmexpd_costs.htm
1/7/2008 10:07 AM 7905 mrmmexpd_documents.htm
1/7/2008 10:07 AM 7971 mrmmexpd_documents1.htm
1/7/2008 10:07 AM 5730 mrmmexpd_mo_detail.htm
1/7/2008 10:07 AM 9662 mrmmexpd_purchase_orders.htm
1/7/2008 10:07 AM 9982 mrmmexpd_purchase_requisitions.htm
1/7/2008 10:07 AM 21546 mrmmexpd_requirements.htm
1/7/2008 10:07 AM 13598 mrmmexpd_routings.htm
1/7/2008 10:07 AM 8374 mrmmexpd_subcontractor_requisitions_pos.htm
1/7/2008 10:07 AM 4333 mrmpopts.htm
1/7/2008 10:07 AM 13828 mrmset.htm
1/7/2008 10:07 AM 4594 mrmset_corporate_settings.htm
1/7/2008 10:07 AM 5445 mrp_part_inq_forecast_demand_subtask.htm
1/7/2008 10:07 AM 16904 mrpfpo.htm
1/7/2008 10:07 AM 5657 mrpfpo_process_options.htm
1/7/2008 10:07 AM 5847 mrpllc.htm
1/7/2008 10:07 AM 10264 mrpmrp.htm
1/7/2008 10:07 AM 4291 mrptool.htm
1/7/2008 10:07 AM 4768 mrptool_assign_planning_warehouse_to_inventory_project.htm
1/7/2008 10:07 AM 3693 mrptool_assign_project_planning_warehouse_to_req_and_po_lines.htm
1/7/2008 10:07 AM 2934 mrptool_change_mo_status_from_planned_to_firm_planned.htm
1/7/2008 10:07 AM 3304 mrptool_change_netting_flags_for_mrb_locations.htm
1/7/2008 10:07 AM 3747 mrptool_create_reservations_for_pending_sales_orders.htm
1/7/2008 10:07 AM 2526 mrptool_populate_mrp_report_detail_table.htm
1/7/2008 10:07 AM 12105 mrqinq.htm
1/7/2008 10:07 AM 6620 mrqinq_alternate_parts.htm
1/7/2008 10:07 AM 8751 mrqinq_documents.htm
1/7/2008 10:07 AM 9249 mrqinq_ecn_parts.htm
1/7/2008 10:07 AM 7652 mrqinq_item_billing.htm
1/7/2008 10:07 AM 7526 mrqinq_item_cost.htm
1/7/2008 10:07 AM 5608 mrqinq_item_standard_text.htm
1/7/2008 10:07 AM 4862 mrqinq_item_standard_text_notes.htm
1/7/2008 10:07 AM 4958 mrqinq_product_costs.htm
1/7/2008 10:07 AM 4987 mrqinq_product_prices.htm
1/7/2008 10:07 AM 4739 mrqinq_product_warranty_costs.htm
1/7/2008 10:07 AM 8224 mrqinq_project_item_cost.htm
1/7/2008 10:07 AM 9905 mrqinq_project_substitute_parts.htm
1/7/2008 10:07 AM 9198 mrqinq_projects.htm
1/7/2008 10:07 AM 6042 mrqinq_substitute_parts.htm
1/7/2008 10:07 AM 7633 mrqinq_vendors.htm
1/7/2008 10:07 AM 5060 mrqinq_where_used.htm
1/7/2008 10:07 AM 17022 mrqpinv.htm
1/7/2008 10:07 AM 5858 mrqpinv_cost_detail.htm
1/7/2008 10:07 AM 4606 mrqpinv_detail.htm
1/7/2008 10:07 AM 6171 mrqpinv_documents.htm
1/7/2008 10:07 AM 13120 mrqpinv_engineering_change_notices.htm
1/7/2008 10:07 AM 3452 mrqpinv_expediting_notes.htm
1/7/2008 10:07 AM 3183 mrqpinv_expediting_notes1.htm
1/7/2008 10:07 AM 5885 mrqpinv_inv_purchase_orders.htm
1/7/2008 10:07 AM 7673 mrqpinv_inventory_abbreviation_detail.htm
1/7/2008 10:07 AM 4514 mrqpinv_inventory_abbreviation_location_detail.htm
1/7/2008 10:07 AM 4440 mrqpinv_location_detail.htm
1/7/2008 10:07 AM 9720 mrqpinv_manufacturing_orders.htm
1/7/2008 10:07 AM 5465 mrqpinv_non_inv_purchase_orders.htm
1/7/2008 10:07 AM 8957 mrqpinv_part_planning.htm
1/7/2008 10:07 AM 4340 mrqpinv_part_project_location_detail.htm
1/7/2008 10:07 AM 6662 mrqpinv_planned_orders.htm
1/7/2008 10:07 AM 5103 mrqpinv_planned_requirements.htm
1/7/2008 10:07 AM 9894 mrqpinv_requirements.htm
1/7/2008 10:07 AM 6400 mrqpinv_requirements1.htm
1/7/2008 10:07 AM 4964 mrqpinv_requisitions.htm
1/7/2008 10:07 AM 7082 mrqpinv_routings.htm
1/7/2008 10:07 AM 9633 mrqpinv_serial_lot_information.htm
1/7/2008 10:07 AM 7913 mrqpinv_substitute_part_inventory.htm
1/7/2008 10:07 AM 4386 mrqpinv_substitute_part_project_location_detail.htm
1/7/2008 10:07 AM 10030 mrqpqry.htm
1/7/2008 10:07 AM 12268 mrqspa.htm
1/7/2008 10:07 AM 8168 mrqspa_demand_information.htm
1/7/2008 10:07 AM 9262 mrqspa_ecn_parts.htm
1/7/2008 10:07 AM 2580 mrqspa_inventory.htm
1/7/2008 10:07 AM 10763 mrqspa_inventory_detail_across_warehouses.htm
1/7/2008 10:07 AM 2737 mrqspa_manufacturing_orders.htm
1/7/2008 10:07 AM 6197 mrqspa_mo_demand_detail.htm
1/7/2008 10:07 AM 12031 mrqspa_mo_supply_detail.htm
1/7/2008 10:07 AM 11770 mrqspa_part_detail.htm
1/7/2008 10:07 AM 11016 mrqspa_part_detail1.htm
1/7/2008 10:07 AM 4761 mrqspa_planned_order_demand_detail.htm
1/7/2008 10:07 AM 8753 mrqspa_planned_supply_detail.htm
1/7/2008 10:07 AM 6634 mrqspa_po_supply_detail.htm
1/7/2008 10:07 AM 2749 mrqspa_purchase_orders.htm
1/7/2008 10:07 AM 6657 mrqspa_purchase_req_supply_detail.htm
1/7/2008 10:07 AM 2731 mrqspa_requisitions.htm
1/7/2008 10:07 AM 6763 mrqspa_reservation_demand_detail.htm
1/7/2008 10:07 AM 5507 mrqspa_reservation_supply_detail.htm
1/7/2008 10:07 AM 6052 mrqspa_selected_projects.htm
1/7/2008 10:07 AM 6486 mrqspa_so_demand_detail.htm
1/7/2008 10:07 AM 10343 mrqspa_substitute_part_inventory.htm
1/7/2008 10:07 AM 8824 mrqspa_supply_information.htm
1/7/2008 10:07 AM 8781 mrqspa_warehouse_inventory_detail.htm
1/7/2008 10:07 AM 12534 mrractm.htm
1/7/2008 10:07 AM 5116 mrractm_process_options.htm
1/7/2008 10:07 AM 23002 mrrbmam.htm
1/7/2008 10:07 AM 14664 mrrdtpt.htm
1/7/2008 10:07 AM 14825 mrrspa.htm
1/7/2008 10:07 AM 33034 msmactm.htm
1/7/2008 10:07 AM 9760 msmkeyr.htm
1/7/2008 10:07 AM 51101 msmmps.htm
1/7/2008 10:07 AM 6623 msmplncd.htm
1/7/2008 10:07 AM 9872 msmplrt.htm
1/7/2008 10:07 AM 5801 msmrstyp.htm
1/7/2008 10:07 AM 18104 msmset.htm
1/7/2008 10:07 AM 2433 mspclt.htm
1/7/2008 10:07 AM 19118 mspcpy.htm
1/7/2008 10:07 AM 16575 mspfpo.htm
1/7/2008 10:07 AM 2421 mspfrcst.htm
1/7/2008 10:07 AM 16201 mspmps.htm
1/7/2008 10:07 AM 15573 mspplrt.htm
1/7/2008 10:07 AM 11707 msprcap.htm
1/7/2008 10:07 AM 8704 msqinq.htm
1/7/2008 10:07 AM 17029 msqpinv.htm
1/7/2008 10:07 AM 10649 msqpqry.htm
1/7/2008 10:07 AM 7959 msqrcap.htm
1/7/2008 10:07 AM 13996 msractm.htm
1/7/2008 10:07 AM 13973 msrbcklg.htm
1/7/2008 10:07 AM 17006 msrmss.htm
1/7/2008 10:07 AM 2443 msrrcap.htm
1/7/2008 10:07 AM 7659 mumaccts.htm
1/7/2008 10:07 AM 3710 mumaccts_reference_no.htm
1/7/2008 10:07 AM 10755 mumcstat.htm
1/7/2008 10:07 AM 5689 mumdrate.htm
1/7/2008 10:07 AM 5580 mumprate.htm
1/7/2008 10:07 AM 5418 mumrdt.htm
1/7/2008 10:07 AM 6488 mumrgrp.htm
1/7/2008 10:07 AM 6428 mumrpd.htm
1/7/2008 10:07 AM 3538 mumrsrc.htm
1/7/2008 10:07 AM 7336 mumsetng.htm
1/7/2008 10:07 AM 3372 mupconv.htm
1/7/2008 10:07 AM 3271 mupconv__currency.htm
1/7/2008 10:07 AM 3441 mupconv__exchange_rates.htm
1/7/2008 10:07 AM 4333 mupconv__future_value_of_money.htm
1/7/2008 10:07 AM 3240 mupconv__units.htm
1/7/2008 10:07 AM 3190 muptool.htm
1/7/2008 10:07 AM 3107 muptool__change_voucher_currency_codes.htm
1/7/2008 10:07 AM 2548 muptool_initialize_currency_code.htm
1/7/2008 10:07 AM 6100 mupuprt.htm
1/7/2008 10:07 AM 9467 murrpd.htm
1/7/2008 10:07 AM 3835 nasa_533s_overview.htm
1/7/2008 10:07 AM 3046 new_costpoint_applications.htm
1/7/2008 10:07 AM 4082 oci_as_an_additional_statement_on_the_income_statement.htm
1/7/2008 10:07 AM 3682 oci_on_a_separate_statement_of_comprehensive_income.htm
10/24/2007 7:25 AM 5715 oe_misc_toolkit.gif
10/24/2007 7:25 AM 6354 oe_reset_keys.gif
1/7/2008 10:07 AM 5392 oemamort.htm
1/7/2008 10:07 AM 5417 oemapprp.htm
1/7/2008 10:07 AM 4780 oemapprp_view_employee_approval.htm
1/7/2008 10:07 AM 6401 oemapprt.htm
1/7/2008 10:07 AM 32270 oemappso.htm
1/7/2008 10:07 AM 2692 oemappso_addresses.htm
1/7/2008 10:07 AM 4259 oemappso_approval_process.htm
1/7/2008 10:07 AM 6029 oemappso_components.htm
1/7/2008 10:07 AM 4497 oemappso_credit_information.htm
1/7/2008 10:07 AM 4404 oemappso_currency_line_info.htm
1/7/2008 10:07 AM 9356 oemappso_customs_information.htm
1/7/2008 10:07 AM 5669 oemappso_exchange_rates.htm
1/7/2008 10:07 AM 3179 oemappso_header_information.htm
1/7/2008 10:07 AM 3931 oemappso_line_charges.htm
1/7/2008 10:07 AM 5069 oemappso_sales_group_abbrev_accounts.htm
1/7/2008 10:07 AM 4278 oemappso_so_totals.htm
1/7/2008 10:07 AM 12544 oemcatlg.htm
1/7/2008 10:07 AM 7479 oemcatlg_defaults.htm
1/7/2008 10:07 AM 7862 oemcst.htm
1/7/2008 10:07 AM 5452 oemctadr.htm
1/7/2008 10:07 AM 13753 oemcust.htm
1/7/2008 10:07 AM 3705 oemcust_contacts.htm
1/7/2008 10:07 AM 4076 oemcust_default_accounts.htm
1/7/2008 10:07 AM 5851 oemcust_finance_and_credit_information.htm
1/7/2008 10:07 AM 5484 oemcust_multicurrency.htm
1/7/2008 10:07 AM 2860 oemcust_notes.htm
1/7/2008 10:07 AM 10979 oemcust_sales_order.htm
1/7/2008 10:07 AM 3648 oemcust_vat_info.htm
1/7/2008 10:07 AM 16074 oemdef.htm
1/7/2008 10:07 AM 30026 oeminvc1.htm
1/7/2008 10:07 AM 3788 oeminvc1_accounts.htm
1/7/2008 10:07 AM 3847 oeminvc1_addresses.htm
1/7/2008 10:07 AM 9165 oeminvc1_amortization_schedule.htm
1/7/2008 10:07 AM 4624 oeminvc1_currency_line_info.htm
1/7/2008 10:07 AM 9092 oeminvc1_customs_info.htm
1/7/2008 10:07 AM 6353 oeminvc1_exchange_rates.htm
1/7/2008 10:07 AM 3593 oeminvc1_header_standard_text.htm
1/7/2008 10:07 AM 9953 oeminvc1_invoice_header.htm
1/7/2008 10:07 AM 3914 oeminvc1_invoice_totals.htm
1/7/2008 10:07 AM 8421 oeminvc1_issue_detail.htm
1/7/2008 10:07 AM 5011 oeminvc1_line_charges.htm
1/7/2008 10:07 AM 4053 oeminvc1_line_standard_text.htm
1/7/2008 10:07 AM 7811 oeminvc1_liquidation.htm
1/7/2008 10:07 AM 27478 oeminvc2.htm
1/7/2008 10:07 AM 3706 oeminvc2_accounts.htm
1/7/2008 10:07 AM 3806 oeminvc2_addresses.htm
1/7/2008 10:07 AM 10026 oeminvc2_amortization_schedule.htm
1/7/2008 10:07 AM 4625 oeminvc2_currency_line_info.htm
1/7/2008 10:07 AM 8911 oeminvc2_customs_info.htm
1/7/2008 10:07 AM 6309 oeminvc2_exchange_rates.htm
1/7/2008 10:07 AM 3597 oeminvc2_header_standard_text.htm
1/7/2008 10:07 AM 9690 oeminvc2_invoice_header.htm
1/7/2008 10:07 AM 3905 oeminvc2_invoice_totals.htm
1/7/2008 10:07 AM 8403 oeminvc2_issue_detail.htm
1/7/2008 10:07 AM 5126 oeminvc2_line_charges.htm
1/7/2008 10:07 AM 4018 oeminvc2_line_standard_text.htm
1/7/2008 10:07 AM 7675 oeminvc2_liquidation.htm
1/7/2008 10:07 AM 4975 oemisadr.htm
1/7/2008 10:07 AM 16968 oemissu1.htm
1/7/2008 10:07 AM 2831 oemissu1_accounting_period.htm
1/7/2008 10:07 AM 2437 oemissu1_notes.htm
1/7/2008 10:07 AM 11274 oemissu1_serial_lot_assignment.htm
1/7/2008 10:07 AM 12107 oemissu1_serial_lot_disposition.htm
1/7/2008 10:07 AM 11906 oemissu1_serial_lot_information.htm
1/7/2008 10:07 AM 2901 oemissu1_so_header_documents.htm
1/7/2008 10:07 AM 2972 oemissu1_so_line_documents.htm
1/7/2008 10:07 AM 13941 oemissu2.htm
1/7/2008 10:07 AM 2870 oemissu2_accounting_period.htm
1/7/2008 10:07 AM 2238 oemissu2_notes.htm
1/7/2008 10:07 AM 11521 oemissu2_serial_lot_information.htm
1/7/2008 10:07 AM 2516 oemissu2_so_header_documents.htm
1/7/2008 10:07 AM 2543 oemissu2_so_line_documents.htm
1/7/2008 10:07 AM 12040 oemlchrg.htm
1/7/2008 10:07 AM 85593 oemntso1.htm
1/7/2008 10:07 AM 4479 oemntso1_addresses.htm
1/7/2008 10:07 AM 14233 oemntso1_components.htm
1/7/2008 10:07 AM 4384 oemntso1_currency_line_info.htm
1/7/2008 10:07 AM 8686 oemntso1_customs_information.htm
1/7/2008 10:07 AM 8532 oemntso1_exchange_rates.htm
1/7/2008 10:07 AM 9164 oemntso1_forecasts.htm
1/7/2008 10:07 AM 47661 oemntso1_header_accounts.htm
1/7/2008 10:07 AM 4162 oemntso1_header_docs.htm
1/7/2008 10:07 AM 15810 oemntso1_header_information.htm
1/7/2008 10:07 AM 4727 oemntso1_line_charges.htm
1/7/2008 10:07 AM 3271 oemntso1_line_docs.htm
1/7/2008 10:07 AM 7101 oemntso1_recurring_line_information.htm
1/7/2008 10:07 AM 4518 oemntso1_sales_group_abbrev_accounts.htm
1/7/2008 10:07 AM 3753 oemntso1_so_header_standard_text.htm
1/7/2008 10:07 AM 4204 oemntso1_so_line_standard_text.htm
1/7/2008 10:07 AM 4599 oemntso1_so_totals.htm
1/7/2008 10:07 AM 2417 oemntso1_subcontract_and_other_costs.htm
1/7/2008 10:07 AM 2863 oemntso1_udf_info.htm
1/7/2008 10:07 AM 4947 oemntso1_wawf.htm
1/7/2008 10:07 AM 86169 oemntso2.htm
1/7/2008 10:07 AM 4533 oemntso2_addresses.htm
1/7/2008 10:07 AM 14138 oemntso2_components.htm
1/7/2008 10:07 AM 4330 oemntso2_currency_line_info.htm
1/7/2008 10:07 AM 8665 oemntso2_customs_information.htm
1/7/2008 10:07 AM 8638 oemntso2_exchange_rates.htm
1/7/2008 10:07 AM 49909 oemntso2_header_accounts.htm
1/7/2008 10:07 AM 15224 oemntso2_header_information.htm
1/7/2008 10:07 AM 4677 oemntso2_line_charges.htm
1/7/2008 10:07 AM 7103 oemntso2_recurring_line_information.htm
1/7/2008 10:07 AM 4522 oemntso2_sales_group_abbrev_accounts.htm
1/7/2008 10:07 AM 3211 oemntso2_so_header_documents.htm
1/7/2008 10:07 AM 3753 oemntso2_so_header_standard_text.htm
1/7/2008 10:07 AM 2920 oemntso2_so_line_docs.htm
1/7/2008 10:07 AM 4220 oemntso2_so_line_standard_text.htm
1/7/2008 10:07 AM 4073 oemntso2_so_totals.htm
1/7/2008 10:07 AM 5897 oemntso2_subcontract_and_other_costs.htm
1/7/2008 10:07 AM 2863 oemntso2_udf_info.htm
1/7/2008 10:07 AM 4947 oemntso2_wawf.htm
1/7/2008 10:07 AM 11411 oempopts.htm
1/7/2008 10:07 AM 6760 oempopts_defaults.htm
1/7/2008 10:07 AM 13641 oemproj.htm
1/7/2008 10:07 AM 7723 oemproj_defaults.htm
1/7/2008 10:07 AM 10457 oemrfu.htm
1/7/2008 10:07 AM 10095 oemrfu_invoice_detail.htm
1/7/2008 10:07 AM 2981 oemrreas.htm
1/7/2008 10:07 AM 24369 oemset.htm
1/7/2008 10:07 AM 9786 oemship.htm
1/7/2008 10:07 AM 5371 oemship_customs_information.htm
1/7/2008 10:07 AM 2948 oemship_issue_detail.htm
1/7/2008 10:07 AM 3657 oemship_packing_slip_standard_text.htm
1/7/2008 10:07 AM 2766 oemship_ship_to_address.htm
1/7/2008 10:07 AM 7961 oemship_shipping_information.htm
1/7/2008 10:07 AM 3093 oemshipm.htm
1/7/2008 10:07 AM 9649 oemslset.htm
1/7/2008 10:07 AM 3975 oemsludl.htm
1/7/2008 10:07 AM 4986 oemsoudi.htm
1/7/2008 10:07 AM 3842 oemsrep.htm
1/7/2008 10:07 AM 9223 oemsrlt.htm
1/7/2008 10:07 AM 4672 oemsrlt_serial_lot_location_detail.htm
1/7/2008 10:07 AM 5001 oemstext.htm
1/7/2008 10:07 AM 3873 oemstext_where_used.htm
1/7/2008 10:07 AM 4269 oemudinf.htm
1/7/2008 10:07 AM 7177 oemudl.htm
1/7/2008 10:07 AM 3830 oemudl_validated_text.htm
1/7/2008 10:07 AM 7467 oepediin.htm
1/7/2008 10:07 AM 12578 oepgrq.htm
1/7/2008 10:07 AM 8914 oepgrq_additional_options.htm
1/7/2008 10:07 AM 20021 oepinvc.htm
1/7/2008 10:07 AM 13233 oeppost.htm
1/7/2008 10:07 AM 5953 oeptool.htm
1/7/2008 10:07 AM 11741 oepwawf.htm
1/7/2008 10:07 AM 9058 oeqsales.htm
1/7/2008 10:07 AM 5614 oeqsales_a_r_detail.htm
1/7/2008 10:07 AM 4322 oeqsales_currency_line_info.htm
1/7/2008 10:07 AM 5336 oeqsales_exchange_rates.htm
1/7/2008 10:07 AM 9788 oeqsales_invoice_info.htm
1/7/2008 10:07 AM 6313 oeqsales_issues.htm
1/7/2008 10:07 AM 6227 oeqsales_issues1.htm
1/7/2008 10:07 AM 5271 oeqsales_labor.htm
1/7/2008 10:07 AM 4422 oeqsales_line_charges.htm
1/7/2008 10:07 AM 5794 oeqsales_line_detail.htm
1/7/2008 10:07 AM 7474 oeqsales_packing_slip_info.htm
1/7/2008 10:07 AM 4866 oeqsales_sales_analysis.htm
1/7/2008 10:07 AM 7808 oeqsales_sales_history.htm
1/7/2008 10:07 AM 9098 oeqsales_sales_order_lines.htm
1/7/2008 10:07 AM 4227 oeqsales_so_line_accounts.htm
1/7/2008 10:07 AM 3642 oeqsales_subcontract_and_other_costs.htm
1/7/2008 10:07 AM 13184 oeqsrlt.htm
1/7/2008 10:07 AM 4881 oeqsrlt_inventory_location_detail.htm
1/7/2008 10:07 AM 4958 oeqsrlt_sales_order_issues.htm
1/7/2008 10:07 AM 5115 oeqsrlt_serial_lot_detail.htm
1/7/2008 10:07 AM 9845 oeqsrlt_transaction_detail.htm
1/7/2008 10:07 AM 10466 oeqsrlt_transaction_history.htm
1/7/2008 10:07 AM 8516 oeqstat.htm
1/7/2008 10:08 AM 6844 oeqstat_components.htm
1/7/2008 10:08 AM 4320 oeqstat_currency_line_info.htm
1/7/2008 10:08 AM 5386 oeqstat_exchange_rates.htm
1/7/2008 10:08 AM 6226 oeqstat_header_detail.htm
1/7/2008 10:08 AM 3394 oeqstat_header_text_codes.htm
1/7/2008 10:08 AM 5192 oeqstat_invoice_address.htm
1/7/2008 10:08 AM 9672 oeqstat_invoice_info.htm
1/7/2008 10:08 AM 4111 oeqstat_invoice_notes.htm
1/7/2008 10:08 AM 7518 oeqstat_issue_info.htm
1/7/2008 10:08 AM 4100 oeqstat_issue_notes.htm
1/7/2008 10:08 AM 7062 oeqstat_issues.htm
1/7/2008 10:08 AM 4947 oeqstat_line_charges.htm
1/7/2008 10:08 AM 5933 oeqstat_line_detail.htm
1/7/2008 10:08 AM 3566 oeqstat_line_notes.htm
1/7/2008 10:08 AM 4081 oeqstat_line_text_codes.htm
1/7/2008 10:08 AM 7519 oeqstat_packing_slip_info.htm
1/7/2008 10:08 AM 4027 oeqstat_sales_order_approval_notes.htm
1/7/2008 10:08 AM 5095 oeqstat_sales_order_approvals.htm
1/7/2008 10:08 AM 9362 oeqstat_sales_order_lines.htm
1/7/2008 10:08 AM 6692 oeqstat_serial_numbers.htm
1/7/2008 10:08 AM 4769 oeqstat_ship_address.htm
1/7/2008 10:08 AM 9101 oeqstat_ship_info.htm
1/7/2008 10:08 AM 3981 oeqstat_ship_notes.htm
1/7/2008 10:08 AM 4061 oeqstat_ship_text.htm
1/7/2008 10:08 AM 3922 oeqstat_so_line_accounts.htm
1/7/2008 10:08 AM 9044 oer250i.htm
1/7/2008 10:08 AM 17472 oer250ps.htm
1/7/2008 10:08 AM 12347 oerackn.htm
1/7/2008 10:08 AM 8722 oerappr.htm
1/7/2008 10:08 AM 7688 oerblog.htm
1/7/2008 10:08 AM 4389 oercust.htm
1/7/2008 10:08 AM 13742 oerinvc.htm
1/7/2008 10:08 AM 22195 oerpcksl.htm
1/7/2008 10:08 AM 14950 oerpick.htm
1/7/2008 10:08 AM 7209 oershlab.htm
1/7/2008 10:08 AM 123379 organizational_security_special_topic_gl_5.htm
1/7/2008 10:08 AM 138996 organizational_security_special_topic_sa_5.htm
1/7/2008 10:08 AM 22630 overview.htm
1/7/2008 10:08 AM 9097 pay_when_paid_special_topic_ap_12.htm
1/7/2008 10:08 AM 16227 paying_an_invoice_special_topic_mu_1.htm
1/7/2008 10:08 AM 2940 payroll_overview.htm
1/7/2008 10:08 AM 12385 pcmcomp.htm
1/7/2008 10:08 AM 2315 pcmcomp_documents.htm
1/7/2008 10:08 AM 8523 pcmcomp_header_detail.htm
1/7/2008 10:08 AM 3564 pcmcomp_header_text.htm
1/7/2008 10:08 AM 2320 pcmcomp_part_documents.htm
1/7/2008 10:08 AM 5827 pcmcomp_qc_inspections.htm
1/7/2008 10:08 AM 5665 pcmcomp_requisitiions_pos.htm
1/7/2008 10:08 AM 12507 pcmcomp_routings.htm
1/7/2008 10:08 AM 5715 pcmcstop.htm
1/7/2008 10:08 AM 9414 pcmiapeg.htm
1/7/2008 10:08 AM 13933 pcminsp.htm
1/7/2008 10:08 AM 2635 pcminsp_documents.htm
1/7/2008 10:08 AM 8495 pcminsp_header_detail.htm
1/7/2008 10:08 AM 3556 pcminsp_header_text.htm
1/7/2008 10:08 AM 4558 pcminsp_mo_completions.htm
1/7/2008 10:08 AM 8297 pcminsp_part_documents.htm
1/7/2008 10:08 AM 6263 pcminsp_requisitions_pos.htm
1/7/2008 10:08 AM 11098 pcminsp_routings.htm
1/7/2008 10:08 AM 6209 pcmmcost.htm
1/7/2008 10:08 AM 24299 pcmmexpd.htm
1/7/2008 10:08 AM 7068 pcmmexpd_allocations.htm
1/7/2008 10:08 AM 5436 pcmmexpd_assembly_part.htm
1/7/2008 10:08 AM 12203 pcmmexpd_costs.htm
1/7/2008 10:08 AM 7984 pcmmexpd_documents.htm
1/7/2008 10:08 AM 5876 pcmmexpd_mo_detail.htm
1/7/2008 10:08 AM 10767 pcmmexpd_part_documents.htm
1/7/2008 10:08 AM 9654 pcmmexpd_purchase_orders.htm
1/7/2008 10:08 AM 10004 pcmmexpd_purchase_requisitions.htm
1/7/2008 10:08 AM 29566 pcmmexpd_requirements.htm
1/7/2008 10:08 AM 15493 pcmmexpd_routings.htm
1/7/2008 10:08 AM 8749 pcmmexpd_subcontract_requisitions_pos.htm
1/7/2008 10:08 AM 27616 pcmmoiss.htm
1/7/2008 10:08 AM 2381 pcmmoiss_accounting_period.htm
1/7/2008 10:08 AM 4107 pcmmoiss_cost_elements.htm
1/7/2008 10:08 AM 2392 pcmmoiss_notes.htm
1/7/2008 10:08 AM 9405 pcmmoiss_serial_lot_assignment.htm
1/7/2008 10:08 AM 9589 pcmmoiss_serial_lot_disposition.htm
1/7/2008 10:08 AM 6225 pcmmolab.htm
1/7/2008 10:08 AM 31270 pcmmomnt.htm
1/7/2008 10:08 AM 7573 pcmmomnt_allocations.htm
1/7/2008 10:08 AM 11356 pcmmomnt_costs.htm
1/7/2008 10:08 AM 8018 pcmmomnt_documents.htm
1/7/2008 10:08 AM 9285 pcmmomnt_header.htm
1/7/2008 10:08 AM 5130 pcmmomnt_header_text.htm
1/7/2008 10:08 AM 8301 pcmmomnt_part_documents.htm
1/7/2008 10:08 AM 31454 pcmmomnt_requirements.htm
1/7/2008 10:08 AM 21103 pcmmomnt_routings.htm
1/7/2008 10:08 AM 6797 pcmmomnt_serial_lot_information.htm
1/7/2008 10:08 AM 8611 pcmmomnt_subcontract_requisitions_pos.htm
1/7/2008 10:08 AM 3884 pcmnetg.htm
1/7/2008 10:08 AM 3820 pcmnetg_inventory_projects.htm
1/7/2008 10:08 AM 4315 pcmplnr.htm
1/7/2008 10:08 AM 3274 pcmplnr_commodities.htm
1/7/2008 10:08 AM 3991 pcmplnr_inventory_projects.htm
1/7/2008 10:08 AM 3244 pcmplnr_netting_groups.htm
1/7/2008 10:08 AM 2327 pcmplnr_product_classications.htm
1/7/2008 10:08 AM 8388 pcmprtop.htm
1/7/2008 10:08 AM 3239 pcmrejcd.htm
1/7/2008 10:08 AM 20005 pcmrelmo.htm
1/7/2008 10:08 AM 2328 pcmrelmo_accounting_period.htm
1/7/2008 10:08 AM 3484 pcmrelmo_allow_charges.htm
1/7/2008 10:08 AM 6279 pcmrelmo_costs.htm
1/7/2008 10:08 AM 6244 pcmrelmo_documents.htm
1/7/2008 10:08 AM 2358 pcmrelmo_notes.htm
1/7/2008 10:08 AM 7208 pcmrelmo_part_documents.htm
1/7/2008 10:08 AM 5934 pcmrelmo_partial_relief_options.htm
1/7/2008 10:08 AM 9914 pcmrelmo_serial_lot_assignment.htm
1/7/2008 10:08 AM 14709 pcmscrq.htm
1/7/2008 10:08 AM 6012 pcmscrq_requisition_header.htm
1/7/2008 10:08 AM 6239 pcmscrq_requisition_line_detail.htm
1/7/2008 10:08 AM 8870 pcmscrq_requisitions_pos.htm
1/7/2008 10:08 AM 15764 pcmset.htm
1/7/2008 10:08 AM 4156 pcmsfcal.htm
1/7/2008 10:08 AM 3037 pcmsupv.htm
1/7/2008 10:08 AM 20369 pcpmrr.htm
1/7/2008 10:08 AM 22679 pcpmrr_process_options.htm
1/7/2008 10:08 AM 2881 pcptool.htm
1/7/2008 10:08 AM 2637 pcptool_add_stop_explosion_flag_to_mo_requirements.htm
1/7/2008 10:08 AM 2519 pcptool_add_stop_explosion_flag_to_reservation_lines.htm
1/7/2008 10:08 AM 7664 pcptool_load_mo_wip_accounts.htm
1/7/2008 10:08 AM 5848 pcpwipv.htm
1/7/2008 10:08 AM 16775 pcqmost.htm
1/7/2008 10:08 AM 6481 pcqmost_assembly_serial_lot.htm
1/7/2008 10:08 AM 6013 pcqmost_component_serial_lot.htm
1/7/2008 10:08 AM 5139 pcqmost_cost_elements.htm
1/7/2008 10:08 AM 4570 pcqmost_detail.htm
1/7/2008 10:08 AM 8588 pcqmost_documents.htm
1/7/2008 10:08 AM 8632 pcqmost_documents1.htm
1/7/2008 10:08 AM 6893 pcqmost_inventory.htm
1/7/2008 10:08 AM 5474 pcqmost_issue_detail.htm
1/7/2008 10:08 AM 6722 pcqmost_issues.htm
1/7/2008 10:08 AM 5460 pcqmost_labor_operation.htm
1/7/2008 10:08 AM 5673 pcqmost_lower_level_costs.htm
1/7/2008 10:08 AM 7657 pcqmost_manufacturing_orders.htm
1/7/2008 10:08 AM 4939 pcqmost_mo_operation_completions.htm
1/7/2008 10:08 AM 3135 pcqmost_notes.htm
1/7/2008 10:08 AM 6643 pcqmost_open_timesheets.htm
1/7/2008 10:08 AM 2320 pcqmost_part_documents.htm
1/7/2008 10:08 AM 6635 pcqmost_posted_timesheet.htm
1/7/2008 10:08 AM 6859 pcqmost_purchase_orders.htm
1/7/2008 10:08 AM 6253 pcqmost_qc_inspections.htm
1/7/2008 10:08 AM 5371 pcqmost_relief_cost_elements.htm
1/7/2008 10:08 AM 5758 pcqmost_relief_detail.htm
1/7/2008 10:08 AM 6858 pcqmost_reliefs.htm
1/7/2008 10:08 AM 10344 pcqmost_requirements.htm
1/7/2008 10:08 AM 6677 pcqmost_requisitions.htm
1/7/2008 10:08 AM 9265 pcqmost_routings.htm
1/7/2008 10:08 AM 8108 pcqmost_serial_lot.htm
1/7/2008 10:08 AM 6100 pcqmost_subcontract_operation.htm
1/7/2008 10:08 AM 8655 pcqmost_subcontract_requisitions_pos.htm
1/7/2008 10:08 AM 3026 pcqmost_text.htm
1/7/2008 10:08 AM 2928 pcqmost_text1.htm
1/7/2008 10:08 AM 2923 pcqmost_text2.htm
1/7/2008 10:08 AM 4846 pcqmost_text_codes.htm
1/7/2008 10:08 AM 4301 pcqmost_text_codes1.htm
1/7/2008 10:08 AM 4777 pcqmost_text_codes2.htm
1/7/2008 10:08 AM 15923 pcqmost_this_level_costs.htm
1/7/2008 10:08 AM 10778 pcqmost_total_costs.htm
1/7/2008 10:08 AM 6204 pcqmost_work_center.htm
1/7/2008 10:08 AM 17355 pcqpinv.htm
1/7/2008 10:08 AM 5858 pcqpinv_cost_detail.htm
1/7/2008 10:08 AM 4709 pcqpinv_detail.htm
1/7/2008 10:08 AM 6171 pcqpinv_documents.htm
1/7/2008 10:08 AM 15903 pcqpinv_engineering_change_notices.htm
1/7/2008 10:08 AM 3182 pcqpinv_expediting_notes.htm
1/7/2008 10:08 AM 3161 pcqpinv_expediting_notes1.htm
1/7/2008 10:08 AM 3161 pcqpinv_expediting_notes2.htm
1/7/2008 10:08 AM 5458 pcqpinv_forecast_demand.htm
1/7/2008 10:08 AM 5991 pcqpinv_inv_purchase_orders.htm
1/7/2008 10:08 AM 7612 pcqpinv_inventory_abbreviation_detail.htm
1/7/2008 10:08 AM 4601 pcqpinv_inventory_abbreviation_location_detail.htm
1/7/2008 10:08 AM 4445 pcqpinv_location_detail.htm
1/7/2008 10:08 AM 9729 pcqpinv_manufacturing_orders.htm
1/7/2008 10:08 AM 5453 pcqpinv_non_inv_purchase_orders.htm
1/7/2008 10:08 AM 8944 pcqpinv_part_planning.htm
1/7/2008 10:08 AM 4472 pcqpinv_part_project_location_detail.htm
1/7/2008 10:08 AM 6662 pcqpinv_planned_orders.htm
1/7/2008 10:08 AM 5106 pcqpinv_planned_requirements.htm
1/7/2008 10:08 AM 6393 pcqpinv_requirements.htm
1/7/2008 10:08 AM 9889 pcqpinv_requirements1.htm
1/7/2008 10:08 AM 4947 pcqpinv_requisitions.htm
1/7/2008 10:08 AM 7082 pcqpinv_routings.htm
1/7/2008 10:08 AM 9633 pcqpinv_serial_lot_information.htm
1/7/2008 10:08 AM 9633 pcqpinv_serial_lot_information1.htm
1/7/2008 10:08 AM 9633 pcqpinv_serial_lot_information2.htm
1/7/2008 10:08 AM 9633 pcqpinv_serial_lot_information3.htm
1/7/2008 10:08 AM 7942 pcqpinv_substitute_part_inventory.htm
1/7/2008 10:08 AM 4392 pcqpinv_substitute_part_project_location_detail.htm
1/7/2008 10:08 AM 9994 pcqpqry.htm
1/7/2008 10:08 AM 11407 pcrmocst.htm
1/7/2008 10:08 AM 22022 pcrmodc.htm
1/7/2008 10:08 AM 12203 pcrshrt.htm
1/7/2008 10:08 AM 7741 pcrshrt_component_options.htm
1/7/2008 10:08 AM 8432 pdmalt.htm
1/7/2008 10:08 AM 5963 pdmcomcd.htm
1/7/2008 10:08 AM 11505 pdmcost.htm
1/7/2008 10:08 AM 3256 pdmdocmd.htm
1/7/2008 10:08 AM 3441 pdmdocsz.htm
1/7/2008 10:08 AM 6962 pdmdoctp.htm
5/30/2008 12:55 PM 24934 pdmepd.htm
1/7/2008 10:08 AM 2901 pdmepd_additional_item_codes.htm
1/7/2008 10:08 AM 3449 pdmepd_comments.htm
1/7/2008 10:08 AM 10285 pdmepd_part_serial_lot_information_.htm
1/7/2008 10:08 AM 21829 pdmepd_units_of_measure_conversion_.htm
1/7/2008 10:08 AM 4448 pdmepd_units_of_measure_types.htm
1/7/2008 10:08 AM 6682 pdmepd_user-defined_info.htm
1/7/2008 10:08 AM 10835 pdmgoods.htm
1/7/2008 10:08 AM 11122 pdmgoods__goods_-_maintain_item_cost.htm
1/7/2008 10:08 AM 2826 pdmgoods_additional_item_codes.htm
1/7/2008 10:08 AM 3329 pdmgoods_comments.htm
1/7/2008 10:08 AM 4990 pdmgoods_goods_-_assign_standard_text.htm
1/7/2008 10:08 AM 5456 pdmgoods_goods_-_assign_vendors.htm
1/7/2008 10:08 AM 6734 pdmgoods_goods_-_set_up_item_billings_.htm
1/7/2008 10:08 AM 5020 pdmgoods_shipping_information.htm
1/7/2008 10:08 AM 4125 pdmgoods_standard_text_where-used.htm
1/7/2008 10:08 AM 6485 pdmgoods_user-defined_info.htm
1/7/2008 10:08 AM 7199 pdmibill.htm
1/7/2008 10:08 AM 5046 pdmibill_shipping_information.htm
1/7/2008 10:08 AM 3332 pdmindcl.htm
1/7/2008 10:08 AM 16287 pdmitmru.htm
1/7/2008 10:08 AM 4345 pdmitmru_production_definition_corporate_settings.htm
1/7/2008 10:08 AM 3931 pdmmanuf.htm
1/7/2008 10:08 AM 8843 pdmmdoc.htm
1/7/2008 10:08 AM 4900 pdmmdoc_details.htm
1/7/2008 10:08 AM 3413 pdmmdoc_location.htm
1/7/2008 10:08 AM 7364 pdmmdoc_parts.htm
1/7/2008 10:08 AM 7364 pdmmdoc_parts_1.htm
1/7/2008 10:08 AM 4237 pdmmdoc_text.htm
1/7/2008 10:08 AM 6731 pdmpar_user-defined_info.htm
5/30/2008 12:55 PM 26087 pdmpart.htm
1/7/2008 10:08 AM 2988 pdmpart_additional_item_codes.htm
1/7/2008 10:08 AM 3500 pdmpart_comments_.htm
1/7/2008 10:08 AM 7331 pdmpart_documents.htm
1/7/2008 10:08 AM 4355 pdmpart_part_lead_time_.htm
1/7/2008 10:08 AM 5045 pdmpart_part_serial_lot_information_.htm
1/7/2008 10:08 AM 5183 pdmpart_shipping_information.htm
1/7/2008 10:08 AM 4137 pdmpart_standard_text_where-used.htm
1/7/2008 10:08 AM 21476 pdmpart_units_of_measure_conversion_.htm
1/7/2008 10:08 AM 4575 pdmpart_units_of_measure_types.htm
1/7/2008 10:08 AM 5031 pdmpopt.htm
1/7/2008 10:08 AM 7532 pdmppcat.htm
1/7/2008 10:08 AM 6182 pdmppcat_cost_information.htm
1/7/2008 10:08 AM 5067 pdmppcat_defaults.htm
1/7/2008 10:08 AM 6274 pdmppcat_warranty_information.htm
1/7/2008 10:08 AM 25511 pdmppd.htm
1/7/2008 10:08 AM 3702 pdmppd__comments.htm
1/7/2008 10:08 AM 4920 pdmppd__units_of_measure_conversion.htm
1/7/2008 10:08 AM 4176 pdmppd__units_of_measure_types.htm
1/7/2008 10:08 AM 5563 pdmppd_master_production_schedule_data.htm
1/7/2008 10:08 AM 4407 pdmppd_part_lead_time.htm
1/7/2008 10:08 AM 6180 pdmppd_part_warehouses.htm
1/7/2008 10:08 AM 3749 pdmprcat.htm
1/7/2008 10:08 AM 4332 pdmprdcl.htm
1/7/2008 10:08 AM 3813 pdmprdty.htm
1/7/2008 10:08 AM 3765 pdmprefr.htm
1/7/2008 10:08 AM 11944 pdmprjcs.htm
1/7/2008 10:08 AM 10304 pdmprjpd.htm
1/7/2008 10:08 AM 5263 pdmprjpd_substitute_project_parts_.htm
1/7/2008 10:08 AM 20509 pdmprpt.htm
1/7/2008 10:08 AM 3335 pdmprpt__comments.htm
1/7/2008 10:08 AM 7814 pdmprpt_alternate_part_numbers.htm
1/7/2008 10:08 AM 5225 pdmprpt_documents.htm
1/7/2008 10:08 AM 10086 pdmprpt_ebom_components.htm
1/7/2008 10:08 AM 6398 pdmprpt_engineering_bom_where-used_(assembly).htm
1/7/2008 10:08 AM 4789 pdmprpt_proposal_bom_where-used.htm
1/7/2008 10:08 AM 4417 pdmprpt_provisional_part_lead_time.htm
1/7/2008 10:08 AM 4678 pdmprpt_standard_text.htm
1/7/2008 10:08 AM 4105 pdmprptt.htm
1/7/2008 10:08 AM 9022 pdmrdoc.htm
1/7/2008 10:08 AM 4277 pdmrdoc__details.htm
1/7/2008 10:08 AM 3475 pdmrdoc__location.htm
1/7/2008 10:08 AM 6809 pdmrdoc__parts.htm
1/7/2008 10:08 AM 4141 pdmrdoc__text.htm
1/7/2008 10:08 AM 12261 pdmsales.htm
1/7/2008 10:08 AM 10331 pdmserv.htm
1/7/2008 10:08 AM 2856 pdmserv_additional_item_codes.htm
1/7/2008 10:08 AM 3586 pdmserv_comments.htm
1/7/2008 10:08 AM 5061 pdmserv_services_-_assign_standard_text_.htm
1/7/2008 10:08 AM 5711 pdmserv_services_-_assign_vendors_.htm
1/7/2008 10:08 AM 10817 pdmserv_services_-_maintain_item_cost_.htm
1/7/2008 10:08 AM 6740 pdmserv_services_-_set_up_item_billings_.htm
1/7/2008 10:08 AM 5117 pdmserv_shipping_information.htm
1/7/2008 10:08 AM 4090 pdmserv_standard_text_where-used.htm
1/7/2008 10:08 AM 6665 pdmserv_user-defined_info.htm
1/7/2008 10:08 AM 7987 pdmstdtx.htm
1/7/2008 10:08 AM 6073 pdmsubst.htm
1/7/2008 10:08 AM 5695 pdmtext.htm
1/7/2008 10:08 AM 4725 pdmtext_where-used.htm
1/7/2008 10:08 AM 7062 pdmudfl.htm
1/7/2008 10:08 AM 7841 pdmudil.htm
1/7/2008 10:08 AM 3567 pdmudil_validated_text.htm
1/7/2008 10:08 AM 3983 pdmuom.htm
1/7/2008 10:08 AM 21124 pdmuom__conversion.htm
1/7/2008 10:08 AM 5979 pdmvend.htm
1/7/2008 10:08 AM 6048 pdmwarr.htm
1/7/2008 10:08 AM 16058 pdpconv.htm
1/7/2008 10:08 AM 6274 pdpconv_ebom_assemblies_where-used.htm
1/7/2008 10:08 AM 8255 pdpconv_ebom_components.htm
1/7/2008 10:08 AM 6517 pdpconv_proposals_where-used.htm
1/7/2008 10:08 AM 7241 pdpconv_quotes_where-used.htm
1/7/2008 10:08 AM 8170 pdpconv_rfqs_where-used.htm
1/7/2008 10:08 AM 12865 pdqinq.htm
1/7/2008 10:08 AM 6413 pdqinq_alternate_parts.htm
1/7/2008 10:08 AM 7054 pdqinq_documents.htm
1/7/2008 10:08 AM 9082 pdqinq_ecn_parts.htm
1/7/2008 10:08 AM 7646 pdqinq_item_billing.htm
1/7/2008 10:08 AM 7270 pdqinq_item_cost.htm
1/7/2008 10:08 AM 5373 pdqinq_item_standard_text.htm
1/7/2008 10:08 AM 4749 pdqinq_item_standard_text_notes.htm
1/7/2008 10:08 AM 4879 pdqinq_product_costs.htm
1/7/2008 10:08 AM 4855 pdqinq_product_prices.htm
1/7/2008 10:08 AM 4606 pdqinq_product_warranty_costs.htm
1/7/2008 10:08 AM 8048 pdqinq_project_item_cost.htm
1/7/2008 10:08 AM 9676 pdqinq_project_substitute_parts.htm
1/7/2008 10:08 AM 8866 pdqinq_projects.htm
1/7/2008 10:08 AM 5802 pdqinq_substitute_parts.htm
1/7/2008 10:08 AM 7384 pdqinq_vendors.htm
1/7/2008 10:08 AM 4877 pdqinq_where-used.htm
1/7/2008 10:08 AM 10919 pdqiqry.htm
1/7/2008 10:08 AM 9749 pdqmfr.htm
1/7/2008 10:08 AM 14211 pdqpqry.htm
1/7/2008 10:08 AM 8442 pdravr.htm
1/7/2008 10:08 AM 7401 pdrcat.htm
1/7/2008 10:08 AM 8136 pdrcost.htm
1/7/2008 10:08 AM 7087 pdritex.htm
1/7/2008 10:08 AM 9236 pdrmal.htm
1/7/2008 10:08 AM 10672 pdrmcat.htm
1/7/2008 10:08 AM 9372 pdrpml.htm
1/7/2008 10:08 AM 8204 pdrppe.htm
1/7/2008 10:08 AM 8286 pdrpprj.htm
1/7/2008 10:08 AM 6567 pdrpsub.htm
1/7/2008 10:08 AM 6626 pending_bank_accounts.htm
1/7/2008 10:08 AM 24206 per_diem_ceiling_calculations_special_topic_tr_4.htm
1/7/2008 10:08 AM 2575 performance_menu.htm
1/7/2008 10:08 AM 4309 performance_review_setup_menu.htm
1/7/2008 10:08 AM 5713 pjm533fm.htm
1/7/2008 10:08 AM 13935 pjm533fm_accounts.htm
1/7/2008 10:08 AM 3841 pjm533fy.htm
1/7/2008 10:08 AM 4317 pjm533pd.htm
1/7/2008 10:08 AM 16861 pjm533pj.htm
1/7/2008 10:08 AM 30543 pjmacgrp.htm
1/7/2008 10:08 AM 5395 pjmaglc.htm
1/7/2008 10:08 AM 5033 pjmalgrp.htm
1/7/2008 10:08 AM 12849 pjmaljnl.htm
1/7/2008 10:08 AM 5771 pjmaljnl_import_from_allocation_journal_history.htm
1/7/2008 10:08 AM 4633 pjmaltrp.htm
1/7/2008 10:08 AM 5476 pjmaltrp_link_projects.htm
1/7/2008 10:08 AM 5362 pjmaplc.htm
1/7/2008 10:08 AM 18510 pjmbase.htm
1/7/2008 10:08 AM 37221 pjmbasic.htm
1/7/2008 10:08 AM 2312 pjmbasic_notes_for_project.htm
1/7/2008 10:08 AM 7069 pjmbasic_organizational_history.htm
1/7/2008 10:08 AM 4608 pjmbasic_project_levels_setup.htm
1/7/2008 10:08 AM 6070 pjmbasic_project_location.htm
1/7/2008 10:08 AM 9477 pjmbasic_setup_account_org_links.htm
1/7/2008 10:08 AM 14663 pjmbceil.htm
1/7/2008 10:08 AM 7962 pjmbdglc.htm
1/7/2008 10:08 AM 11215 pjmbdper.htm
1/7/2008 10:08 AM 9502 pjmbdper_adjust_actual_project_budget.htm
1/7/2008 10:08 AM 8393 pjmbdper_escalate_project_account_budgets.htm
1/7/2008 10:08 AM 10091 pjmbdper_fill_project_account_budgets.htm
1/7/2008 10:08 AM 7296 pjmbdper_indirect.htm
1/7/2008 10:08 AM 8389 pjmbdper_move_project_account_budgets.htm
1/7/2008 10:08 AM 9662 pjmbdper_spread_project_account_budgets.htm
1/7/2008 10:08 AM 6867 pjmbdper_total_budget.htm
1/7/2008 10:08 AM 8041 pjmbdplc.htm
1/7/2008 10:08 AM 4194 pjmbdrev.htm
1/7/2008 10:08 AM 8743 pjmbdtot.htm
1/7/2008 10:08 AM 7894 pjmbdtot_indirect.htm
1/7/2008 10:08 AM 5625 pjmbdtot_total_budget.htm
1/7/2008 10:08 AM 4950 pjmblir.htm
1/7/2008 10:08 AM 12737 pjmbudco.htm
1/7/2008 10:08 AM 4960 pjmbudco_header.htm
1/7/2008 10:08 AM 8548 pjmbudco_hours.htm
1/7/2008 10:08 AM 7683 pjmbudco_subcontractors.htm
1/7/2008 10:08 AM 8165 pjmbudco_units.htm
1/7/2008 10:08 AM 9460 pjmburdt.htm
1/7/2008 10:08 AM 3688 pjmburdt_import_pool_base.htm
1/7/2008 10:08 AM 10190 pjmburdt_pool_base.htm
1/7/2008 10:08 AM 7800 pjmburfe.htm
1/7/2008 10:08 AM 7550 pjmceil.htm
1/7/2008 10:08 AM 7107 pjmclin.htm
1/7/2008 10:08 AM 8219 pjmclin_link_to_items.htm
5/30/2008 12:55 PM 28180 pjmcogs.htm
1/7/2008 10:08 AM 12517 pjmcost.htm
1/7/2008 10:08 AM 3859 pjmcosta.htm
1/7/2008 10:08 AM 5359 pjmcssr.htm
1/7/2008 10:08 AM 5542 pjmcssr_load_table.htm
1/7/2008 10:08 AM 5099 pjmcssrb.htm
1/7/2008 10:08 AM 6944 pjmcstfe.htm
1/7/2008 10:08 AM 4965 pjmdeliv.htm
1/7/2008 10:08 AM 7997 pjmeceil.htm
1/7/2008 10:08 AM 9779 pjmetcd.htm
1/7/2008 10:08 AM 11039 pjmetcd_indirect.htm
1/7/2008 10:08 AM 7158 pjmetcd_project_fee.htm
1/7/2008 10:08 AM 9634 pjmglce.htm
1/7/2008 10:08 AM 5128 pjmglce_revise_estimate_to_complete.htm
1/7/2008 10:08 AM 3507 pjmglce_total.htm
1/7/2008 10:08 AM 6994 pjmglcp.htm
1/7/2008 10:08 AM 5772 pjmglcpj.htm
1/7/2008 10:08 AM 16837 pjmgovt.htm
1/7/2008 10:08 AM 2367 pjmgovt_statement_of_work.htm
1/7/2008 10:08 AM 3513 pjmgovt_telephone_numbers.htm
1/7/2008 10:08 AM 7768 pjmhceil.htm
1/7/2008 10:08 AM 38633 pjminfo.htm
1/7/2008 10:08 AM 8221 pjminfo_1443_info.htm
1/7/2008 10:08 AM 7816 pjminfo_billings_from_schedule.htm
1/7/2008 10:08 AM 4664 pjminfo_cash_basis.htm
1/7/2008 10:08 AM 4859 pjminfo_customer_s.htm
1/7/2008 10:08 AM 26733 pjminfo_other_info.htm
1/7/2008 10:08 AM 4349 pjminfo_supporting_schedule_headers_detail_bills.htm
1/7/2008 10:08 AM 10260 pjmitprc.htm
1/7/2008 10:08 AM 9318 pjmitprc_cost_information.htm
1/7/2008 10:08 AM 5911 pjmitprc_defaults.htm
1/7/2008 10:08 AM 6401 pjmitprc_warranty_costs.htm
1/7/2008 10:08 AM 5061 pjmlib.htm
1/7/2008 10:08 AM 15273 pjmmjas.htm
1/7/2008 10:08 AM 4519 pjmmjas_cost_accounts.htm
1/7/2008 10:08 AM 9936 pjmmjas_cost_hours_base.htm
1/7/2008 10:08 AM 7868 pjmmjas_percentage_base.htm
1/7/2008 10:08 AM 7412 pjmmjchs.htm
1/7/2008 10:08 AM 7407 pjmmjlhs.htm
1/7/2008 10:08 AM 7965 pjmmlpao.htm
1/7/2008 10:08 AM 6831 pjmmmo.htm
1/7/2008 10:08 AM 15971 pjmmod.htm
1/7/2008 10:08 AM 10868 pjmmod_award_fee.htm
1/7/2008 10:08 AM 8041 pjmmod_units.htm
1/7/2008 10:08 AM 10495 pjmpao.htm
1/7/2008 10:08 AM 9180 pjmpaw.htm
1/7/2008 10:08 AM 4500 pjmplc.htm
1/7/2008 10:08 AM 4939 pjmplc_billing_rates.htm
1/7/2008 10:08 AM 9428 pjmplce.htm
1/7/2008 10:08 AM 4712 pjmplce_revise_estimate_to_complete.htm
1/7/2008 10:08 AM 3420 pjmplce_total.htm
1/7/2008 10:08 AM 7046 pjmplcp.htm
1/7/2008 10:08 AM 6918 pjmplcpj.htm
1/7/2008 10:08 AM 10410 pjmplcrt.htm
1/7/2008 10:08 AM 9878 pjmplcve.htm
1/7/2008 10:08 AM 6894 pjmplcvn.htm
1/7/2008 10:08 AM 7820 pjmplcwk.htm
1/7/2008 10:08 AM 17004 pjmpool.htm
1/7/2008 10:08 AM 10136 pjmpool_default_accounts.htm
1/7/2008 10:08 AM 18487 pjmpool_pool_base.htm
1/7/2008 10:08 AM 7924 pjmpool_pool_cost.htm
1/7/2008 10:08 AM 11789 pjmpool_pool_rates.htm
1/7/2008 10:08 AM 8900 pjmpool_service_center.htm
1/7/2008 10:08 AM 8717 pjmpow.htm
1/7/2008 10:08 AM 38850 pjmproj.htm
1/7/2008 10:08 AM 2409 pjmproj_notes_for_project.htm
1/7/2008 10:08 AM 6256 pjmproj_organizational_history.htm
1/7/2008 10:08 AM 4594 pjmproj_project_levels_setup.htm
1/7/2008 10:08 AM 4854 pjmproj_project_location.htm
1/7/2008 10:08 AM 9049 pjmproj_setup_account_org_links.htm
1/7/2008 10:08 AM 4934 pjmprseq.htm
1/7/2008 10:08 AM 17921 pjmptset.htm
1/7/2008 10:08 AM 4887 pjmptset_accounts.htm
1/7/2008 10:08 AM 4887 pjmptype.htm
1/7/2008 10:08 AM 33409 pjmpwfrt.htm
1/7/2008 10:08 AM 22511 pjmpycst.htm
1/7/2008 10:08 AM 6728 pjmpycst_prior_year_pool_amounts.htm
1/7/2008 10:08 AM 8445 pjmpygl.htm
1/7/2008 10:08 AM 10880 pjmpylab.htm
1/7/2008 10:08 AM 8020 pjmpytm.htm
1/7/2008 10:08 AM 5704 pjmpyunt.htm
1/7/2008 10:08 AM 12619 pjmramt.htm
1/7/2008 10:08 AM 55199 pjmrev.htm
1/7/2008 10:08 AM 9816 pjmrev_award_fee.htm
1/7/2008 10:08 AM 27408 pjmsetng.htm
1/7/2008 10:08 AM 3540 pjmsetng_corporate_settings.htm
1/7/2008 10:08 AM 4536 pjmsetng_select_revenue_formulas.htm
1/7/2008 10:08 AM 25713 pjmtceil.htm
1/7/2008 10:08 AM 5039 pjmtext.htm
1/7/2008 10:08 AM 3239 pjmtext_standard_text_where_used.htm
1/7/2008 10:08 AM 11302 pjmtmseq.htm
1/7/2008 10:08 AM 4999 pjmudinf.htm
1/7/2008 10:08 AM 9378 pjmudlab.htm
1/7/2008 10:08 AM 4600 pjmudlab_validated_text.htm
1/7/2008 10:08 AM 5718 pjmunbdp.htm
1/7/2008 10:08 AM 4387 pjmunbdp_period_summary.htm
1/7/2008 10:08 AM 9359 pjmvceil.htm
1/7/2008 10:08 AM 8912 pjmvewrk.htm
1/7/2008 10:08 AM 9898 pjmvnwrk.htm
1/7/2008 10:08 AM 11122 pjmwork.htm
1/7/2008 10:08 AM 6783 pjp533pr.htm
1/7/2008 10:08 AM 14794 pjpabjp.htm
1/7/2008 10:08 AM 8315 pjpalbud.htm
1/7/2008 10:08 AM 10208 pjpalcst.htm
1/7/2008 10:08 AM 5820 pjpappic.htm
1/7/2008 10:08 AM 5198 pjpbbcr.htm
1/7/2008 10:08 AM 5725 pjpbldra.htm
1/7/2008 10:08 AM 9119 pjpbreal.htm
1/7/2008 10:08 AM 9378 pjpchorg.htm
1/7/2008 10:08 AM 8697 pjpcogs.htm
1/7/2008 10:08 AM 15570 pjpcomm.htm
1/7/2008 10:08 AM 14135 pjpcompp.htm
1/7/2008 10:08 AM 5797 pjpcompp_check_row_count_and_purge_old_data.htm
5/30/2008 12:55 PM 14368 pjpcompr.htm
1/7/2008 10:08 AM 5436 pjpcretc.htm
1/7/2008 10:08 AM 7188 pjpcrlnk.htm
1/7/2008 10:08 AM 20224 pjpcrrpt.htm
1/7/2008 10:08 AM 9562 pjpcssr.htm
1/7/2008 10:08 AM 3666 pjpcssru.htm
1/7/2008 10:08 AM 6635 pjpcstr.htm
1/7/2008 10:08 AM 10255 pjpetcr.htm
1/7/2008 10:08 AM 7941 pjpetcu.htm
1/7/2008 10:08 AM 7275 pjpexcpt.htm
1/7/2008 10:08 AM 13301 pjpgoal.htm
1/7/2008 10:08 AM 6732 pjpimppl.htm
1/7/2008 10:08 AM 9312 pjpinbrd.htm
1/7/2008 10:08 AM 14662 pjpldrat.htm
1/7/2008 10:08 AM 14290 pjpmadd.htm
1/7/2008 10:08 AM 9123 pjpmbrt.htm
1/7/2008 10:08 AM 7046 pjpmjalc.htm
1/7/2008 10:08 AM 4447 pjpmjas.htm
1/7/2008 10:08 AM 10307 pjpobt.htm
5/30/2008 12:55 PM 6640 pjpperf.htm
5/30/2008 12:55 PM 10629 pjpplsum.htm
1/7/2008 10:08 AM 9699 pjppostp.htm
1/7/2008 10:08 AM 13212 pjppostr.htm
1/7/2008 10:08 AM 35505 pjpprep.htm
1/7/2008 10:08 AM 471002 pjpprep_error_messages_and_validation_detail.htm
1/7/2008 10:08 AM 546593 pjpprep_input_file_information.htm
1/7/2008 10:08 AM 6765 pjpprep_step_by_step_procedures.htm
1/7/2008 10:08 AM 218567 pjpprep_technical_information.htm
1/7/2008 10:08 AM 12050 pjpprev.htm
1/7/2008 10:08 AM 10303 pjpptran.htm
1/7/2008 10:08 AM 5184 pjppur.htm
1/7/2008 10:08 AM 8364 pjppurge.htm
1/7/2008 10:08 AM 11946 pjpreall.htm
1/7/2008 10:08 AM 2673 pjprevje.htm
1/7/2008 10:08 AM 7187 pjpsgoal.htm
1/7/2008 10:08 AM 8309 pjptool.htm
1/7/2008 10:08 AM 5524 pjptool_activate_inactivate_project.htm
1/7/2008 10:08 AM 5232 pjptool_assign_account_function_codes.htm
1/7/2008 10:08 AM 8229 pjptool_change_period_report_parameters.htm
1/7/2008 10:08 AM 5333 pjptool_check_and_or_rebuild_project_segment_ids.htm
1/7/2008 10:08 AM 3389 pjptool_check_for_open_journals.htm
1/7/2008 10:08 AM 3818 pjptool_check_pool_acct_org_setups.htm
1/7/2008 10:08 AM 4783 pjptool_compare_project_ledger_to_general_ledger.htm
1/7/2008 10:08 AM 7623 pjptool_compute_account_org_burden_rates.htm
1/7/2008 10:08 AM 8253 pjptool_copy_pools.htm
1/7/2008 10:08 AM 2698 pjptool_delete_duplicate_project_account_combinations.htm
1/7/2008 10:08 AM 4395 pjptool_display_invalid_pools.htm
1/7/2008 10:08 AM 5134 pjptool_fix_invalid_pools.htm
1/7/2008 10:08 AM 4223 pjptool_fix_vendor_employee_id_in_labor_history.htm
1/7/2008 10:08 AM 4843 pjptool_group_duplicates_in_labor_history.htm
1/7/2008 10:08 AM 2671 pjptool_set_level_in_project_master.htm
1/7/2008 10:08 AM 12125 pjptool_set_up_validations_using_poa.htm
1/7/2008 10:08 AM 7640 pjptool_synchronize_project_master_and_project_edit_tables.htm
1/7/2008 10:08 AM 5383 pjptool_update_contract.htm
1/7/2008 10:08 AM 5132 pjptool_update_period_of_performance.htm
1/7/2008 10:08 AM 7272 pjptool_update_poa_table_with_valid_links_reference_numbers.htm
1/7/2008 10:08 AM 4645 pjptool_update_prior_years_units_columns.htm
1/7/2008 10:08 AM 9389 pjptotu.htm
1/7/2008 10:08 AM 20073 pjpuplab.htm
1/7/2008 10:08 AM 8717 pjpuppsr.htm
1/7/2008 10:08 AM 17716 pjpuppy.htm
1/7/2008 10:08 AM 7291 pjpuptht.htm
1/7/2008 10:08 AM 6235 pjqetc.htm
1/7/2008 10:08 AM 8710 pjqetc_cost_info.htm
1/7/2008 10:08 AM 5877 pjqetc_org_cost_detail.htm
1/7/2008 10:08 AM 8650 pjqetc_org_cost_info.htm
1/7/2008 10:08 AM 6462 pjqetc_org_detail.htm
1/7/2008 10:08 AM 5855 pjqetc_project_cost_detail.htm
1/7/2008 10:08 AM 11138 pjqproj.htm
1/7/2008 10:08 AM 4874 pjqproj_employee_detail_glc.htm
1/7/2008 10:08 AM 4862 pjqproj_employee_detail_plc.htm
1/7/2008 10:08 AM 4399 pjqproj_employee_labor_summary.htm
1/7/2008 10:08 AM 5434 pjqproj_glc_labor_summary.htm
1/7/2008 10:08 AM 4483 pjqproj_labor_detail.htm
1/7/2008 10:08 AM 5282 pjqproj_plc_labor_summary.htm
1/7/2008 10:08 AM 3773 pjqproj_pool_detail.htm
1/7/2008 10:08 AM 6742 pjqproj_project_status.htm
1/7/2008 10:08 AM 4313 pjqproj_transaction_detail.htm
1/7/2008 10:08 AM 5134 pjqprojl.htm
1/7/2008 10:08 AM 11953 pjqprojp.htm
1/7/2008 10:08 AM 5037 pjqprojp_employee_detail_glc.htm
1/7/2008 10:08 AM 4758 pjqprojp_employee_detail_plc.htm
1/7/2008 10:08 AM 4337 pjqprojp_employee_labor_summary.htm
1/7/2008 10:08 AM 5084 pjqprojp_glc_labor_summary.htm
1/7/2008 10:08 AM 4421 pjqprojp_labor_detail.htm
1/7/2008 10:08 AM 5385 pjqprojp_plc_labor_summary.htm
1/7/2008 10:08 AM 4056 pjqprojp_pool_detail.htm
1/7/2008 10:08 AM 6609 pjqprojp_project_status.htm
1/7/2008 10:08 AM 4283 pjqprojp_transaction_detail.htm
1/7/2008 10:08 AM 9312 pjr533rp.htm
1/7/2008 10:08 AM 7405 pjraljnl.htm
1/7/2008 10:08 AM 7881 pjrbasic.htm
1/7/2008 10:08 AM 6850 pjrcssr.htm
1/7/2008 10:08 AM 6403 pjretc.htm
1/7/2008 10:08 AM 5334 pjretch.htm
1/7/2008 10:08 AM 6064 pjrform.htm
1/7/2008 10:08 AM 18074 pjrlabsm.htm
1/7/2008 10:08 AM 7558 pjrlabsm_print_project_labor_summary_continued.htm
1/7/2008 10:08 AM 19195 pjrnld.htm
1/7/2008 10:08 AM 10797 pjrorcst.htm
1/7/2008 10:08 AM 6458 pjrpag.htm
1/7/2008 10:08 AM 8071 pjrpool.htm
1/7/2008 10:08 AM 8255 pjrprlis.htm
1/7/2008 10:08 AM 26175 pjrproj.htm
1/7/2008 10:08 AM 7781 pjrpwf.htm
1/7/2008 10:08 AM 11030 pjrrev.htm
1/7/2008 10:08 AM 14706 pjrrevw.htm
1/7/2008 10:08 AM 6682 pjrsctr.htm
1/7/2008 10:08 AM 7989 pjrsetup.htm
1/7/2008 10:08 AM 6057 pjrsvcst.htm
1/7/2008 10:08 AM 30458 pjrtma.htm
2/6/2007 2:46 PM 10106 pjst1.gif
2/6/2007 2:45 PM 22276 pjst10.gif
2/6/2007 2:45 PM 13917 pjst11.gif
2/6/2007 2:46 PM 19880 pjst2.gif
2/6/2007 2:46 PM 5613 pjst3.gif
2/6/2007 2:46 PM 23501 pjst4.gif
2/6/2007 2:46 PM 22287 pjst5.gif
2/6/2007 2:45 PM 14857 pjst6.gif
2/6/2007 2:45 PM 13159 pjst7.gif
2/6/2007 2:45 PM 19139 pjst8.gif
2/6/2007 2:45 PM 15103 pjst9.gif
1/7/2008 10:08 AM 11140 pmmcmps.htm
1/7/2008 10:08 AM 7861 pmmexprc.htm
1/7/2008 10:08 AM 3043 pmmprcgp.htm
1/7/2008 10:08 AM 4714 pmmprnt.htm
1/7/2008 10:08 AM 7416 pmmproc.htm
1/7/2008 10:08 AM 11230 pmmques.htm
1/7/2008 10:08 AM 4217 pmmques_allowed_functions.htm
1/7/2008 10:08 AM 10794 pmmsprq.htm
1/7/2008 10:08 AM 6545 pmmsvr.htm
1/7/2008 10:08 AM 2739 pmmsvr_server_printers.htm
1/7/2008 10:08 AM 8071 pmppurge.htm
1/7/2008 10:08 AM 7108 pmrproct.htm
1/7/2008 10:08 AM 9610 pomacset.htm
1/7/2008 10:08 AM 15755 pomapset.htm
1/7/2008 10:08 AM 8838 pombrnch.htm
1/7/2008 10:08 AM 4026 pombrnch_contacts.htm
1/7/2008 10:08 AM 10148 pombuy.htm
1/7/2008 10:08 AM 5346 pombuy_link_acct_org.htm
1/7/2008 10:08 AM 3629 pombuy_link_default_vendor.htm
1/7/2008 10:08 AM 5035 pombuy_link_project.htm
1/7/2008 10:08 AM 5018 pomchng.htm
1/7/2008 10:08 AM 5040 pomcomcd.htm
1/7/2008 10:08 AM 15429 pomexpd.htm
1/7/2008 10:08 AM 3915 pomexpd_exchange_rates.htm
1/7/2008 10:08 AM 2498 pomexpd_expediting_notes.htm
1/7/2008 10:08 AM 5195 pomexpd_po_line_info.htm
1/7/2008 10:08 AM 6185 pomexpd_subcontract_po_line_detail.htm
1/7/2008 10:08 AM 4142 pomexpd_vendor_information.htm
1/7/2008 10:08 AM 4131 pomexpn.htm
1/7/2008 10:08 AM 3015 pomindcl.htm
1/7/2008 10:08 AM 12580 pomlchrg.htm
5/30/2008 12:55 PM 50407 pommain.htm
1/7/2008 10:08 AM 9106 pommain_account_distribution.htm
1/7/2008 10:08 AM 4252 pommain_address.htm
1/7/2008 10:08 AM 4177 pommain_currency_line_info.htm
1/7/2008 10:08 AM 11432 pommain_defaults.htm
1/7/2008 10:08 AM 7013 pommain_exchange_rates.htm
1/7/2008 10:08 AM 8410 pommain_header_documents.htm
1/7/2008 10:08 AM 11772 pommain_header_information.htm
1/7/2008 10:08 AM 3495 pommain_line_charges.htm
1/7/2008 10:08 AM 8573 pommain_line_documents.htm
1/7/2008 10:08 AM 3529 pommain_po_header_standard_text.htm
1/7/2008 10:08 AM 4158 pommain_po_line_standard_text.htm
1/7/2008 10:08 AM 3972 pommain_po_totals.htm
1/7/2008 10:08 AM 11709 pompopts.htm
1/7/2008 10:08 AM 40566 pompovch.htm
1/7/2008 10:08 AM 11287 pompovch_account_distribution.htm
1/7/2008 10:08 AM 6072 pompovch_address.htm
1/7/2008 10:08 AM 3428 pompovch_auto_allocate_charges.htm
1/7/2008 10:08 AM 5246 pompovch_check.htm
1/7/2008 10:08 AM 5129 pompovch_currency_line_info.htm
1/7/2008 10:08 AM 5088 pompovch_currency_line_info1.htm
1/7/2008 10:08 AM 9410 pompovch_customs_info.htm
1/7/2008 10:08 AM 3279 pompovch_document_location.htm
1/7/2008 10:08 AM 8552 pompovch_exchange_rates.htm
1/7/2008 10:08 AM 14210 pompovch_header_information.htm
1/7/2008 10:08 AM 6530 pompovch_line_charges.htm
1/7/2008 10:08 AM 11142 pompovch_match_receipts.htm
1/7/2008 10:08 AM 2710 pompovch_po_header_documents.htm
1/7/2008 10:08 AM 2968 pompovch_po_line_documents.htm
1/7/2008 10:08 AM 8423 pompovch_subcontract_po_line_completion_detail.htm
1/7/2008 10:08 AM 10243 pompovch_vendor_labor.htm
1/7/2008 10:08 AM 5280 pompovch_vendor_returns.htm
1/7/2008 10:08 AM 2933 pompovch_voucher_totals.htm
1/7/2008 10:08 AM 3400 pomprtyp.htm
1/7/2008 10:08 AM 8636 pomrels.htm
1/7/2008 10:08 AM 3931 pomrels_blanket_po_information.htm
1/7/2008 10:08 AM 4131 pomrels_exchange_rates.htm
1/7/2008 10:08 AM 34004 pomscst.htm
1/7/2008 10:08 AM 4085 pomscst_currency_line_info.htm
1/7/2008 10:08 AM 5870 pomscst_order_totals.htm
1/7/2008 10:08 AM 5050 pomscst_project_information.htm
1/7/2008 10:08 AM 2700 pomscst_subcontract_header_notes.htm
1/7/2008 10:08 AM 3847 pomscst_subcontract_po_header_standard_text.htm
1/7/2008 10:08 AM 3821 pomscst_subcontract_po_line_standard_text.htm
1/7/2008 10:08 AM 3332 pomscst_vendor_information.htm
1/7/2008 10:08 AM 19696 pomset.htm
1/7/2008 10:08 AM 7150 pomsetvn.htm
1/7/2008 10:08 AM 3871 pomship.htm
1/7/2008 10:08 AM 8483 pomstat.htm
1/7/2008 10:08 AM 4048 pomstat_exchange_rates.htm
1/7/2008 10:08 AM 3057 pomstat_purchase_order_line_detail_inquiry.htm
1/7/2008 10:08 AM 4991 pomstat_subcontract_po_line_detail.htm
1/7/2008 10:08 AM 5903 pomstext.htm
1/7/2008 10:08 AM 8149 pomterm.htm
1/7/2008 10:08 AM 3794 pomuom.htm
1/7/2008 10:08 AM 18079 pomuom_conversion.htm
1/7/2008 10:08 AM 16926 pomvend.htm
1/7/2008 10:08 AM 3117 pomvend_1099s.htm
1/7/2008 10:08 AM 11858 pomvend_cis_info.htm
1/7/2008 10:08 AM 3573 pomvend_contacts.htm
1/7/2008 10:08 AM 8147 pomvend_defaults.htm
1/7/2008 10:08 AM 6320 pomvend_multicurrency.htm
1/7/2008 10:08 AM 2528 pomvend_notes.htm
1/7/2008 10:08 AM 5716 pomvend_subcontractor_payment_control.htm
1/7/2008 10:08 AM 3527 pomvend_vat_info.htm
1/7/2008 10:08 AM 4782 pomvend_vendor_classification_codes.htm
1/7/2008 10:08 AM 4217 pomvnudf.htm
1/7/2008 10:08 AM 66231 pool_setup_tips_special_topic_pj_2.htm
1/7/2008 10:08 AM 7391 popaccr.htm
1/7/2008 10:08 AM 8609 poparch.htm
1/7/2008 10:08 AM 14020 popcomm.htm
1/7/2008 10:08 AM 10600 popdiscr.htm
1/7/2008 10:08 AM 13300 popdm.htm
1/7/2008 10:08 AM 5289 popdm_debit_memo_header.htm
1/7/2008 10:08 AM 4711 popdm_inspections.htm
1/7/2008 10:08 AM 2946 popdm_po_line_documents.htm
1/7/2008 10:08 AM 3075 popdm_po_line_header_documents.htm
1/7/2008 10:08 AM 4855 popdm_po_line_info.htm
1/7/2008 10:08 AM 4655 popdm_receipts.htm
1/7/2008 10:08 AM 4698 popdm_vendor_returns.htm
1/7/2008 10:08 AM 12072 poppovch.htm
1/7/2008 10:08 AM 6922 poprecon.htm
1/7/2008 10:08 AM 7710 popscacc.htm
1/7/2008 10:08 AM 13246 popscvch.htm
1/7/2008 10:08 AM 2544 poptool.htm
1/7/2008 10:08 AM 2909 popup_save_the_table_order.htm
1/7/2008 10:08 AM 6965 poqchng.htm
1/7/2008 10:08 AM 7511 poqchng_compare_change_order_lines.htm
1/7/2008 10:08 AM 7518 poqchng_compare_change_order_lines1.htm
1/7/2008 10:08 AM 7408 poqchng_current_po_change_order_lines.htm
1/7/2008 10:08 AM 3241 poqchng_header_text_codes.htm
1/7/2008 10:08 AM 7527 poqchng_old_po_change_order_lines.htm
1/7/2008 10:08 AM 5122 poqchng_po_change_order_header.htm
1/7/2008 10:08 AM 4853 poqchng_po_change_order_line_accounts.htm
1/7/2008 10:08 AM 4838 poqchng_po_change_order_line_accounts1.htm
1/7/2008 10:08 AM 4037 poqchng_po_change_order_line_charges.htm
1/7/2008 10:08 AM 3970 poqchng_po_change_order_line_charges1.htm
1/7/2008 10:08 AM 3182 poqchng_po_change_order_line_notes.htm
1/7/2008 10:08 AM 3186 poqchng_po_change_order_line_notes1.htm
1/7/2008 10:08 AM 3720 poqchng_po_change_order_line_text_codes.htm
1/7/2008 10:08 AM 3737 poqchng_po_change_order_line_text_codes1.htm
1/7/2008 10:08 AM 2934 poqchng_text.htm
1/7/2008 10:08 AM 2880 poqchng_text1.htm
1/7/2008 10:08 AM 3001 poqchng_text2.htm
1/7/2008 10:08 AM 6090 poqcomm.htm
1/7/2008 10:08 AM 5876 poqcomm_po_commitments_detail.htm
1/7/2008 10:08 AM 8635 poqinq.htm
1/7/2008 10:08 AM 4475 poqinq_alternate_parts.htm
1/7/2008 10:08 AM 7118 poqinq_documents.htm
1/7/2008 10:08 AM 9111 poqinq_ecn_parts.htm
1/7/2008 10:08 AM 5180 poqinq_item_billing.htm
1/7/2008 10:08 AM 5133 poqinq_item_cost.htm
1/7/2008 10:08 AM 3920 poqinq_item_standard_text.htm
1/7/2008 10:08 AM 3600 poqinq_item_standard_text_notes.htm
1/7/2008 10:08 AM 3495 poqinq_product_costs.htm
1/7/2008 10:08 AM 3599 poqinq_product_prices.htm
1/7/2008 10:08 AM 3422 poqinq_product_warranty_costs.htm
1/7/2008 10:08 AM 5562 poqinq_project_item_cost.htm
1/7/2008 10:08 AM 6660 poqinq_project_substitute_parts.htm
1/7/2008 10:08 AM 6253 poqinq_projects.htm
1/7/2008 10:08 AM 4066 poqinq_substitute_parts.htm
1/7/2008 10:08 AM 5354 poqinq_vendors.htm
1/7/2008 10:08 AM 3616 poqinq_where_used.htm
1/7/2008 10:08 AM 6941 poqiqry.htm
1/7/2008 10:08 AM 15348 poqitem.htm
1/7/2008 10:08 AM 4558 poqitem_alternate_parts.htm
1/7/2008 10:08 AM 7917 poqitem_assigned_vendor_list.htm
1/7/2008 10:08 AM 7813 poqitem_documents.htm
1/7/2008 10:08 AM 9015 poqitem_ecn_parts.htm
1/7/2008 10:08 AM 3645 poqitem_expediting_notes.htm
1/7/2008 10:08 AM 2893 poqitem_expediting_notes1.htm
1/7/2008 10:08 AM 4339 poqitem_item_standard_text.htm
1/7/2008 10:08 AM 3516 poqitem_item_standard_text_notes.htm
1/7/2008 10:08 AM 6022 poqitem_item_vendor_performance.htm
1/7/2008 10:08 AM 4290 poqitem_line_charges.htm
1/7/2008 10:08 AM 7218 poqitem_line_detail.htm
1/7/2008 10:08 AM 7133 poqitem_line_detail1.htm
1/7/2008 10:08 AM 3357 poqitem_line_notes.htm
1/7/2008 10:08 AM 3194 poqitem_line_notes1.htm
1/7/2008 10:08 AM 4049 poqitem_line_text_codes.htm
1/7/2008 10:08 AM 6916 poqitem_po_history.htm
1/7/2008 10:08 AM 3983 poqitem_po_history_line_text_codes.htm
1/7/2008 10:08 AM 2994 poqitem_po_history_text.htm
1/7/2008 10:08 AM 4236 poqitem_quote_line_charges.htm
1/7/2008 10:08 AM 4869 poqitem_quote_quantity_breakpoints.htm
1/7/2008 10:08 AM 6819 poqitem_reference_quotes.htm
1/7/2008 10:08 AM 5658 poqitem_request_for_quotes.htm
1/7/2008 10:08 AM 5957 poqitem_requisition_lines.htm
1/7/2008 10:08 AM 3424 poqitem_rfq_quantity_breakpoints.htm
1/7/2008 10:08 AM 3107 poqitem_text.htm
1/7/2008 10:08 AM 4450 poqitem_vendor_information.htm
1/7/2008 10:08 AM 6790 poqitem_vendor_quotes.htm
1/7/2008 10:08 AM 5058 poqitem_vendor_returns.htm
1/7/2008 10:08 AM 3297 poqitem_vendor_size_and_classification_information.htm
1/7/2008 10:08 AM 3770 poqitem_where_used.htm
1/7/2008 10:08 AM 8647 poqstat.htm
1/7/2008 10:08 AM 5237 poqstat_checks.htm
1/7/2008 10:08 AM 3538 poqstat_expedite_notes.htm
1/7/2008 10:08 AM 7106 poqstat_header_detail.htm
1/7/2008 10:08 AM 3152 poqstat_header_expediting_notes.htm
1/7/2008 10:08 AM 3619 poqstat_header_text_codes.htm
1/7/2008 10:08 AM 4365 poqstat_inspection_notes.htm
1/7/2008 10:08 AM 6054 poqstat_inspection_rejections.htm
1/7/2008 10:08 AM 8909 poqstat_inspections.htm
1/7/2008 10:08 AM 4174 poqstat_line_charges.htm
1/7/2008 10:08 AM 8319 poqstat_line_detail.htm
1/7/2008 10:08 AM 3335 poqstat_line_notes.htm
1/7/2008 10:08 AM 4055 poqstat_line_text_codes.htm
1/7/2008 10:08 AM 5401 poqstat_match_receipts.htm
1/7/2008 10:08 AM 5214 poqstat_match_receipts1.htm
1/7/2008 10:08 AM 11480 poqstat_open_vouchers_by_line.htm
1/7/2008 10:08 AM 10202 poqstat_purchase_order_lines.htm
1/7/2008 10:08 AM 3891 poqstat_receipt_notes.htm
1/7/2008 10:08 AM 8098 poqstat_receipts.htm
1/7/2008 10:08 AM 3936 poqstat_requisition.htm
1/7/2008 10:08 AM 13429 poqstat_subcontract_po_line_detail.htm
1/7/2008 10:08 AM 7530 poqstat_subcontract_po_match_status_update_for_open_vouchers.htm
1/7/2008 10:08 AM 7509 poqstat_subcontract_po_match_status_update_for_voucher_history.htm
1/7/2008 10:08 AM 6951 poqstat_subcontract_po_status_updates.htm
1/7/2008 10:08 AM 2962 poqstat_text.htm
1/7/2008 10:08 AM 3112 poqstat_text1.htm
1/7/2008 10:08 AM 4690 poqstat_vendor_returns.htm
1/7/2008 10:08 AM 11162 poqstat_voucher_history_by_line.htm
1/7/2008 10:08 AM 6200 poqstat_voucher_line_account_distribution.htm
1/7/2008 10:08 AM 6004 poqstat_voucher_line_account_distribution1.htm
1/7/2008 10:08 AM 6299 poqvqt.htm
1/7/2008 10:08 AM 2817 poqvqt_line_charges.htm
1/7/2008 10:08 AM 2635 poqvqt_line_notes.htm
1/7/2008 10:08 AM 4192 poqvqt_quantity_breakpoints.htm
1/7/2008 10:08 AM 4910 poqvqt_quote_header.htm
1/7/2008 10:08 AM 6088 poqvqt_quote_lines.htm
1/7/2008 10:08 AM 7969 poractv.htm
1/7/2008 10:08 AM 5904 pordm.htm
1/7/2008 10:08 AM 7577 porexpd.htm
1/7/2008 10:08 AM 8172 porpco.htm
1/7/2008 10:08 AM 16279 porppo.htm
1/7/2008 10:08 AM 7310 porreg.htm
1/7/2008 10:08 AM 4536 porvend.htm
1/7/2008 10:08 AM 7332 porvinfo.htm
1/7/2008 10:08 AM 2386 post_flowchart.htm
1/7/2008 10:08 AM 2845 post_revenue_flowchart_figure_pj_5.htm
1/7/2008 10:08 AM 2873 post_standard_bills_flowchart_figure_bl_3a.htm
1/7/2008 10:08 AM 2870 post_standard_bills_flowchart_figure_bl_3b.htm
1/7/2008 10:08 AM 2870 post_standard_bills_flowchart_figure_bl_3c.htm
1/7/2008 10:08 AM 12253 posting_revenue_and_variances_special_topic_pj_9.htm
1/7/2008 10:08 AM 35604 posting_revenue_to_owning_organization_performing_organization.htm
1/7/2008 10:08 AM 6873 posting_unrealized_gains_losses_special_topic_mu_6.htm
1/7/2008 10:08 AM 9057 ppmbuyal.htm
1/7/2008 10:08 AM 5110 ppmbuyal_approval_process.htm
1/7/2008 10:08 AM 7001 ppmbuyas.htm
1/7/2008 10:08 AM 4462 ppmbuyas_approval_process.htm
1/7/2008 10:08 AM 7337 ppmbuyas_assign_lines.htm
5/30/2008 12:55 PM 41806 ppmntrq1.htm
1/7/2008 10:08 AM 8716 ppmntrq1_account_distribution.htm
1/7/2008 10:08 AM 6178 ppmntrq1_approval_process.htm
1/7/2008 10:08 AM 6063 ppmntrq1_approval_process1.htm
1/7/2008 10:08 AM 5341 ppmntrq1_currency_line_info.htm
1/7/2008 10:08 AM 7328 ppmntrq1_exchange_rates.htm
1/7/2008 10:08 AM 14335 ppmntrq1_header_defaults.htm
1/7/2008 10:08 AM 8457 ppmntrq1_header_documents.htm
1/7/2008 10:08 AM 3973 ppmntrq1_line_charges.htm
1/7/2008 10:08 AM 8475 ppmntrq1_line_documents.htm
1/7/2008 10:08 AM 4274 ppmntrq1_requisition_header_standard_text.htm
1/7/2008 10:08 AM 5847 ppmntrq1_requisition_line_standard_text.htm
1/7/2008 10:08 AM 5870 ppmntrq1_requisition_totals.htm
5/30/2008 12:55 PM 42463 ppmntrq2.htm
1/7/2008 10:08 AM 8901 ppmntrq2_account_distribution.htm
1/7/2008 10:08 AM 6755 ppmntrq2_approval_process.htm
1/7/2008 10:08 AM 6306 ppmntrq2_approval_process1.htm
1/7/2008 10:08 AM 19687 ppmntrq2_assign_po.htm
1/7/2008 10:08 AM 5383 ppmntrq2_currency_line_info.htm
1/7/2008 10:08 AM 7319 ppmntrq2_exchange_rates.htm
1/7/2008 10:08 AM 7396 ppmntrq2_exchange_rates1.htm
1/7/2008 10:08 AM 7766 ppmntrq2_exchange_rates2.htm
1/7/2008 10:08 AM 14029 ppmntrq2_header_defaults.htm
1/7/2008 10:08 AM 8479 ppmntrq2_header_documents.htm
1/7/2008 10:08 AM 4112 ppmntrq2_line_charges.htm
1/7/2008 10:08 AM 8376 ppmntrq2_line_documents.htm
1/7/2008 10:08 AM 12062 ppmntrq2_reference_quotes.htm
1/7/2008 10:08 AM 12460 ppmntrq2_request_for_quotes.htm
1/7/2008 10:08 AM 4415 ppmntrq2_requisition_header_standard_text.htm
1/7/2008 10:08 AM 5932 ppmntrq2_requisition_line_standard_text.htm
1/7/2008 10:08 AM 5977 ppmntrq2_requisition_totals.htm
1/7/2008 10:08 AM 7166 ppmpohdr.htm
1/7/2008 10:08 AM 3837 ppmpohdr_address.htm
1/7/2008 10:08 AM 3593 ppmpohdr_header_standard_text.htm
1/7/2008 10:08 AM 3653 ppmprtyp.htm
1/7/2008 10:08 AM 3049 ppmqreas.htm
1/7/2008 10:08 AM 10876 ppmqti.htm
1/7/2008 10:08 AM 7205 ppmqti_exchange_rates.htm
1/7/2008 10:08 AM 7273 ppmqti_header.htm
1/7/2008 10:08 AM 3211 ppmqti_line_charges.htm
1/7/2008 10:08 AM 2526 ppmqti_line_notes.htm
1/7/2008 10:08 AM 3837 ppmqti_quantity_breakpoints.htm
1/7/2008 10:08 AM 2883 ppmqttyp.htm
1/7/2008 10:08 AM 13692 ppmqtv.htm
1/7/2008 10:08 AM 7331 ppmqtv_exchange_rates.htm
1/7/2008 10:08 AM 5628 ppmqtv_header.htm
1/7/2008 10:08 AM 3353 ppmqtv_line_charges.htm
1/7/2008 10:08 AM 2699 ppmqtv_line_notes.htm
1/7/2008 10:08 AM 3898 ppmqtv_quantity_breakpoints.htm
1/7/2008 10:08 AM 3919 ppmrcst.htm
1/7/2008 10:08 AM 17278 ppmrfqi.htm
1/7/2008 10:08 AM 5104 ppmrfqi_header.htm
1/7/2008 10:08 AM 8569 ppmrfqi_header_documents.htm
1/7/2008 10:08 AM 4527 ppmrfqi_line_defaults.htm
1/7/2008 10:08 AM 8450 ppmrfqi_line_documents.htm
1/7/2008 10:08 AM 2875 ppmrfqi_line_quantity_breakpoints.htm
1/7/2008 10:08 AM 4359 ppmrfqi_line_standard_text.htm
1/7/2008 10:08 AM 3536 ppmrfqi_vendor_item_info.htm
1/7/2008 10:08 AM 5629 ppmrfqse.htm
1/7/2008 10:08 AM 17181 ppmrfqv.htm
1/7/2008 10:08 AM 5295 ppmrfqv_header.htm
1/7/2008 10:08 AM 8478 ppmrfqv_header_documents.htm
1/7/2008 10:08 AM 3640 ppmrfqv_header_standard_text.htm
1/7/2008 10:08 AM 8581 ppmrfqv_line_documents.htm
1/7/2008 10:08 AM 2573 ppmrfqv_line_notes.htm
1/7/2008 10:08 AM 2938 ppmrfqv_line_quantity_breakpoints.htm
1/7/2008 10:08 AM 4228 ppmrfqv_line_standard_text.htm
1/7/2008 10:08 AM 12342 ppmrqapl.htm
1/7/2008 10:08 AM 8395 ppmrqapl_account_distribution.htm
1/7/2008 10:08 AM 2906 ppmrqapl_approval_line_notes.htm
1/7/2008 10:08 AM 5993 ppmrqapl_approval_process.htm
1/7/2008 10:08 AM 5166 ppmrqapl_currency_line_info.htm
1/7/2008 10:08 AM 4945 ppmrqapl_display_line_detail.htm
1/7/2008 10:08 AM 5218 ppmrqapl_exchange_rates.htm
1/7/2008 10:08 AM 5088 ppmrqapl_qc_line_text.htm
1/7/2008 10:08 AM 8332 ppmrqapp.htm
1/7/2008 10:08 AM 4275 ppmrqapp_link_acct_org.htm
1/7/2008 10:08 AM 3758 ppmrqapp_link_project.htm
1/7/2008 10:08 AM 5148 ppmrqapp_view_employee_approval.htm
1/7/2008 10:08 AM 6819 ppmrqapt.htm
1/7/2008 10:08 AM 4836 ppmrqapt_assign_employee_approval.htm
1/7/2008 10:08 AM 14894 ppmrqapx.htm
1/7/2008 10:08 AM 7291 ppmrqapx_account_distribution.htm
1/7/2008 10:08 AM 6715 ppmrqapx_approval_process.htm
1/7/2008 10:08 AM 5354 ppmrqapx_currency_line_info.htm
1/7/2008 10:08 AM 4959 ppmrqapx_display_line_detail.htm
1/7/2008 10:08 AM 5486 ppmrqapx_exchange_rates.htm
1/7/2008 10:08 AM 2785 ppmrqapx_header_notes.htm
1/7/2008 10:08 AM 6398 ppmrqapx_qc_line_text.htm
1/7/2008 10:08 AM 6112 ppmrqapx_requisition_totals.htm
1/7/2008 10:08 AM 26428 ppmrqln.htm
1/7/2008 10:08 AM 8126 ppmrqln_account_distribution.htm
1/7/2008 10:08 AM 6782 ppmrqln_approval_process.htm
1/7/2008 10:08 AM 6375 ppmrqln_approval_process1.htm
1/7/2008 10:08 AM 16805 ppmrqln_assign_po.htm
1/7/2008 10:08 AM 5213 ppmrqln_currency_line_info.htm
1/7/2008 10:08 AM 7062 ppmrqln_exchange_rates.htm
1/7/2008 10:08 AM 7766 ppmrqln_exchange_rates1.htm
1/7/2008 10:08 AM 7258 ppmrqln_exchange_rates2.htm
1/7/2008 10:08 AM 8488 ppmrqln_header_documents.htm
1/7/2008 10:08 AM 4020 ppmrqln_line_charges.htm
1/7/2008 10:08 AM 8481 ppmrqln_line_documents.htm
1/7/2008 10:08 AM 11628 ppmrqln_reference_quotes.htm
1/7/2008 10:08 AM 12714 ppmrqln_request_for_quotes.htm
1/7/2008 10:08 AM 4807 ppmrqln_requisition_header_standard_text.htm
1/7/2008 10:08 AM 5588 ppmrqln_requisition_line_standard_text.htm
1/7/2008 10:08 AM 6282 ppmrqop.htm
1/7/2008 10:08 AM 16264 ppmrqset.htm
1/7/2008 10:08 AM 3007 ppmrreas.htm
1/7/2008 10:08 AM 5580 ppmsetvn.htm
1/7/2008 10:08 AM 7100 ppmterm.htm
1/7/2008 10:08 AM 17118 ppmvend.htm
1/7/2008 10:08 AM 3107 ppmvend_1099s.htm
1/7/2008 10:08 AM 11695 ppmvend_cis_info.htm
1/7/2008 10:08 AM 3419 ppmvend_contacts.htm
1/7/2008 10:08 AM 7583 ppmvend_defaults.htm
1/7/2008 10:08 AM 6383 ppmvend_multicurrency.htm
1/7/2008 10:08 AM 2556 ppmvend_notes.htm
1/7/2008 10:08 AM 5779 ppmvend_subcontractor_payment_control.htm
1/7/2008 10:08 AM 3497 ppmvend_vat_info.htm
1/7/2008 10:08 AM 4679 ppmvend_vendor_classification_codes.htm
1/7/2008 10:08 AM 4532 ppmvnudf.htm
1/7/2008 10:08 AM 11193 pppgpo.htm
1/7/2008 10:08 AM 5304 pppvndp.htm
1/7/2008 10:08 AM 7870 ppqinq.htm
1/7/2008 10:08 AM 4555 ppqinq_alternate_parts.htm
1/7/2008 10:08 AM 7103 ppqinq_documents.htm
1/7/2008 10:08 AM 9207 ppqinq_ecn_parts.htm
1/7/2008 10:08 AM 5184 ppqinq_item_billing.htm
1/7/2008 10:08 AM 5128 ppqinq_item_cost.htm
1/7/2008 10:08 AM 4059 ppqinq_item_standard_text.htm
1/7/2008 10:08 AM 3500 ppqinq_item_standard_text_notes.htm
1/7/2008 10:08 AM 3462 ppqinq_product_costs.htm
1/7/2008 10:08 AM 3560 ppqinq_product_prices.htm
1/7/2008 10:08 AM 3440 ppqinq_product_warranty_costs.htm
1/7/2008 10:08 AM 5560 ppqinq_project_item_cost.htm
1/7/2008 10:08 AM 6603 ppqinq_project_substitute_parts.htm
1/7/2008 10:08 AM 6262 ppqinq_projects.htm
1/7/2008 10:08 AM 4080 ppqinq_substitute_parts.htm
1/7/2008 10:08 AM 5172 ppqinq_vendors.htm
1/7/2008 10:08 AM 3593 ppqinq_where_used.htm
1/7/2008 10:08 AM 6467 ppqiqry.htm
1/7/2008 10:08 AM 15316 ppqitem.htm
1/7/2008 10:08 AM 4563 ppqitem_alternate_parts.htm
1/7/2008 10:08 AM 7891 ppqitem_assigned_vendor_list.htm
1/7/2008 10:08 AM 8404 ppqitem_documents.htm
1/7/2008 10:08 AM 9015 ppqitem_ecn_parts.htm
1/7/2008 10:08 AM 4059 ppqitem_expediting_notes.htm
1/7/2008 10:08 AM 2797 ppqitem_expediting_notes1.htm
1/7/2008 10:08 AM 4377 ppqitem_item_standard_text.htm
1/7/2008 10:08 AM 3589 ppqitem_item_standard_text_notes.htm
1/7/2008 10:08 AM 6216 ppqitem_item_vendor_performance.htm
1/7/2008 10:08 AM 4533 ppqitem_line_charges.htm
1/7/2008 10:08 AM 7363 ppqitem_line_detail.htm
1/7/2008 10:08 AM 7216 ppqitem_line_detail1.htm
1/7/2008 10:08 AM 3453 ppqitem_line_notes.htm
1/7/2008 10:08 AM 3090 ppqitem_line_notes1.htm
1/7/2008 10:08 AM 4097 ppqitem_line_text_codes.htm
1/7/2008 10:08 AM 7511 ppqitem_po_history.htm
1/7/2008 10:08 AM 4030 ppqitem_po_history_line_text_codes.htm
1/7/2008 10:08 AM 2765 ppqitem_po_history_text.htm
1/7/2008 10:08 AM 4165 ppqitem_quote_line_charges.htm
1/7/2008 10:08 AM 4791 ppqitem_quote_quantity_breakpoints.htm
1/7/2008 10:08 AM 7013 ppqitem_reference_quotes.htm
1/7/2008 10:08 AM 5505 ppqitem_request_for_quotes.htm
1/7/2008 10:08 AM 6322 ppqitem_requisition_lines.htm
1/7/2008 10:08 AM 3455 ppqitem_rfq_quantity_breakpoints.htm
1/7/2008 10:08 AM 3016 ppqitem_text.htm
1/7/2008 10:08 AM 4535 ppqitem_vendor_information.htm
1/7/2008 10:08 AM 6925 ppqitem_vendor_quotes.htm
1/7/2008 10:08 AM 4886 ppqitem_vendor_returns.htm
1/7/2008 10:08 AM 3315 ppqitem_vendor_size_and_classification_information.htm
1/7/2008 10:08 AM 3785 ppqitem_where_used.htm
1/7/2008 10:08 AM 13532 ppqrqsts.htm
1/7/2008 10:08 AM 4285 ppqrqsts_checks.htm
1/7/2008 10:08 AM 3446 ppqrqsts_expediting_notes.htm
1/7/2008 10:08 AM 4241 ppqrqsts_inspection_notes.htm
1/7/2008 10:08 AM 6176 ppqrqsts_inspection_rejections.htm
1/7/2008 10:08 AM 4760 ppqrqsts_match_receipts.htm
1/7/2008 10:08 AM 4784 ppqrqsts_match_receipts_history.htm
1/7/2008 10:08 AM 6383 ppqrqsts_open_voucher_by_lines.htm
1/7/2008 10:08 AM 3677 ppqrqsts_po_header_text_codes.htm
1/7/2008 10:08 AM 3602 ppqrqsts_po_line_receipt_notes.htm
1/7/2008 10:08 AM 6600 ppqrqsts_purchase_order_header_detail.htm
1/7/2008 10:08 AM 2968 ppqrqsts_purchase_order_header_text.htm
1/7/2008 10:08 AM 4366 ppqrqsts_purchase_order_line_charges.htm
1/7/2008 10:08 AM 7123 ppqrqsts_purchase_order_line_detail.htm
1/7/2008 10:08 AM 3380 ppqrqsts_purchase_order_line_notes.htm
1/7/2008 10:08 AM 7537 ppqrqsts_purchase_order_line_receipts.htm
1/7/2008 10:08 AM 2978 ppqrqsts_purchase_order_line_text.htm
1/7/2008 10:08 AM 3998 ppqrqsts_purchase_order_line_text_codes.htm
1/7/2008 10:08 AM 7420 ppqrqsts_purchase_order_lines.htm
1/7/2008 10:08 AM 8506 ppqrqsts_receipt_inspections.htm
1/7/2008 10:08 AM 5336 ppqrqsts_referenced_quotes.htm
1/7/2008 10:08 AM 5760 ppqrqsts_request_for_quotes.htm
1/7/2008 10:08 AM 5260 ppqrqsts_requisition_header_approval.htm
1/7/2008 10:08 AM 3483 ppqrqsts_requisition_header_approval_notes.htm
1/7/2008 10:08 AM 4442 ppqrqsts_requisition_header_detail.htm
1/7/2008 10:08 AM 3175 ppqrqsts_requisition_header_text.htm
1/7/2008 10:08 AM 3467 ppqrqsts_requisition_header_text_codes.htm
1/7/2008 10:08 AM 6680 ppqrqsts_requisition_line_approval.htm
1/7/2008 10:08 AM 4175 ppqrqsts_requisition_line_approval_notes.htm
1/7/2008 10:08 AM 4987 ppqrqsts_requisition_line_charges.htm
1/7/2008 10:08 AM 4859 ppqrqsts_requisition_line_detail.htm
1/7/2008 10:08 AM 3353 ppqrqsts_requisition_line_internal_notes.htm
1/7/2008 10:08 AM 2945 ppqrqsts_requisition_line_notes.htm
1/7/2008 10:08 AM 3312 ppqrqsts_requisition_line_text.htm
1/7/2008 10:08 AM 3418 ppqrqsts_requisition_line_text_codes.htm
1/7/2008 10:08 AM 8505 ppqrqsts_requisition_lines.htm
1/7/2008 10:08 AM 4506 ppqrqsts_vendor_returns.htm
1/7/2008 10:08 AM 6169 ppqrqsts_voucher_history_by_line.htm
1/7/2008 10:08 AM 5439 ppqrqsts_voucher_line_account_distribution.htm
1/7/2008 10:08 AM 6081 ppqrqsts_voucher_line_account_distribution1.htm
1/7/2008 10:08 AM 9597 ppqvndp.htm
1/7/2008 10:08 AM 5565 ppqvndp_assigned_items_list.htm
1/7/2008 10:08 AM 5783 ppqvndp_po_receipts.htm
1/7/2008 10:08 AM 4415 ppqvndp_vendor_addresses.htm
1/7/2008 10:08 AM 3390 ppqvndp_vendor_contacts.htm
1/7/2008 10:08 AM 5745 ppqvndp_vendor_item_performance.htm
1/7/2008 10:08 AM 2489 ppqvndp_vendor_notes.htm
1/7/2008 10:08 AM 5350 ppqvndp_vendor_performance.htm
1/7/2008 10:08 AM 3575 ppqvndp_vendor_returns.htm
1/7/2008 10:08 AM 6492 ppqvqt.htm
1/7/2008 10:08 AM 3601 ppqvqt_line_charges.htm
1/7/2008 10:08 AM 2713 ppqvqt_line_notes.htm
1/7/2008 10:08 AM 4575 ppqvqt_quantity_breakpoints.htm
1/7/2008 10:08 AM 5001 ppqvqt_quote_header.htm
1/7/2008 10:08 AM 6190 ppqvqt_quote_lines.htm
1/7/2008 10:08 AM 7760 pprappr.htm
1/7/2008 10:08 AM 4450 pprcomt.htm
1/7/2008 10:08 AM 8501 pprprrfq.htm
1/7/2008 10:08 AM 8525 pprprrq.htm
1/7/2008 10:08 AM 4323 pprvend.htm
1/7/2008 10:08 AM 6682 pprvinfo.htm
9/21/2007 8:46 AM 901 preview.gif
9/27/2007 10:41 AM 136 print.gif
12/22/2006 5:27 PM 111 print1.gif
12/22/2006 5:27 PM 107 print2.gif
11/10/2006 9:52 AM 35102 print_financial_statement.jpg
11/10/2006 9:52 AM 22123 print_financial_statement_fs_code.jpg
11/10/2006 9:52 AM 26109 print_financial_statement_report.jpg
4/13/2007 12:13 PM 677 print_normal.gif
4/11/2007 10:38 AM 641 print_selected.gif
12/22/2006 5:16 PM 119 print_test_h.gif
12/22/2006 5:18 PM 117 print_test_n.gif
1/7/2008 10:08 AM 21851 printing_a_p_checks_special_topic_ap_5.htm
1/7/2008 10:08 AM 2638 prmcdgs.htm
1/7/2008 10:08 AM 2539 prmcdgs_special_setup.htm
1/7/2008 10:08 AM 8840 prmckset.htm
5/30/2008 12:55 PM 17617 prmcourt.htm
1/7/2008 10:08 AM 3207 prmcourt_ap_vendor_info.htm
1/7/2008 10:08 AM 6377 prmcsbi.htm
1/7/2008 10:08 AM 2690 prmcsset.htm
1/7/2008 10:08 AM 4245 prmddb.htm
1/7/2008 10:08 AM 9274 prmddc.htm
1/7/2008 10:08 AM 5410 prmddc_posting_advice_information.htm
1/7/2008 10:08 AM 30378 prmded.htm
1/7/2008 10:08 AM 6225 prmded_account_vendor_reference_numbers.htm
1/7/2008 10:08 AM 14486 prmded_contribution_table.htm
1/7/2008 10:08 AM 4847 prmded_federal_taxability.htm
1/7/2008 10:08 AM 4905 prmded_local_taxability.htm
1/7/2008 10:08 AM 5211 prmded_state_taxability.htm
1/7/2008 10:08 AM 4902 prmdedsc.htm
1/7/2008 10:08 AM 2571 prmdics.htm
1/7/2008 10:08 AM 19827 prmebond.htm
1/7/2008 10:08 AM 11894 prmebt.htm
1/7/2008 10:08 AM 11725 prmebt_maintain_employee_bank_info_pending_setup.htm
1/7/2008 10:08 AM 7959 prmecnt.htm
1/7/2008 10:08 AM 10108 prmeded.htm
1/7/2008 10:08 AM 2499 prmegarn.htm
1/7/2008 10:08 AM 2410 prmegarn_administrative_fees.htm
1/7/2008 10:08 AM 2404 prmegarn_child_support.htm
1/7/2008 10:08 AM 2404 prmegarn_creditor_debt.htm
1/7/2008 10:08 AM 2400 prmegarn_fed_admin_wages_student_loan.htm
1/7/2008 10:08 AM 2386 prmegarn_federal_tax_levy.htm
1/7/2008 10:08 AM 2384 prmegarn_state_tax_levy.htm
1/7/2008 10:08 AM 5265 prmego.htm
1/7/2008 10:08 AM 4589 prmego_calculation_criteria.htm
1/7/2008 10:08 AM 5141 prmeic.htm
1/7/2008 10:08 AM 18939 prmerf.htm
1/7/2008 10:08 AM 5145 prmerf_contribution_project_distribution.htm
1/7/2008 10:08 AM 6523 prmerf_contributions.htm
1/7/2008 10:08 AM 7547 prmerf_deductions.htm
1/7/2008 10:08 AM 8318 prmerf_fringe_detail.htm
1/7/2008 10:08 AM 6897 prmerf_maintain_employee_earnings_direct_deposit_info.htm
1/7/2008 10:08 AM 6114 prmerf_pay_type_project_distribution.htm
1/7/2008 10:08 AM 10699 prmerf_pay_types.htm
1/7/2008 10:08 AM 15858 prmerf_taxes_withheld.htm
1/7/2008 10:08 AM 5606 prmerf_taxes_withheld_project_distribution.htm
1/7/2008 10:08 AM 7118 prmerf_timesheets.htm
1/7/2008 10:08 AM 5303 prmerf_union_deduction_detail.htm
1/7/2008 10:08 AM 8352 prmerf_worker_s_comp.htm
1/7/2008 10:08 AM 5367 prmerf_worker_s_comp_project_distribution.htm
1/7/2008 10:08 AM 10091 prmerf_ytd_info.htm
1/7/2008 10:08 AM 5606 prmerf_ytd_info1.htm
1/7/2008 10:08 AM 4997 prmerf_ytd_info2.htm
1/7/2008 10:08 AM 4075 prmerf_ytd_info3.htm
1/7/2008 10:08 AM 3462 prmerf_ytd_info4.htm
1/7/2008 10:08 AM 11753 prmetax.htm
1/7/2008 10:08 AM 4732 prmetax_multi_state_taxes.htm
1/7/2008 10:08 AM 8787 prmetax_tax_reporting_info.htm
1/7/2008 10:08 AM 2511 prmflvy.htm
1/7/2008 10:08 AM 8407 prmfti.htm
1/7/2008 10:08 AM 4675 prmftt.htm
1/7/2008 10:08 AM 4718 prmlsd.htm
1/7/2008 10:08 AM 11101 prmlti.htm
1/7/2008 10:08 AM 4626 prmltt.htm
1/7/2008 10:08 AM 4914 prmmag.htm
1/7/2008 10:08 AM 5135 prmmc.htm
1/7/2008 10:08 AM 7152 prmmclo.htm
1/7/2008 10:08 AM 8741 prmmcso.htm
1/7/2008 10:08 AM 5067 prmpaytt.htm
1/7/2008 10:08 AM 3940 prmpaytt_local.htm
1/7/2008 10:08 AM 4494 prmpaytt_state.htm
1/7/2008 10:08 AM 12891 prmprpd.htm
1/7/2008 10:08 AM 23365 prmprset.htm
1/7/2008 10:08 AM 7136 prmprset_direct_charge_options.htm
1/7/2008 10:08 AM 22617 prmptf.htm
1/7/2008 10:08 AM 4283 prmptf_contribution_project_distribution.htm
1/7/2008 10:08 AM 5246 prmptf_contributions.htm
1/7/2008 10:08 AM 5785 prmptf_deductions.htm
1/7/2008 10:08 AM 8083 prmptf_fringe_detail.htm
1/7/2008 10:08 AM 5303 prmptf_maintain_payroll_edit_table_direct_deposit_info.htm
1/7/2008 10:08 AM 4833 prmptf_pay_type_project_distribution.htm
1/7/2008 10:08 AM 7794 prmptf_pay_types.htm
1/7/2008 10:08 AM 4691 prmptf_taxes_witheld_project_distribution.htm
1/7/2008 10:08 AM 12243 prmptf_taxes_withheld.htm
1/7/2008 10:08 AM 6259 prmptf_timesheets.htm
1/7/2008 10:08 AM 4851 prmptf_union_deduction_detail.htm
1/7/2008 10:08 AM 5972 prmptf_worker_s_comp.htm
1/7/2008 10:08 AM 4604 prmptf_worker_s_comp_project_distribution.htm
1/7/2008 10:08 AM 6922 prmrnset.htm
1/7/2008 10:08 AM 4441 prmrtax.htm
1/7/2008 10:08 AM 10010 prmsmm.htm
1/7/2008 10:08 AM 2493 prmsmw.htm
1/7/2008 10:08 AM 5377 prmssd.htm
1/7/2008 10:08 AM 10822 prmsti.htm
1/7/2008 10:08 AM 5642 prmsti_tax_id_ref_no_vendor_info.htm
1/7/2008 10:08 AM 5123 prmstt.htm
1/7/2008 10:08 AM 4046 prmsww.htm
1/7/2008 10:08 AM 3715 prmsww_tax_id_ref_no_vendor_info.htm
1/7/2008 10:08 AM 17639 prmw2.htm
1/7/2008 10:08 AM 13114 prmw2_box_12.htm
1/7/2008 10:08 AM 3657 prmw2_local.htm
1/7/2008 10:08 AM 4167 prmw2_state.htm
1/7/2008 10:08 AM 6122 prmwc.htm
1/7/2008 10:08 AM 3565 prmwcmc.htm
1/7/2008 10:08 AM 6891 pro_forma_vat_invoices_special_topic_ap_14.htm
3/14/2007 8:49 AM 12624 proc-plan_flow_chart.gif
9/21/2007 8:06 AM 136 process.gif
1/7/2008 10:08 AM 4495 process_controller.htm
1/7/2008 10:08 AM 16879 process_management_overview.htm
1/7/2008 10:08 AM 4488 process_management_security.htm
1/7/2008 10:08 AM 22907 process_material_requirements_special_topic_pc_1.htm
1/7/2008 10:08 AM 6356 process_server_configuration.htm
1/7/2008 10:08 AM 4715 process_server_operation.htm
1/7/2008 10:08 AM 12132 processing_progress_payment_invoices.htm
9/21/2007 7:20 AM 156 procprin.gif
1/7/2008 10:08 AM 2628 procurement_planning_flowchart_special_topic_pp-1.htm
1/7/2008 10:08 AM 3817 procurement_planning_overview.htm
1/7/2008 10:08 AM 7296 product_definition_overview.htm
1/7/2008 10:08 AM 2877 production_control_overview.htm
1/7/2008 10:08 AM 3700 progress_payment_bills_special_topic_bl_6.htm
1/7/2008 10:08 AM 26167 proj_acct_org_validations_special_topic_pj_17.htm
1/7/2008 10:08 AM 36583 project_account_groups_special_topic_pj_18.htm
1/7/2008 10:08 AM 3786 project_account_organization_validation_flowchart.htm
1/7/2008 10:08 AM 54066 project_budget_special_topic_bp_1.htm
1/7/2008 10:08 AM 26210 project_levels_and_data_special_topic_pj_14.htm
5/30/2008 12:55 PM 19097 project_planner_interface_overview.htm
5/30/2008 12:55 PM 4625 project_setup_overview.htm
1/7/2008 10:08 AM 64220 project_setup_tips_special_topic_pj_3.htm
1/7/2008 10:08 AM 15071 project_transfer_special_topic_pj_20.htm
1/7/2008 10:08 AM 7394 project_transfer_versus_multi_job_special_topic_pj_22.htm
1/7/2008 10:08 AM 2393 projections_flowchart.htm
1/7/2008 10:08 AM 3051 projects_flowcharts_special_topic_pj_1.htm
1/7/2008 10:08 AM 15650 prpapvch.htm
1/7/2008 10:08 AM 5655 prpavck.htm
1/7/2008 10:08 AM 7263 prpbank.htm
1/7/2008 10:08 AM 4105 prpcknum.htm
1/7/2008 10:08 AM 6873 prpclrts.htm
1/7/2008 10:08 AM 4672 prpcntry.htm
1/7/2008 10:08 AM 14725 prpcpr.htm
1/7/2008 10:08 AM 11249 prpcw2.htm
1/7/2008 10:08 AM 5091 prpego.htm
1/7/2008 10:08 AM 11658 prpfqtd.htm
1/7/2008 10:08 AM 6660 prpfrbnd.htm
1/7/2008 10:08 AM 11588 prppadt.htm
1/7/2008 10:08 AM 18142 prppchk.htm
1/7/2008 10:08 AM 4036 prppdcls.htm
1/7/2008 10:08 AM 18111 prpppaf.htm
1/7/2008 10:08 AM 13825 prpppcls.htm
1/7/2008 10:08 AM 13077 prpprtd.htm
1/7/2008 10:08 AM 13654 prppycls.htm
1/7/2008 10:08 AM 29154 prprcomp.htm
1/7/2008 10:08 AM 10213 prpsded.htm
1/7/2008 10:08 AM 9572 prpsexli.htm
1/7/2008 10:08 AM 6580 prpsmm.htm
1/7/2008 10:08 AM 5476 prpspre.htm
1/7/2008 10:08 AM 3503 prpustop.htm
1/7/2008 10:08 AM 3812 prpvchk.htm
1/7/2008 10:08 AM 4033 prpvpaf.htm
1/7/2008 10:08 AM 6057 prpw2f.htm
1/7/2008 10:08 AM 6648 prpw2s.htm
1/7/2008 10:08 AM 11158 prqbadt.htm
1/7/2008 10:08 AM 9030 prqbhs.htm
1/7/2008 10:08 AM 7452 prqebt.htm
1/7/2008 10:08 AM 6620 prqebt_active_bank_accounts.htm
1/7/2008 10:08 AM 6535 prqebt_pending_bank_accounts.htm
1/7/2008 10:08 AM 7582 prqecnt.htm
1/7/2008 10:08 AM 8141 prqeded.htm
1/7/2008 10:08 AM 2528 prqegarn.htm
1/7/2008 10:08 AM 2417 prqegarn_administrative_fee_inquiry.htm
1/7/2008 10:08 AM 2408 prqegarn_child_information.htm
1/7/2008 10:08 AM 2412 prqegarn_child_support_inquiry.htm
1/7/2008 10:08 AM 2412 prqegarn_creditir_debt_inquiry.htm
1/7/2008 10:08 AM 2431 prqegarn_federal_admin_wages_student_loan_inquiry.htm
1/7/2008 10:08 AM 2415 prqegarn_federal_tax_levy_inquiry.htm
1/7/2008 10:08 AM 2410 prqegarn_levy_detail_inquiry.htm
1/7/2008 10:08 AM 2418 prqegarn_personal_exemptions_inquiry.htm
1/7/2008 10:08 AM 2413 prqegarn_state_tax_levy_inquiry.htm
1/7/2008 10:08 AM 16578 prqehis.htm
7/21/2008 9:05 AM 19090 prqeinfo.htm
1/7/2008 10:08 AM 3963 prqeinfo_employee_phone_inquiry.htm
1/7/2008 10:08 AM 13908 prqerf.htm
1/7/2008 10:08 AM 4470 prqerf_contributions_inquiry.htm
1/7/2008 10:08 AM 4730 prqerf_deductions_inquiry.htm
1/7/2008 10:08 AM 2426 prqerf_garnishment_detail.htm
1/7/2008 10:08 AM 4487 prqerf_localities_inquiry.htm
1/7/2008 10:08 AM 5612 prqerf_pay_type_inquiry.htm
1/7/2008 10:08 AM 2413 prqerf_state_pay_type_inquiry.htm
1/7/2008 10:08 AM 2410 prqerf_state_taxes_inquiry.htm
1/7/2008 10:08 AM 5463 prqerf_worker_s_comp_inquiry.htm
1/7/2008 10:08 AM 20252 prqetax.htm
1/7/2008 10:08 AM 13271 prqptf.htm
1/7/2008 10:08 AM 4188 prqptf_contributions_inquiry.htm
1/7/2008 10:08 AM 4474 prqptf_deductions_inquiry.htm
1/7/2008 10:08 AM 4200 prqptf_localities_inquiry.htm
1/7/2008 10:08 AM 5309 prqptf_pay_types_inquiry.htm
1/7/2008 10:08 AM 2410 prqptf_state_taxes_inquiry.htm
1/7/2008 10:08 AM 4993 prqptf_worker_s_comp_inquiry.htm
1/7/2008 10:08 AM 3091 prrbank.htm
1/7/2008 10:08 AM 18363 prrcert.htm
1/7/2008 10:08 AM 7396 prrcourt.htm
1/7/2008 10:08 AM 2982 prrddb.htm
1/7/2008 10:08 AM 32976 prrdeds.htm
1/7/2008 10:08 AM 5049 prrebt.htm
1/7/2008 10:08 AM 10914 prrerf.htm
1/7/2008 10:08 AM 5403 prrfdtax.htm
1/7/2008 10:08 AM 10166 prrfica.htm
1/7/2008 10:08 AM 5298 prrlcwh.htm
1/7/2008 10:08 AM 14119 prrmben.htm
1/7/2008 10:08 AM 6172 prrptf.htm
1/7/2008 10:08 AM 7016 prrsttax.htm
1/7/2008 10:08 AM 5171 prrstwh.htm
1/7/2008 10:08 AM 5801 prrvchr.htm
1/7/2008 10:08 AM 9500 prrw2.htm
1/7/2008 10:08 AM 3894 prrw2r.htm
1/7/2008 10:08 AM 5210 prrwctax.htm
1/7/2008 10:08 AM 22028 prrwkst.htm
1/7/2008 10:08 AM 4524 purchase_change_orders_special_topic_po_2.htm
3/2/2007 4:44 PM 13185 purchasing_flowchart.gif
1/7/2008 10:08 AM 2624 purchasing_flowchart_special_topic_po_1.htm
1/7/2008 10:08 AM 4194 purchasing_overview.htm
10/29/2007 6:03 PM 1042 query.gif
1/7/2008 10:08 AM 16017 rcminsp.htm
1/7/2008 10:08 AM 48138 rcminsp_additional_receiving_info_for_autocreated_fixed_assets.htm
1/7/2008 10:08 AM 8401 rcminsp_documents.htm
1/7/2008 10:08 AM 3045 rcminsp_inspection_line_notes.htm
1/7/2008 10:08 AM 4923 rcminsp_po_line_info.htm
1/7/2008 10:08 AM 4276 rcminsp_po_line_standard_text.htm
1/7/2008 10:08 AM 8529 rcminsp_rejection_info.htm
1/7/2008 10:08 AM 10180 rcminsp_serial_lot_assignment.htm
1/7/2008 10:08 AM 10878 rcmmsrc.htm
1/7/2008 10:08 AM 3970 rcmmsrc_cost_elements.htm
1/7/2008 10:08 AM 9523 rcmmsrc_serial_lot_assignment.htm
1/7/2008 10:08 AM 21603 rcmporc.htm
1/7/2008 10:08 AM 48662 rcmporc_additional_receiving_info_for_autocreated_fixed_assets.htm
1/7/2008 10:08 AM 7606 rcmporc_documents.htm
1/7/2008 10:08 AM 5184 rcmporc_po_line_info.htm
1/7/2008 10:08 AM 9633 rcmporc_serial_lot_assignment.htm
1/7/2008 10:08 AM 3414 rcmrejcd.htm
1/7/2008 10:08 AM 13402 rcmrtrn.htm
1/7/2008 10:08 AM 4978 rcmrtrn_return_accounts.htm
1/7/2008 10:08 AM 8554 rcmrtrn_serial_lot_disposition.htm
1/7/2008 10:08 AM 13486 rcmset.htm
1/7/2008 10:08 AM 7985 rcqstat.htm
1/7/2008 10:08 AM 5205 rcqstat_checks.htm
1/7/2008 10:08 AM 3577 rcqstat_expedite_notes.htm
1/7/2008 10:08 AM 7203 rcqstat_header_detail.htm
1/7/2008 10:08 AM 2954 rcqstat_header_expediting_notes.htm
1/7/2008 10:08 AM 3704 rcqstat_header_text_codes.htm
1/7/2008 10:08 AM 4419 rcqstat_inspection_notes.htm
1/7/2008 10:08 AM 6067 rcqstat_inspection_rejections.htm
1/7/2008 10:08 AM 8906 rcqstat_inspections.htm
1/7/2008 10:08 AM 4204 rcqstat_line_charges.htm
1/7/2008 10:08 AM 7827 rcqstat_line_detail.htm
1/7/2008 10:08 AM 3288 rcqstat_line_notes.htm
1/7/2008 10:08 AM 4009 rcqstat_line_text_codes.htm
1/7/2008 10:08 AM 5019 rcqstat_match_receipts.htm
1/7/2008 10:08 AM 5112 rcqstat_match_receipts1.htm
1/7/2008 10:08 AM 8013 rcqstat_open_vouchers_by_line.htm
1/7/2008 10:08 AM 10680 rcqstat_purchase_order_lines.htm
1/7/2008 10:08 AM 3734 rcqstat_receipt_notes.htm
1/7/2008 10:08 AM 8093 rcqstat_receipts.htm
1/7/2008 10:08 AM 4106 rcqstat_requisition.htm
1/7/2008 10:08 AM 13915 rcqstat_subcontract_po_line_detail.htm
1/7/2008 10:08 AM 8591 rcqstat_subcontract_po_match_status_update_for_open_voucher.htm
1/7/2008 10:08 AM 8185 rcqstat_subcontract_po_match_status_update_for_voucher_history.htm
1/7/2008 10:08 AM 9882 rcqstat_subcontract_po_open_vouchers_by_line.htm
1/7/2008 10:08 AM 7850 rcqstat_subcontract_po_status_updates.htm
1/7/2008 10:08 AM 9921 rcqstat_subcontract_po_voucher_history_by_line.htm
1/7/2008 10:08 AM 2945 rcqstat_text.htm
1/7/2008 10:08 AM 3030 rcqstat_text1.htm
1/7/2008 10:08 AM 4701 rcqstat_vendor_returns.htm
1/7/2008 10:08 AM 7786 rcqstat_voucher_history_by_line.htm
1/7/2008 10:08 AM 6230 rcqstat_voucher_line_account_distribution.htm
1/7/2008 10:08 AM 5977 rcqstat_voucher_line_account_distribution1.htm
1/7/2008 10:08 AM 6159 rcrlog.htm
1/7/2008 10:08 AM 6393 rcrpinsp.htm
1/7/2008 10:08 AM 7325 rcrtrvlr.htm
6/27/2000 2:28 PM 595 rd_left_gray.gif
1/7/2008 10:08 AM 3128 receiving_overview.htm
1/7/2008 10:08 AM 7389 reconciliation_of_a_p_to_g_l_special_topic_ap_3.htm
1/7/2008 10:08 AM 4190 recovery_procedures.htm
1/7/2008 10:08 AM 13602 recurring_vouchers_special_topic_ap_8.htm
1/7/2008 10:08 AM 24098 reference_numbers_special_topic_gl_3.htm
1/7/2008 10:08 AM 1770 relatedtopics.gif
1/7/2008 10:08 AM 2613 reports_menu.htm
1/7/2008 10:08 AM 3297 request_for_quotes_menu.htm
1/7/2008 10:08 AM 4752 requisition_controls_menu.htm
1/7/2008 10:08 AM 4037 requisitions_menu.htm
1/7/2008 10:08 AM 15614 retroactive_billings_special_topic_bl_7.htm
1/7/2008 10:08 AM 2804 revaluation_setup.htm
1/7/2008 10:08 AM 91432 revenue_computations_special_topic_pj_12.htm
1/7/2008 10:08 AM 14850 revenue_processing_special_topic_pj_8.htm
1/7/2008 10:08 AM 8984 revenue_redistribution_special_topic_pj_11.htm
1/7/2008 10:08 AM 16836 revenue_setup_computation_special_topic_pj_7.htm
8/4/2003 8:40 AM 3586 robohhre.lng
1/7/2008 10:08 AM 6361 rumequip.htm
1/7/2008 10:08 AM 5653 rumequip_maintenance.htm
1/7/2008 10:08 AM 4331 rumequip_source_info.htm
1/7/2008 10:08 AM 3989 rumkeyr.htm
1/7/2008 10:08 AM 3235 rumlabcl.htm
1/7/2008 10:08 AM 6170 rumlabop.htm
1/7/2008 10:08 AM 3682 rumlabop_equipment.htm
1/7/2008 10:08 AM 3784 rumlabop_labor_classification.htm
1/7/2008 10:08 AM 3577 rumlabop_labor_operation_detail.htm
1/7/2008 10:08 AM 4554 rumlabop_text.htm
1/7/2008 10:08 AM 3691 rummaint.htm
1/7/2008 10:08 AM 2983 rumoptyp.htm
1/7/2008 10:08 AM 3309 rumprtyp.htm
1/7/2008 10:08 AM 16198 rumrout.htm
1/7/2008 10:08 AM 11279 rumrout_cost.htm
1/7/2008 10:08 AM 4287 rumrout_detail.htm
1/7/2008 10:08 AM 6655 rumrout_document.htm
1/7/2008 10:08 AM 5716 rumrout_equipment.htm
1/7/2008 10:08 AM 6036 rumrout_labor_classification.htm
1/7/2008 10:08 AM 8796 rumrout_leadtime_capacity.htm
1/7/2008 10:08 AM 4035 rumrout_link_configurations.htm
1/7/2008 10:08 AM 3563 rumrout_routing_line_notes.htm
1/7/2008 10:08 AM 6252 rumrout_text.htm
1/7/2008 10:08 AM 15380 rumrrout.htm
1/7/2008 10:08 AM 11292 rumrrout_cost.htm
1/7/2008 10:08 AM 4311 rumrrout_detail.htm
1/7/2008 10:08 AM 6736 rumrrout_document.htm
1/7/2008 10:08 AM 5575 rumrrout_equipment.htm
1/7/2008 10:08 AM 5981 rumrrout_labor_classification.htm
1/7/2008 10:08 AM 8751 rumrrout_leadtime_capacity.htm
1/7/2008 10:08 AM 3931 rumrrout_link_configurations.htm
1/7/2008 10:08 AM 3732 rumrrout_routing_line_notes.htm
1/7/2008 10:08 AM 6143 rumrrout_text.htm
1/7/2008 10:08 AM 2741 rumrstyp.htm
1/7/2008 10:08 AM 6846 rumrtset.htm
1/7/2008 10:08 AM 6601 rumsubop.htm
1/7/2008 10:08 AM 4617 rumsubop_cost.htm
1/7/2008 10:08 AM 3688 rumsubop_notes.htm
1/7/2008 10:08 AM 4813 rumsubop_standard_text.htm
1/7/2008 10:08 AM 7584 rumwcm.htm
1/7/2008 10:08 AM 3689 rumwcm_alternate_work_centers.htm
1/7/2008 10:08 AM 4447 rumwcm_equipment.htm
1/7/2008 10:08 AM 4038 rumwcm_work_center_detail.htm
1/7/2008 10:08 AM 4674 rumwcm_work_center_labor_classification.htm
1/7/2008 10:08 AM 6378 rumwcm_work_center_maintenance.htm
1/7/2008 10:08 AM 2707 rumwctyp.htm
1/7/2008 10:08 AM 9438 ruqrout.htm
1/7/2008 10:08 AM 3400 ruqrout_alternate_work_center.htm
1/7/2008 10:08 AM 3345 ruqrout_configurations.htm
1/7/2008 10:08 AM 7583 ruqrout_costs.htm
1/7/2008 10:08 AM 3920 ruqrout_detail.htm
1/7/2008 10:08 AM 8112 ruqrout_documents.htm
1/7/2008 10:08 AM 8622 ruqrout_documents1.htm
1/7/2008 10:08 AM 4557 ruqrout_equipment.htm
1/7/2008 10:08 AM 3404 ruqrout_key_resources.htm
1/7/2008 10:08 AM 4399 ruqrout_labor_classifications.htm
1/7/2008 10:08 AM 4878 ruqrout_labor_operation.htm
1/7/2008 10:08 AM 5677 ruqrout_leadtime_capacity.htm
1/7/2008 10:08 AM 4645 ruqrout_maintenance.htm
1/7/2008 10:08 AM 3169 ruqrout_routing_header_notes.htm
1/7/2008 10:08 AM 8614 ruqrout_routing_lines.htm
1/7/2008 10:08 AM 5480 ruqrout_standard_text.htm
1/7/2008 10:08 AM 2689 ruqrout_subcontractor_notes.htm
1/7/2008 10:08 AM 5450 ruqrout_subcontractor_operations.htm
1/7/2008 10:08 AM 2785 ruqrout_text.htm
1/7/2008 10:08 AM 4549 ruqrout_work_center_maintenance.htm
1/7/2008 10:08 AM 2792 ruqrout_work_center_notes.htm
1/7/2008 10:08 AM 6035 ruqrout_work_centers.htm
1/7/2008 10:08 AM 7496 rurrout.htm
11/10/2006 4:53 PM 240490 sa_access_step1.bmp
11/10/2006 4:53 PM 473742 sa_access_step2.bmp
11/10/2006 4:54 PM 338774 sa_access_step3.bmp
11/10/2006 12:06 PM 1407174 sa_flow_chart.bmp
11/10/2006 4:41 PM 587762 sa_step1.bmp
11/10/2006 4:40 PM 121086 sa_step2.bmp
1/7/2008 10:08 AM 3885 salary_survey_administration_menu.htm
1/7/2008 10:08 AM 4455 sales_order_entry_overview.htm
4/13/2007 12:14 PM 1182 search_normal.gif
1/7/2008 10:08 AM 3522 server_operation_management.htm
1/7/2008 10:08 AM 7064 server_startup.htm
1/7/2008 10:08 AM 4881 setting_up_and_managing_queues.htm
1/7/2008 10:08 AM 35117 setting_up_user_security_special_topic_sa_3.htm
12/22/2006 5:15 PM 571 show.gif
12/22/2006 5:31 PM 571 show2.gif
4/17/2007 8:08 AM 1186 showhide_hover.gif
4/13/2007 12:09 PM 696 showhide_normal.gif
4/13/2007 12:09 PM 751 showhide_normal2.gif
4/11/2007 11:11 AM 632 showhide_selected.gif
4/11/2007 12:00 PM 1112 showhide_selected2.gif
6/26/2000 4:09 PM 275 smallbabyblue.gif
6/26/2000 5:07 PM 275 smallgray.gif
1/7/2008 10:08 AM 22169 specific_revenue_formula_change_instructions.htm
11/20/2006 6:17 PM 45 square_bullet.gif
1/7/2008 10:08 AM 6144 stand_alone_utilities_special_topic_sa_2.htm
1/7/2008 10:08 AM 3342 starting_and_managing_process_servers.htm
1/7/2008 10:08 AM 14655 subcontractors_special_topic_ap_11.htm
1/7/2008 10:08 AM 9374 submit_to_queue.htm
1/7/2008 10:08 AM 5092 submitting_and_managing_queue_entries.htm
10/29/2007 6:04 PM 951 switch_to_table_view.gif
1/7/2008 10:08 AM 3314 symcdclp.htm
1/7/2008 10:08 AM 4684 symciscd.htm
1/7/2008 10:08 AM 7333 symclr.htm
1/7/2008 10:08 AM 4172 symcntry.htm
1/7/2008 10:08 AM 3308 symctdir.htm
1/7/2008 10:08 AM 3834 symdytab.htm
1/7/2008 10:08 AM 2760 symdytab_size_dynamic_tables_and_indexes_ms_sql_server_sybase.htm
1/7/2008 10:08 AM 5352 symdytab_size_dynamic_tables_and_indexes_oracle.htm
1/7/2008 10:08 AM 3740 symeccom.htm
1/7/2008 10:08 AM 3721 symeccor.htm
1/7/2008 10:08 AM 6055 symecmtr.htm
1/7/2008 10:08 AM 3567 symecntr.htm
1/7/2008 10:08 AM 7142 symeffpw.htm
1/7/2008 10:08 AM 8115 symenlog.htm
1/7/2008 10:08 AM 3619 symenotc.htm
7/28/2009 7:35 PM 8497 symgrp.htm
1/7/2008 10:08 AM 9291 symgrp_select_functions.htm
1/7/2008 10:08 AM 3242 symgrp_values.htm
1/7/2008 10:08 AM 4329 symorgfn.htm
1/7/2008 10:08 AM 3158 symorgfn_enable_disable_org_security_for_functions.htm
1/7/2008 10:08 AM 4139 symorgrp.htm
1/7/2008 10:08 AM 7155 symorprf.htm
1/7/2008 10:08 AM 3440 sympost.htm
1/7/2008 10:08 AM 20137 symsetng.htm
1/7/2008 10:08 AM 4174 symsetng_color.htm
1/7/2008 10:08 AM 7819 symsetng_corporate_settings.htm
1/7/2008 10:08 AM 6721 symsetng_page_setup.htm
1/7/2008 10:08 AM 3983 symstate.htm
1/7/2008 10:08 AM 8214 symstax.htm
1/7/2008 10:08 AM 5066 symstax_recoverable_accounts.htm
1/7/2008 10:08 AM 3879 symttype.htm
1/7/2008 10:08 AM 26580 symusr.htm
1/7/2008 10:08 AM 4173 symusr_color.htm
1/7/2008 10:08 AM 3679 symusr_mymenu.htm
1/7/2008 10:08 AM 11746 symusr_preferences.htm
1/7/2008 10:08 AM 10257 symusrfr.htm
1/7/2008 10:08 AM 9436 symusrfr_select_functions.htm
1/7/2008 10:08 AM 3423 symvatsc.htm
1/7/2008 10:08 AM 6547 sypcomp.htm
1/7/2008 10:08 AM 3664 sypcomp_taxable_entity.htm
1/7/2008 10:08 AM 9723 sypdycln.htm
1/7/2008 10:08 AM 4549 syporgpf.htm
1/7/2008 10:08 AM 7732 syppurge.htm
1/7/2008 10:08 AM 6090 syppurgr.htm
1/7/2008 10:08 AM 3222 syptool.htm
1/7/2008 10:08 AM 2904 syptool_report_parameters_fix.htm
1/7/2008 10:08 AM 2875 syptool_upgrade_clean_up.htm
1/7/2008 10:08 AM 71066 syrdd.htm
1/7/2008 10:08 AM 14608 syreffr.htm
1/7/2008 10:08 AM 12015 syrgrpr.htm
1/7/2008 10:08 AM 7948 syrmenut.htm
1/7/2008 10:08 AM 6396 syrmymen.htm
1/7/2008 10:08 AM 7648 syrpost.htm
1/7/2008 10:08 AM 5607 syrstax.htm
1/7/2008 10:08 AM 11131 syrusr.htm
1/7/2008 10:08 AM 12668 syrusrr.htm
1/7/2008 10:08 AM 3067 system_administration_overview.htm
1/7/2008 10:08 AM 2730 system_security_flowchart_special_topic_sa_1.htm
1/7/2008 10:08 AM 4130 the_costpoint_process_server_special_topic_pm_1.htm
1/7/2008 10:08 AM 28348 the_posting_process_special_topic_bl_2.htm
1/7/2008 10:08 AM 23471 the_project_budget_process_special_topic_bp_2.htm
1/7/2008 10:08 AM 18615 the_project_budget_process_special_topic_pj_19.htm
1/7/2008 10:08 AM 2638 time_collection_et_interface.htm
1/7/2008 10:08 AM 5304 time_collection_et_interface_menu.htm
1/7/2008 10:08 AM 3050 timesheet_flowchart_special_topic_ld_1.htm
1/7/2008 10:08 AM 13081 timesheet_processing_special_topic_ld_3.htm
3/30/2004 6:06 PM 6569 toggle.js
1/7/2008 10:08 AM 2774 travel_overview.htm
1/7/2008 10:08 AM 8924 travel_processing_step_by_step_special_topic_tr_3.htm
1/7/2008 10:08 AM 4559 trmacset.htm
1/7/2008 10:08 AM 20479 trmactcd.htm
1/7/2008 10:08 AM 19905 trmadv.htm
1/7/2008 10:08 AM 3815 trmadv_address.htm
1/7/2008 10:08 AM 3503 trmadv_document_location.htm
1/7/2008 10:08 AM 6367 trmadv_header_info.htm
1/7/2008 10:08 AM 13012 trmadvh.htm
1/7/2008 10:08 AM 4318 trmadvh_header_info.htm
1/7/2008 10:08 AM 5750 trmadvty.htm
1/7/2008 10:08 AM 35495 trmcmppd.htm
1/7/2008 10:08 AM 3886 trmcmppd_address.htm
1/7/2008 10:08 AM 3526 trmcmppd_document_location.htm
1/7/2008 10:08 AM 6915 trmcmppd_header_info.htm
1/7/2008 10:08 AM 35288 trmexp.htm
1/7/2008 10:08 AM 3808 trmexp_address.htm
1/7/2008 10:08 AM 8661 trmexp_apply_advances.htm
1/7/2008 10:08 AM 3513 trmexp_document_location.htm
1/7/2008 10:08 AM 15314 trmexp_expense_detail.htm
1/7/2008 10:08 AM 6817 trmexp_header_info.htm
1/7/2008 10:08 AM 10468 trmexpty.htm
1/7/2008 10:08 AM 15185 trmexpty_link_to_travel_account_group.htm
1/7/2008 10:08 AM 27977 trmmath.htm
1/7/2008 10:08 AM 4901 trmmies.htm
1/7/2008 10:08 AM 13923 trmperdm.htm
1/7/2008 10:08 AM 4660 trmrel.htm
1/7/2008 10:08 AM 18437 trmschtr.htm
1/7/2008 10:08 AM 2340 trmschtr_notes.htm
1/7/2008 10:08 AM 22423 trmsetng.htm
1/7/2008 10:08 AM 5812 trmtrans.htm
1/7/2008 10:08 AM 22487 trmunmat.htm
1/7/2008 10:08 AM 22057 trmvndin.htm
1/7/2008 10:08 AM 4971 trpaje.htm
1/7/2008 10:08 AM 22425 trpcrvhr.htm
1/7/2008 10:08 AM 24357 trpmatch.htm
1/7/2008 10:08 AM 10924 trpseltr.htm
1/7/2008 10:08 AM 3044 trptool.htm
1/7/2008 10:08 AM 2929 trptool_assign_voucher_numbers.htm
1/7/2008 10:08 AM 2776 trptool_update_apply_advance.htm
1/7/2008 10:08 AM 6205 trpuppdr.htm
1/7/2008 10:08 AM 6117 trputlcc.htm
1/7/2008 10:08 AM 18370 trqmatch.htm
1/7/2008 10:08 AM 2513 trqmatch_form_view.htm
1/7/2008 10:08 AM 7586 trqmatch_history.htm
1/7/2008 10:08 AM 7547 trqmatch_history1.htm
1/7/2008 10:08 AM 7547 trqmatch_history2.htm
1/7/2008 10:08 AM 7580 trqmatch_history3.htm
1/7/2008 10:08 AM 7444 trqmatch_matched_items.htm
1/7/2008 10:08 AM 10808 trqoutad.htm
1/7/2008 10:08 AM 4966 trqoutad_outstanding_advance_detail.htm
1/7/2008 10:08 AM 11955 trqtreh.htm
1/7/2008 10:08 AM 6485 trqtreh_advance_applied.htm
1/7/2008 10:08 AM 7459 trqtreh_advance_detail.htm
1/7/2008 10:08 AM 7195 trqtreh_checks_disbursed.htm
1/7/2008 10:08 AM 8815 trqtreh_company_paid_detail.htm
1/7/2008 10:08 AM 9424 trqtreh_expense_report_detail.htm
1/7/2008 10:08 AM 5952 trqtreh_expense_reports_applied.htm
1/7/2008 10:08 AM 8582 trqtreh_expense_reports_detail.htm
1/7/2008 10:08 AM 2458 trqtreh_form_view.htm
1/7/2008 10:08 AM 6361 trqtreh_per_diem.htm
1/7/2008 10:08 AM 6461 trqtreh_per_diem1.htm
1/7/2008 10:08 AM 7849 trqtreh_vouchers_posted.htm
1/7/2008 10:08 AM 14779 trqunmat.htm
1/7/2008 10:08 AM 8522 trqunmat_company_paid_history.htm
1/7/2008 10:08 AM 8531 trqunmat_expense_report_history.htm
1/7/2008 10:08 AM 2406 trqunmat_form_view.htm
1/7/2008 10:08 AM 2408 trqunmat_form_view1.htm
1/7/2008 10:08 AM 6842 trqunmat_per_diem.htm
1/7/2008 10:08 AM 7587 trragead.htm
1/7/2008 10:08 AM 14179 trrcapv.htm
1/7/2008 10:08 AM 9631 trrcomm.htm
1/7/2008 10:08 AM 16446 trredit.htm
1/7/2008 10:08 AM 8700 trrmath.htm
1/7/2008 10:08 AM 4613 trrmie.htm
1/7/2008 10:08 AM 8337 trroutad.htm
1/7/2008 10:08 AM 7152 trrpdf.htm
1/7/2008 10:08 AM 4816 trrrel.htm
1/7/2008 10:08 AM 10689 trrunmat.htm
1/7/2008 10:08 AM 8052 trrunmat_unreconciled_company_paid_items_continued.htm
6/2/2006 3:33 PM 890814 trst1.bmp
1/7/2008 10:08 AM 28940 unbilled_receivables_special_topic_bl_4.htm
1/7/2008 10:08 AM 85640 units_special_topic_bl_5.htm
1/7/2008 10:08 AM 10456 unusable_checks_voided_checks_special_topic_ap_4.htm
1/7/2008 10:08 AM 30193 update_mrp_full_regeneration_and_net_change_special_topic.htm
1/7/2008 10:08 AM 23972 update_mrp_process_special_topic_mrp_1.htm
1/7/2008 10:08 AM 5899 update_tc_timesheet_work_schedule.htm
1/7/2008 10:08 AM 13468 using_multiple_companies_special_topic_sa_6.htm
1/7/2008 10:08 AM 7814 using_oracle_dbms_security_features_special_topic_sa-7.htm
1/7/2008 10:08 AM 6072 using_sql_server_account_lockout_feature_special_topic_sa-8.htm
1/7/2008 10:08 AM 2661 vendor_controls_menu.htm
1/7/2008 10:08 AM 3103 vendor_info_menu.htm
1/7/2008 10:08 AM 25083 visa_types_and_descriptions.htm
1/7/2008 10:11 AM 89619 webhelp.cab
1/7/2008 10:11 AM 134517 webhelp.jar
11/10/2006 11:45 AM 1351902 wf_flow_charts.bmp
11/10/2006 11:48 AM 538050 wf_inbox_outlook.bmp
1/7/2008 10:08 AM 9226 wfmcase.htm
7/28/2009 4:33 PM 7862 WFMCLBL.htm
1/7/2008 10:08 AM 13916 wfmflow.htm
1/7/2008 10:08 AM 13592 wfmflow_activity.htm
1/7/2008 10:08 AM 11389 wfmflow_activity_with_options.htm
1/7/2008 10:08 AM 4006 wfmflow_case.htm
1/7/2008 10:08 AM 4112 wfmflow_new.htm
1/7/2008 10:08 AM 6973 wfmflow_option.htm
1/7/2008 10:08 AM 6975 wfmfltr.htm
1/7/2008 10:08 AM 8297 wfminit_initiate_case.htm
1/7/2008 10:08 AM 12552 wfmlist.htm
1/7/2008 10:08 AM 4742 wfmlist_activity_instructions.htm
1/7/2008 10:08 AM 8077 wfmlist_complete_activity.htm
1/7/2008 10:08 AM 4131 wfmlist_inbox_options.htm
1/7/2008 10:08 AM 5651 wfmrole.htm
1/7/2008 10:08 AM 3281 wfmrole_users.htm
1/7/2008 10:08 AM 11243 wfmstat.htm
1/7/2008 10:08 AM 3468 wfmstat_case_notes.htm
1/7/2008 10:08 AM 8261 wfmstat_complete_activity.htm
1/7/2008 10:08 AM 4278 wfmstat_detail.htm
1/7/2008 10:08 AM 7289 wfpesc.htm
1/7/2008 10:08 AM 12060 wfppurge.htm
1/7/2008 10:09 AM 3236 wfptool.htm
1/7/2008 10:09 AM 2868 wfptool_upgrade_clean_up.htm
1/7/2008 10:09 AM 3654 wfptool_upload_predefined_workflows.htm
1/7/2008 10:09 AM 7857 wfqaudit.htm
1/7/2008 10:09 AM 4840 wfqaudit_activities.htm
1/7/2008 10:09 AM 4239 wfqaudit_activity_case.htm
1/7/2008 10:09 AM 3836 wfqaudit_activity_routing.htm
1/7/2008 10:09 AM 3820 wfqaudit_activity_routing1.htm
1/7/2008 10:09 AM 3755 wfqaudit_case.htm
1/7/2008 10:09 AM 5106 wfqaudit_completed_activities.htm
1/7/2008 10:09 AM 3772 wfqaudit_current_activities.htm
1/7/2008 10:09 AM 4169 wfqaudit_user_case.htm
1/7/2008 10:09 AM 4816 wfqaudit_user_productivity.htm
1/7/2008 10:09 AM 10942 wfraudit.htm
1/7/2008 10:09 AM 10004 wfrdef.htm
1/7/2008 10:09 AM 10139 wfrstat.htm
1/7/2008 10:10 AM 12241 whcsh_home.htm
1/7/2008 10:10 AM 2095 whcshdata.htm
1/31/2023 3:06 PM <dir> whdata
1/7/2008 10:11 AM 10134 whestart.ico
1/7/2008 10:10 AM 1214 whfbody.htm
1/7/2008 10:10 AM 1009 whfdhtml.htm
1/7/2008 10:10 AM 3197 whfform.htm
1/7/2008 10:10 AM 19008 whfhost.js
1/7/2008 10:11 AM 5200 whform.js
1/7/2008 10:11 AM 2024 whframes.js
1/7/2008 10:10 AM 1160 whgbody.htm
1/31/2023 3:06 PM <dir> whgdata
1/7/2008 10:10 AM 2538 whgdef.htm
1/7/2008 10:10 AM 3650 whgdhtml.htm
1/7/2008 10:11 AM 5651 whghost.js
1/7/2008 10:10 AM 24701 whhost.js
1/7/2008 10:10 AM 8736 whibody.htm
1/7/2008 10:10 AM 999 whidhtml.htm
1/7/2008 10:10 AM 2262 whiform.htm
1/7/2008 10:11 AM 10860 whihost.js
1/7/2008 10:10 AM 10847 whlang.js
1/7/2008 10:11 AM 2019 whmozemu.js
1/7/2008 10:11 AM 1782 whmsg.js
1/7/2008 10:10 AM 1173 whnjs.htm
1/7/2008 10:10 AM 12625 whphost.js
1/7/2008 10:10 AM 556 whproj.htm
1/7/2008 10:10 AM 1484 whproj.js
1/7/2008 10:10 AM 137 whproj.xml
1/7/2008 10:10 AM 1474 whproxy.js
1/7/2008 10:10 AM 11014 whres.xml
1/7/2008 10:11 AM 10134 whrstart.ico
1/7/2008 10:10 AM 2191 whskin_banner.htm
1/7/2008 10:10 AM 211 whskin_blank.htm
1/7/2008 10:10 AM 4561 whskin_frmset01.htm
1/7/2008 10:10 AM 1744 whskin_frmset010.htm
1/7/2008 10:10 AM 4606 whskin_homepage.htm
1/7/2008 10:10 AM 724 whskin_info.htm
1/7/2008 10:10 AM 1899 whskin_mbars.htm
1/7/2008 10:10 AM 8652 whskin_papplet.htm
1/7/2008 10:10 AM 1650 whskin_pdhtml.htm
1/7/2008 10:10 AM 6173 whskin_pickup.htm
1/7/2008 10:10 AM 5687 whskin_plist.htm
1/7/2008 10:10 AM 5151 whskin_tbars.htm
1/7/2008 10:10 AM 1216 whskin_tw.htm
1/7/2008 10:05 AM 2814 whst_topics.xml
1/7/2008 10:11 AM 10134 whstart.ico
1/7/2008 10:10 AM 9582 whstart.js
1/7/2008 10:11 AM 3292 whstub.js
1/7/2008 10:11 AM 6210 wht_abge.jpg
1/7/2008 10:11 AM 4967 wht_abgi.jpg
1/7/2008 10:11 AM 5659 wht_abgw.jpg
1/7/2008 10:11 AM 9810 wht_abte.jpg
1/7/2008 10:11 AM 3863 wht_abti.jpg
1/7/2008 10:11 AM 3973 wht_abtw.jpg
1/7/2008 10:11 AM 188 wht_fts_h.gif
1/7/2008 10:11 AM 188 wht_fts_n.gif
1/7/2008 10:11 AM 142 wht_glo_h.gif
1/7/2008 10:11 AM 142 wht_glo_n.gif
1/7/2008 10:11 AM 260 wht_go.gif
1/7/2008 10:11 AM 842 wht_hide.gif
1/7/2008 10:11 AM 168 wht_idx_h.gif
1/7/2008 10:11 AM 168 wht_idx_n.gif
1/7/2008 10:11 AM 1405 wht_logo1.gif
1/7/2008 10:11 AM 1393 wht_logo2.gif
1/7/2008 10:11 AM 73 wht_next.gif
1/7/2008 10:11 AM 73 wht_next_g.gif
1/7/2008 10:11 AM 73 wht_prev.gif
1/7/2008 10:11 AM 73 wht_prev_g.gif
1/7/2008 10:11 AM 43 wht_spac.gif
1/7/2008 10:11 AM 846 wht_sync.gif
1/7/2008 10:11 AM 285 wht_tab0.gif
1/7/2008 10:11 AM 237 wht_tab1.gif
1/7/2008 10:11 AM 226 wht_tab2.gif
1/7/2008 10:11 AM 209 wht_tab3.gif
1/7/2008 10:11 AM 198 wht_tab4.gif
1/7/2008 10:11 AM 221 wht_tab5.gif
1/7/2008 10:11 AM 212 wht_tab6.gif
1/7/2008 10:11 AM 236 wht_tab7.gif
1/7/2008 10:11 AM 225 wht_tab8.gif
1/7/2008 10:05 AM 124 wht_toc1.gif
1/7/2008 10:05 AM 922 wht_toc2.gif
1/7/2008 10:05 AM 911 wht_toc3.gif
1/7/2008 10:05 AM 953 wht_toc4.gif
1/7/2008 10:11 AM 204 wht_toc_h.gif
1/7/2008 10:11 AM 195 wht_toc_n.gif
1/7/2008 10:11 AM 973 wht_ws.gif
1/7/2008 10:11 AM 949 wht_ws_g.gif
1/7/2008 10:10 AM 46534 whtbar.js
1/7/2008 10:10 AM 1388 whtdhtml.htm
1/7/2008 10:10 AM 30555 whthost.js
1/7/2008 10:10 AM 15562 whtopic.js
1/7/2008 10:11 AM 10930 whutils.js
1/7/2008 10:11 AM 2282 whver.js
1/31/2023 3:06 PM <dir> whxdata
1/7/2008 10:09 AM 34974 wide_area_workflow_-_special_topic_bl-11.htm
10/29/2007 6:15 PM 13364 window_internet_explorer.jpg
5/30/2008 12:55 PM 61367 work_in_process_special_topic_pj_15.htm
1/7/2008 10:09 AM 2699 workflow_flowchart_special_topic_wf_1.htm