Resource File Structure
Cobra uses three types of code file structures to define the parent-child relationships for resources.
Punctuated Significant
With this structure, Cobra uses a punctuation character to separate the codes of the resource that correspond to the different levels of the structure. Each resource (with the exception of the resource at the top of the hierarchy) is formed from the name of its parent, followed by a user-selected punctuation mark and one or more additional digits.
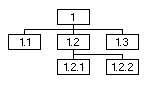
In the following illustration, 1.2.1 and 1.2.2 are level 3 codes and are children of 1.2.
Non Significant
With non-significant codes, there is no way to tell from an inspection of the code itself which level it represents. With this structure, the parent information is not included at the lowest level of the structure. Thus, the resources themselves will also not contain parent information. This is useful when loading actual costs because most accounting systems do not use the parent codes in their naming conventions.
A maximum of 20 levels can be defined for a non-significant structure.
Fixed Form Significant
Fixed Form Significant codes rely on the length of the code to represent the structure level. In the figure below, 10201 and 10202 are level 3 codes and are children of 102.
