Code File Structures

Cobra uses three types of code file structures to define the parent-child relationships for codes.

Punctuated Significant

With this structure, Cobra uses a punctuation character to separate the codes of the code file that correspond to the different levels of the structure. Each code (with the exception of the code at the top of the hierarchy) is formed from the name of its parent, followed by a user-selected punctuation mark and one or more additional digits.

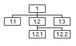
In the following illustration, 1.2.1 and 1.2.2 are level 3 codes and are children of 1.2.

Note: Choose this structure type if you have a flat code file, such as a list of managers.

Non Significant

With non-significant codes, there is no way to tell from an inspection of the code itself which level it represents. Thus, in the figure below, Dept1 might be a level 3 code and the child of Eng.

Note: A maximum of 20 levels can be defined for a Non-Significant structure.

Fixed Form Significant

Fixed Form Significant codes rely on the length of the code to represent the structure level. In the figure below, 10201 and 10202 are level 3 codes and are children of 102.

Note: You can define the code file structure in the Code File Structure page of the New Code File wizard.